Diana Mitrea Profile
Diana Mitrea

@DiaMitrea

Followers
87
Following
151
Media
0
Statuses
79

Joined March 2022
Don't wanna be here? Send us removal request.
@dewpoint_tx
Dewpoint Therapeutics
10 months
Announcing the nomination of DPTX3496, the second #cmod development candidate that targets the oncogenic driver function of beta catenin in Wnt-driven cancers. IND-enabling studies are progressing and IND filing is planned for the second half of the year.
0
1
2
@ChandraLabNDSU
Bappaditya Chandra
1 year
Our lab's latest News & Views in @NatureChemistry analyzes key findings from Thody et al: physicochemical properties, not structure, drive small molecule partitioning into biomolecular condensates. Important implications for drug development! @kriwacki https://t.co/S9LeXViZ6q
4
4
49
@dewpoint_tx
Dewpoint Therapeutics
1 year
Great coverage in @ThePharmaLetter about a major milestone for Dewpoint – the nomination of our first development candidate, DPTX3186, as a potential therapeutic agent for the treatment of Wnt-driven cancers. Read the article:
thepharmaletter.com
Dewpoint Therapeutics, a US biotech focused on the application of biomolecular condensate biology, has announced the nomination of its first development candidate, DPTX3186.
0
1
4
@dewpoint_tx
Dewpoint Therapeutics
1 year
Another major milestone for Dewpoint: the nomination of DPTX3186 as the first condensate modulating development candidate, for the treatment of Wnt-driven cancers. DPTX3186 c-mod inhibits the function of a historically ‘undruggable’ target – beta catenin.
dewpointx.com
BOSTON, Massachusetts, October 28, 2024 – Dewpoint Therapeutics Inc., the leading biotechnology company that develops therapeutics by targeting biomolecular condensates, announced today the […]
0
3
16
@dewpoint_tx
Dewpoint Therapeutics
1 year
Our next Kitchen Table Talk is tomorrow, October 30, with Dragomir Milovanovic, Principal Investigator - Molecular Neuroscience, German Center for Neurodegenerative Diseases. Join us to learn about “Condensate biology at the synapse”. Register here:
Tweet card summary image
condensates.com
0
2
8
@dewpoint_tx
Dewpoint Therapeutics
1 year
Why is Dewpoint Therapeutics One to Watch? Revolutionary #condensate science with applicability across therapeutic areas, an #AI-powered state-of-the-art platform, unrivaled expertise, and a culture that nourishes growth and innovation.
Tweet card summary image
thepharmaletter.com
Dewpoint Therapeutics
0
3
6
@dewpoint_tx
Dewpoint Therapeutics
1 year
Dr. @JesseLai will present on October 9 at the Society for Neuroscience’s Neuroscience 2024 conference. Join him to find out how a #condensate modulating drug reverses markers of #ALS pathology, by targeting a #condensatopathy shared by ~97% of patients. https://t.co/Lp0nghAu6P
0
2
7
@DiaMitrea
Diana Mitrea
1 year
Don't miss @DragMilovanovic 's upcoming Kitchen Table Talk, on October 30th! Registration is open at
Tweet card summary image
condensates.com
News, scientific papers, events, and resources by and for the biomolecular condensate community. Including information about phase separation, llps.
@dewpoint_tx
Dewpoint Therapeutics
1 year
https://t.co/yb3wiMFUTe is pleased to welcome Dragomir Milovanovic as an invited speaker in the Kitchen Table Talk series. Join us on October 30 to learn about “Condensate biology at the synapse”. Register for the talk here: https://t.co/mas44u939n #condensates #neuroscience
0
0
1
@dewpoint_tx
Dewpoint Therapeutics
2 years
Today we announced multiple patent applications on novel composition of matter for the treatment of ALS, “a significant leap forward in our mission to redefine the treatment of diseases deemed intractable or difficult to treat” Read the Press Release: https://t.co/o5Uj28kUFV
0
8
31
@DiaMitrea
Diana Mitrea
2 years
Our newest perspective discussing opportunities in targeting #condensates as a new class of antivirals is now in press @JMolBiol with @dewpoint_tx
0
1
1
@dewpoint_tx
Dewpoint Therapeutics
2 years
Read our latest @JMolBiol perspective by @ewmartin, Christiane Iserman, Balaji Olety, @DiaMitrea & @IsaacAKlein reviewing the role of #condensates in the viral replication cycle and discussing novel strategies to target them for novel antiviral therapies:
0
11
27
@dewpoint_tx
Dewpoint Therapeutics
2 years
We are pleased to share Dewpoint CSO @IsaacAKlein’s @DDWJournal podcast about the intersection of #condensate science and therapeutic development. Isaac brings his unique perspective as a physician-scientist to solving complex biological puzzles and advancing drug discovery.
@DDWJournal
Drug Discovery World
2 years
Podcast: In conversation with Isaac Klein, CSO, Dewpoint Therapeutics https://t.co/xYR60AZRRA #Biologics @dewpoint_tx
0
1
2
@dewpoint_tx
Dewpoint Therapeutics
2 years
At last week’s annual @GeneticsSociety meeting, Dewpoint scientist @Ruoyu_Tian shared our advances in identifying the role of #condensates in common diseases and their related traits. #ASHG23 See the Reviewers’ Choice poster for more details: https://t.co/oQ4VrdQLfL
0
1
1
@dewpoint_tx
Dewpoint Therapeutics
2 years
Dewpoint Therapeutics Enters Strategic Partnership with Evotec to Advance Oncology Pipeline - Read more: https://t.co/MuDiRtaO71
0
1
1
@dewpoint_tx
Dewpoint Therapeutics
2 years
In the last 5 years, Dewpoint has made huge progress evolving and applying the science of condensates towards therapeutic discovery. Read our latest article to hear more from our CSO @IsaacAKlein https://t.co/e89VsAZ3OY
0
4
7
@dewpoint_tx
Dewpoint Therapeutics
2 years
Dewpoint co-founder @youngricka, board member @BarzilayRegina, head of Cancer Biology @BoijaAnn & team published in @nchembio how deep learning predicts specific partitioning of small molecules in #condensates with distinct chemical environments:
Tweet card summary image
nature.com
Nature Chemical Biology - Condensates have been proposed to create a distinct chemical solvating environment. In vitro condensate screens suggest that condensate chemical environments influence the...
0
10
24
@DiaMitrea
Diana Mitrea
2 years
Congratulations team on this exciting and valuable resource, demonstrating the broad implications of aberrant condensation in oncology!
@StJudeStructBio
Structural Biology at St. Jude Children's Hospital
2 years
Out in @NatureComms — a valuable resource to understand the role of fusion oncoproteins in cancer, stemming from multidisciplinary efforts led by @kriwacki with @SahniLab, Jinghui Zhang @CMullighan @m_madan_babu @StephenYiLab https://t.co/dXM7jVCkxW
0
1
6
@kriwacki
Kriwacki Lab
2 years
Published today in @NatureComms - our efforts to better understand the prevalence of biomolecular condensate formation amongst fusion oncoproteins found in a range of diverse cancers. https://t.co/drxIN2tRMU
2
11
42
@dewpoint_tx
Dewpoint Therapeutics
2 years
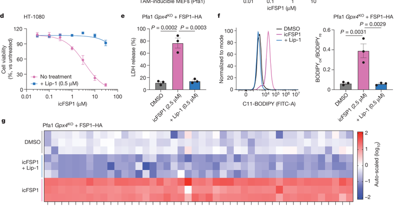
See a promising example of a condensate-modifying drug that inhibits tumor growth in the recent @Nature paper from @Conrad_Lab showing FSP1 inhibition via relocalization to condensates, which induces ferroptosis in cancer cells. https://t.co/9NOaj8LzCJ
Tweet card summary image
nature.com
Nature - An inhibitor of the ferroptosis-suppressing FSP1 induces phase separation of FSP1, thereby impairing its function and reducing tumour growth.
0
5
30
@dewpoint_tx
Dewpoint Therapeutics
2 years
In a recent @Pharmafocus interview, Dewpoint CEO Ameet Nathwani shares his thoughts on the current landscape of diabetes therapies. Read to learn how #condensates play a role in disease progression and may be targeted with a new generation of therapeutics: https://t.co/H3LWJRcpNi
Tweet card summary image
pharmafocus.com
Ameet nathwani at dewpoint therapeutics considers the current treatment landscape for both type 1 and type 2 diabetes, as well as evaluating the use of bio
@Pharmafocus
Pharmafocus
2 years
What are biomolecular condensates, and will they be a breakthrough in diabetes treatment?💉 https://t.co/1GB55jI3eB @dewpoint_tx #pharma #health #diabetes #biomolecularcondensates
0
2
3