D2mory Profile Banner
David Demory Profile
David Demory

@D2mory

Followers
374
Following
1K
Media
5
Statuses
402

Quantitative microbial ecology and evolution, oceanography, phytoplankton and their viruses. Researcher @CNRS and @OOBanyuls.

Banyuls-sur-mer
Joined July 2013
Don't wanna be here? Send us removal request.
@D2mory
David Demory
5 months
PhD opportunity in marine virus eco-evo dynamics Joint CNRS–UBC program: @CNRS and @UBC 📍Banyuls-sur-Mer, France (LBBM UMR8176) 🗓️Start: Oct 2025 🔍Skills: Modelling, Bioinformatics, Marine Virology 🔗Apply:
0
1
1
@joshuasweitz
Joshua Weitz
6 months
The White House Vision for Dismantling Science in One Simple Plot https://t.co/F3PHSlqRuV
0
11
14
@D2mory
David Demory
11 months
0
0
2
@D2mory
David Demory
11 months
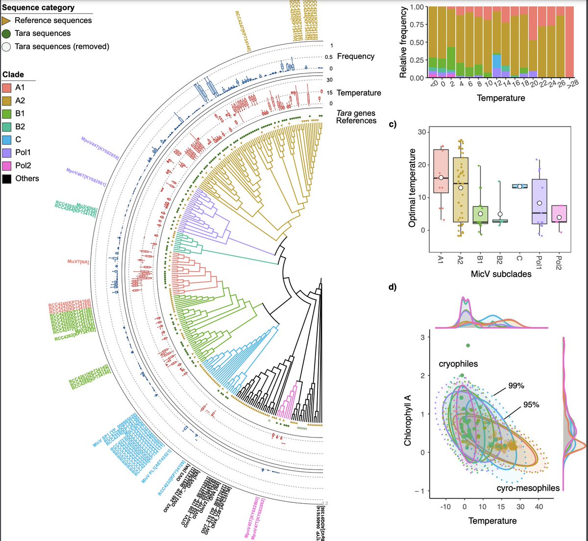
Our results highlight that temperature-driven cellular mechanisms can drive the community dynamics and biogeography of marine viruses. This multidisciplinary study has been possible through great collaborations involving 3 continents: (5/6)
1
0
1
@D2mory
David Demory
11 months
We used a mathematical model describing the temperature-driven virus-host dynamics to predict MpV-s distribution. We found that viral abilities to lyse and infect were good predictors of MpV-s presence and absence. (4/6)
1
0
1
@D2mory
David Demory
11 months
By reconstructing virus phylogeny, we found that MpV-s were clustered into cryophile groups, growing mainly at low temperature below 10°C, or cryo-mesophile groups, growing from cold to more than 20°C. (3/6)
1
0
1
@D2mory
David Demory
11 months
We focused on prasnoviurses infecting Micromonas (MpV), a picoeukaryote genus distributed from poles to tropics. We explored the distribution of isolated MpV-s in Tara datasets and highlighted that temperature is the main descriptor of their community composition. (2/6)
1
0
1
@D2mory
David Demory
11 months
Delighted to share our new preprint on bioRxiv: https://t.co/Vg7bMpUN5X Where we integrated viral metagenomics and mathematical modelling to explore the temperature-driven biogeography of marine giant viruses - where do they live and why? (1/6)
Tweet card summary image
biorxiv.org
Climate shapes the biogeography of microbial and viral communities in the ocean. Among abiotic factors, temperature is one of the main drivers of microbial community distribution. However, we lack...
1
3
12
@joshuasweitz
Joshua Weitz
1 year
For those working on viruses in aquatic environments, mark your calendars and consider submitting an abstract for Aquatic Virus Workshop 12 (AVW12) to be held in Banyuls-sur-Mer, May 5-9, 2025. Limited to 125 in total (register early). https://t.co/827ZJStNqA
0
5
8
@joshuasweitz
Joshua Weitz
1 year
It's publication day for "Asymptomatic" via @JHUPress. The book explores the paradox of asymptomatic transmission and rationale for proactive steps to confront future pandemics: https://t.co/OG2IBLnMV9
4
17
57
@NicoGagelmann
Nico Gagelmann
1 year
Elsevier is one of the largest, most hated and most influential academic publishing companies in the world. How it started & how it's going A threadđź§µ
72
1K
5K
@svalver
Sergi Valverde🌍(under a blue sky)
1 year
New paper in @nature shows #AI models collapse when trained on their own outputs—repeated AI-generated content leads to redundancy & gibberish. This mirrors our "Dilution of expertise" theory of cultural collapses: "too much imitation kills creativity." https://t.co/qqjY5ZMRKM
3
53
150
@VignuzziLab
VignuzziLab
1 year
Postdoc Dinh @qdinhtran is half way to his destination, the Sorbonne University marine station @OOBanyuls at Bayuls-sur-Mer to present his work at the Arago seminar series: Defective viral genomes of mosquito-borne viruses: parasites or components of viral populations? He will
1
2
29
@brussaard7
Corina Brussaard
1 year
So excited the latest discovery is out on Viral coinfection, Superinfection dominance, and Temperature modulating outcome. Super research by Claudia Meyer! And Vicky Jackson :-) Check it out:
Tweet card summary image
academic.oup.com
Abstract. Complex virus–virus interactions can arise when multiple viruses coinfect the same host, impacting infection outcomes with broader ecological and
0
10
37
@Virosphere2012
Curtis Suttle
1 year
Excitement is building for the 12th iteration of the Aquatic Virus Workshop to be held at the fantastic Oceanologic Observatory in Banyuls-sur-Mer, France during 5-9 May 2025. We have a great lineup of speakers, and a nascent website: https://t.co/udBBHfGTUm
0
39
72
@joshuasweitz
Joshua Weitz
1 year
Delighted to share news of a new @mbiojournal paper from @weitz_group at @UMDscience led by @mariandommi joint w/@D2mory & J. Harris: "Accounting for cellular-level variation in lysis: implications for virus–host dynamics" https://t.co/tbnh2glEBk
2
12
39
@joshuasweitz
Joshua Weitz
2 years
More soon... for now, delighted to share news of a @biorxivpreprint led by @mariandommi joint w/@D2mory & J. Harris focusing on the widely used one-step growth curve and how variability in cellular lysis can lead to biases in latent period estimates: https://t.co/IhnTEnusC9
0
4
17
@VignuzziLab
VignuzziLab
2 years
https://t.co/ADZuW6Cw0K Thank you to @carlzimmer, who's written a very nice synthesis of people studying the dynamics of virus populations and cooperation and cheating of viruses - the sociovirology - including our work at @astar_research @idlabs_astar and with @meletios_tx on
quantamagazine.org
New research has uncovered a social world of viruses full of cheating, cooperation and other intrigues, suggesting that viruses make sense only as members of a community.
1
18
56
@wc_ratcliff
Will Ratcliff
2 years
New paper from the MuLTEE in @NatureEcoEvo, this one on emergent eco-evolutionary dynamics. Led by @PineauRozenn and @SFI_elibby, we explore how the evolution of multicellularity creates opportunities for ecological niche expansion and coexistence. https://t.co/fH6wKtS24b
3
34
157