CPepetricio Profile Banner
Pepetricio Carvajal Profile
Pepetricio Carvajal

@CPepetricio

Followers
68
Following
3K
Media
101
Statuses
757

It’s shitcoiner hunting season

Joined October 2022
Don't wanna be here? Send us removal request.
@AdamBLiv
Adam Livingston
1 day
Inflation is the most successful system of mass wealth extraction ever created. You can trivialize it as prices rising, but it's really because human time is monetized, stored, then quietly destroyed. The United States has roughly 160 million workers. The average full-time
21
92
388
@BitcoinBombadil
₿itcoin ₿ombadil
1 day
Haven’t people in the quantum debate been proposing to make Satoshi’s Bitcoin unspendable? Also, we rolled the chain back twice already in Bitcoin’s history… effectively making amounts of “valid” Bitcoin unspendable? You should think about this more deeply.
@ajtowns
Anthony Towns
2 days
Freezing funds is perfectly fine. Using CLTV in your p2sh, p2wsh or tapscript based scriptPubKeys is A-OK. I mean, not like anyone would propose freezing **other people's** bitcoins, right?
0
1
4
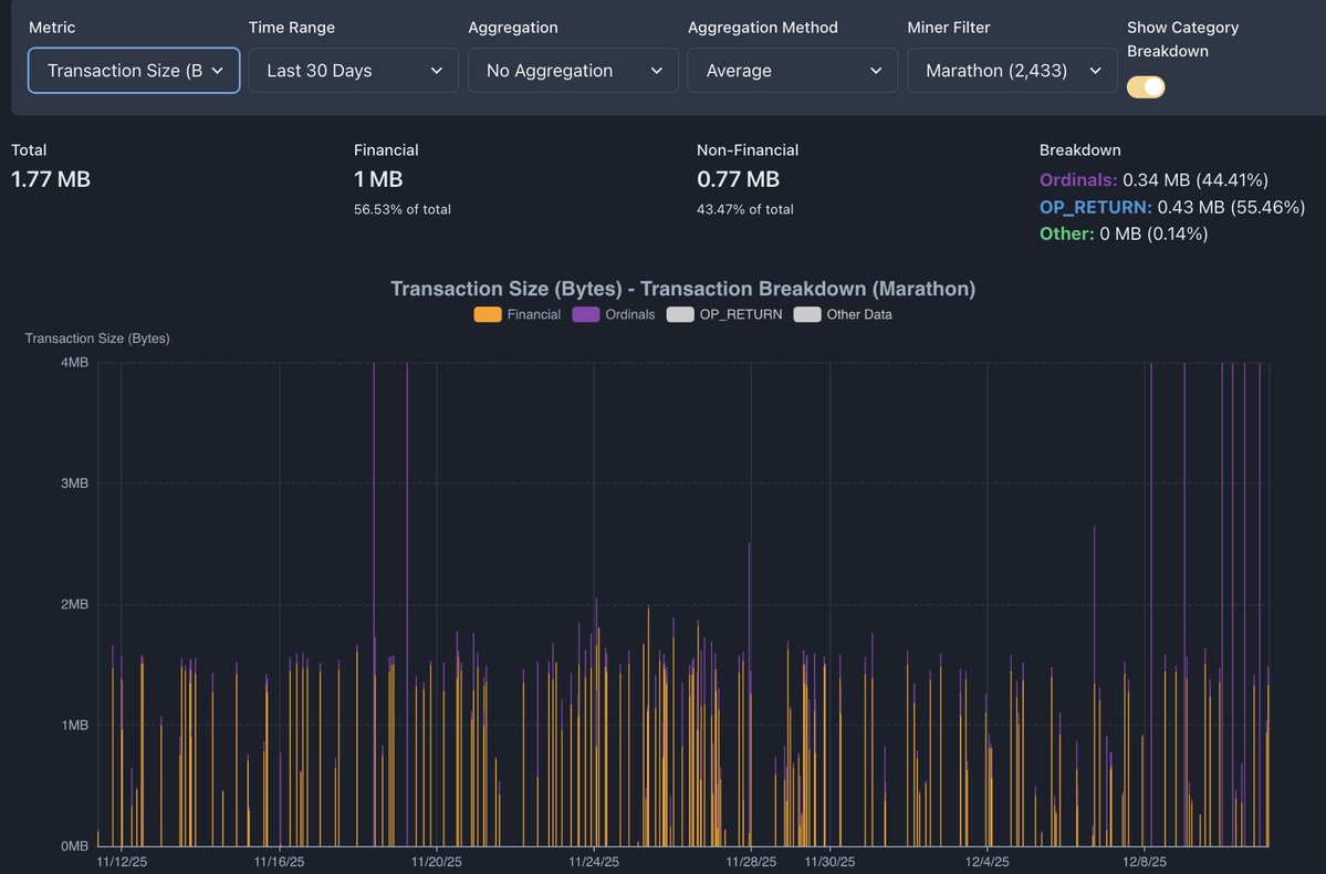
@CunyRenaud
Renaud Cuny
1 day
"Miners include large files to boost their fees. That's just free market economics, right?" Wrong. Marathon, last 30 days: -> 8 blocks with ~4MB inscriptions: avg fee 0.02 BTC -> All their 196 blocks: avg fee 0.022 BTC Large inscription blocks earned less than average. So
21
17
97
@separ8
dewmap
1 day
The open sewer, We are living through a textbook inversion of meaning one that would have made Solzhenitsyn himself nod in grim recognition. In just a few years, bad actors shielded by a strangely docile Bitcoin Core have transformed its immaculate ledger into the most
13
18
70
@CPepetricio
Pepetricio Carvajal
2 days
0
0
0
@GrassFedBitcoin
Mechanic #FixTheFilters #300kb
4 days
First they came for the non-monetary UTXOs and I did not care because my UTXOs aren't obviously trash all suspiciously sitting just above the dust limit. Then someone suggested doing the same for monetary UTXOs in order to comply with a government blacklist and no one went along
27
54
312
@BitcoinMotorist
Motorist〚UASF〛
4 days
Not, stealing. Rugging
5
25
150
@CPepetricio
Pepetricio Carvajal
4 days
0
0
1
@Anton__BTC
ANTON
6 days
This is what coretards either don't understand or don't want to understand. Again... BIP110/UASF either gets activated or it doesn't. If it doesn't no biggie, but I consider it more than 50% probable, that it activates before the deadline. The BIP110/UASF chain is the
@dathon_ohm
Dathon Ohm / BIP-110
7 days
@roryhighside @PeetXBT @lukedewolf @giacomozucco @LukeDashjr @Arthur_van_Pelt @CoinControversy @danny_stutzman @adam3us @BitMEXResearch @murchandamus @orionwl_ No, it only works one way, because the softfork chain is valid on all the nodes on the old chain, but the old chain is not valid to the nodes on the softfork chain. So the wipeout risk only exists for the miners on the old chain.
7
13
91
@ostrom72158
Claire Ostrom
7 days
Hi Bitcoin Twitter. I am about to release my proposed solution to spam on the Bitcoin network. It's fun knowing that literally no one will see this tweet 😄
34
68
374
@separ8
dewmap
9 days
Dear Gloria Zhao, On behalf of Bitcoin maximalists worldwide, I want to express our deepest gratitude for your priceless, unwitting service in exposing the terminal decay inside what was once Bitcoin Core and is now more fittingly called “Coretard.” No measured technical
33
89
355
@Conza
Conza
10 days
Holy 🤯, that ending. @adam3us @murchandamus you cannot credibly say bCore thinks "Bitcoin is money" when they have absolutely no idea: - What money is - What are the problems it solves - What the additional problems Bitcoin solves are. Economically illiterate dev syndromers.
@Laserman_21
Laserman
10 days
It's time to make the switch to @BitcoinKnots #Bitcoin
29
67
418
@SentientFreedom
Without Rulers
10 days
Core™ maintainer admits she doesn't understand economics, yet she feel entitled to push for all of those "use cases" (shitcoin spam enabling changes) that her employers have a vested interest in. Shitcoin Core™ needs to go away and be forgotten about.
@Laserman_21
Laserman
10 days
It's time to make the switch to @BitcoinKnots #Bitcoin
8
39
247
@BitcoinBombadil
₿itcoin ₿ombadil
16 days
To express their gratitude, Core Maintainers & Devs are cordially inviting all Bitcoin users to a Filterless Thanksgiving Mempool Party.
12
32
180
@Beautyon_
Beautyon
18 days
The main feature of bitcoin is not to be permissionless. The main feature of bitcoin is to provide sound money to the market. That means no tail emission, no demurrage and no increasing the number of coins. You can have your own permissionless system that doesn’t have a monetary
46
29
170
@ungovbitcoin
Bitcoin is Ungovernable
18 days
@TFTC21 @LukeDashjr @MartyBent Riding the fence so long his ass is torn to shreds. But when Andreas Ethereum shares his opinion, THEN he feels safe to fully come out as a coretard 😂 'Bitcoiners', especially the influencers are so much fucking worse than NPCs
1
3
23
@BitcoinBombadil
₿itcoin ₿ombadil
21 days
Luke believes in Filters. He’s consistent. On the other hand, Bitcoin Spam Apologists use Twitter Filters often (I’ve been blocked by many), but then they kick and scream like little babies when you suggest using Bitcoin Filters.
@byronhambly
Byron Hambly
21 days
Softer than a wet paper bag
2
6
49
@BitcoinBombadil
₿itcoin ₿ombadil
27 days
A Core Maintainer certainly wouldn’t delete their Bitcoin Twitter account if The Truth was on their side. If you know, you Knots. Datacarrier = 0. Filters up.
6
17
171
@_Knotzi
Knotzi
28 days
7
12
83
@CPepetricio
Pepetricio Carvajal
28 days
0
0
0