Mauricio Burotto Profile
Mauricio Burotto

@BurottoMauricio

Followers
230
Following
907
Media
10
Statuses
446

Internal Medicine Medical Oncologist

Santiago de Chile
Joined June 2018
Don't wanna be here? Send us removal request.
@JAMAOnc
JAMA Oncology
7 days
Among patients with advanced urothelial cancer, upfront enfortumab vedotin dose reduction was linked to a 50% reduction in treatment interruption risk but did not compromise overall survival. https://t.co/0vqWHuJ9tm
3
31
90
@drenriquegrande
Enrique Grande
12 days
Antibody–drug conjugates in combination therapy: defining the next chapter☆ - Annals of Oncology https://t.co/2wSBonrMd4 @Annals_Oncology @myESMO @tompowles1 @OncoAlert
0
23
52
@Dr_RaviMadan
Ravi A Madan M.D.
11 days
Lots of ❓s in defining benefits of “#oligomet” or “#MDT” therapy in #ProstateCancer ❓ADT+/-ARPI? How long? ❓PFS vs Eugonadal PFS? ❓how many mets? Where? 🔑❓what imaging 🩻❓ #PSMA mets🚫🟰CT/Bone scan mets https://t.co/LFMdSkoVln Std of Care? Or just something we can do?
2
15
30
@Dr_RaviMadan
Ravi A Madan M.D.
30 days
National Cancer Institute's Working Group on Biochemically Recurrent Prostate Cancer: Clinical Trial Design Considerations @theNCI #BCR #ProstateCancer #ClinicalTrial https://t.co/ePbf8j7KQU
1
8
14
@tompowles1
Tom Powles
2 months
ROME study @NatureMedicine randomized targeted therapy vs standard of care after molecular analysis (tissue/blood) in pretreated cancer patients across tumors. ⬆️ORR (17.5% vs 10%) & ⬆️PFS HR=0.66, but no OS (HR 0.92). OS feels important despite crossover ~45% . Congrats 🥳
2
38
107
@JennGuerriero
Jennifer Guerriero, PhD
2 months
PSA: Stop calling macrophages in tissue M1 or M2. These are not states that exist in biology. The only use of M1 is a macrophage cultured ex vivo with LPS and IFNg; and for M2: IL-4/13/10. Macrophages in tissues are highly complex and diverse and do not resemble either of the
32
175
940
@apolo_andrea
Andrea Apolo, M.D.
2 months
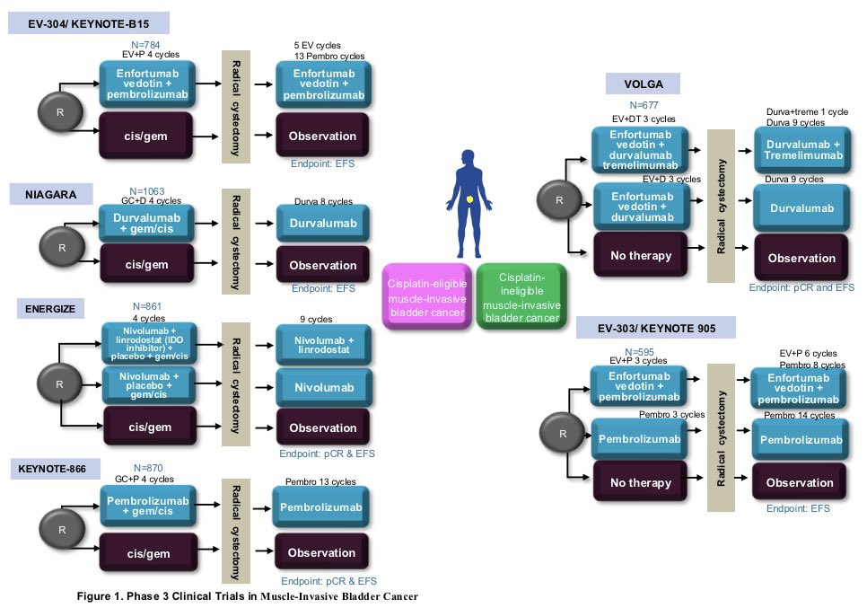
Lots of exciting updates in the management of #BladderCancer at multiple stages. We highlight the multiple trials in the perioperative setting for muscle-invasive disease including ✅NIAGARA Pending: ☑️EV 303 & 304 ☑️ ENERGIZE ☑️ KEYNOTE 866 ☑️ VOLGA https://t.co/jR4OdOwCLt…
@JournalCancer
ACS Journal Cancer
2 months
The outlook for the #BladderCancer field is undoubtedly positive as the field builds upon an excellent foundation of novel therapeutics and drug delivery mechanisms. Hear more from @apolo_andrea, lead author of a recent commentary in Cancer: https://t.co/Rm7JZKrxGr @OncoAlert
1
24
71
@Dr_RaviMadan
Ravi A Madan M.D.
3 months
Important to distinguish #serosal findings on #PSMA 🩻vs. #parenchymal Serosal lesions are better seen on #PSMA vs CT/MRI in #ProstateCancer but likely have an indolent course even with no 🚫therapy (even on the liver!) @melissaabel20 et al.@NatRevUrol https://t.co/UQ3gKEczvJ
2
13
23
@drenriquegrande
Enrique Grande
2 months
🧪 A step forward in bladder-sparing strategies for MIBC. An international consensus defines clinical complete response (cCR) and proposes event-free survival (EFS) as the preferred endpoint in next-gen perioperative trials. #BladderCancer @OncoAlert @JCO_ASCO
2
27
54
@yekeduz_emre
Emre Yekedüz
2 months
Huge congrats to @DrYukselUrun , @coskunyazgann @drdeniztural @nataliagandur and all the team for their effort and contribution to this great real-world data: ARON-3 data in mCRPC: 🎯 285 pts on [177Lu]PSMA vs 283 cabazitaxel ✅ Higher PSA50/90 response ✅ Longer OS & TTF with
2
14
45
@AndreaNecchi
Andrea Necchi
2 months
📬 The Milan Consensus paper on Clinical CR definition & Endpoints for next-gen bladder-sparing trials is out in @JCO_ASCO @ASCO | following the @SanRaffaeleMI #GURetreat24 Co-sponsored by @IBCG_BladderCA @GTumors It was a tremendous multidisciplinary effort involving
3
40
96
@nataliagandur
Dra. María Natalia Gandur Quiroga
2 months
💫🌟📢 @Annals_Oncology#KEYNOTE-641 Pembrolizumab + Enzalutamide vs Placebo + Enzalutamide in chemo-naïve mCRPC @OncoAlert @APCCC_Lugano Julie N. Graff, @BurottoMauricio, @PeterCFong, @docpook @AStenzl – on behalf of the KEYNOTE-641 Investigators. 📊 Results: ➡️ OS: 24.7 vs
1
11
22
@Dr_RaviMadan
Ravi A Madan M.D.
3 months
@urotoday
UroToday.com
3 months
PSMA PET in biochemical recurrence: When to treat vs when to wait. @Dr_RaviMadan @theNCI joins @TiansterZhang @UTSWMedCenter to discuss a prospective study monitoring PSMA PET-positive biochemically recurrent prostate cancer patients. #WatchNow on UroToday >
0
4
17
@BurottoMauricio
Mauricio Burotto
3 months
Lenvatinib Plus Pembrolizumab, Pemetrexed, and a Platinum as First-Line Therapy for Metastatic Nonsquamous NSCLC: Phase 3 LEAP-006 Study - Journal of Thoracic Oncology
Tweet card summary image
jto.org
We present the LEAP-006 (NCT03829319) phase 3 study evaluating the addition of lenvatinib to first-line pembrolizumab plus chemotherapy in metastatic nonsquamous NSCLC.
0
1
2
@Dr_RaviMadan
Ravi A Madan M.D.
4 months
@oncology_bg “What are the benefits of defining “PD” [w/#PSMA] earlier outside of the illusion of being proactive?….as oncologists it is our role to educate pts about the bigger picture & pragmatic realities of diminishing therapeutic returns...” #prostatecancer https://t.co/pICCWgnQf6
Tweet card summary image
ascopubs.org
0
1
1
@jitcancer
Journal for ImmunoTherapy of Cancer
5 months
New #JITC position article and guidelines: Cancer immunotherapy clinical trials to support urgently needed access in low- and middle-income countries: a report from the SITC global access and impact committee https://t.co/kunHIhqwV4 @Nora_Sobrevilla @ThomasUldrick @JyotiBajpai01
0
4
10
@Dr_RaviMadan
Ravi A Madan M.D.
1 year
Thank you @UroToday & DrSartor for the opportunity to discuss a commentary in @JCO_ASCO w/@RickLee6 @EdwinPosadasMD @FatimaKarzai @PChoyke & #EvanYu @fredhutch ⚠️There is danger & no🚫data supporting #PSMA #PET 🩻restaging in #mCRPC #ProstateCancer⚠️ 🔗
Tweet card summary image
ascopubs.org
@urotoday
UroToday.com
1 year
PSMA PET in #ProstateCancer: Balancing Sensitivity and Clinical Relevance. @Dr_RaviMadan @theNCI joins Oliver Sartor, MD @MayoClinic to discuss the implications of using PSMA PET scans in #mCRPC. #Watch the full interview on UroToday > https://t.co/hqeE73KaDd
0
8
40
@Dr_RaviMadan
Ravi A Madan M.D.
5 months
Sadly this is 💯 correct @ProtonStorey We are also repeating the mistakes made a generation ago with Gleason 6 #ProstateCancer and now applying it to the #BCR/#PSMA+ #BCR setting. Overreacting to disease that may not be clinically relevant for many yrs @urotoday
@ProtonStorey
Mark Storey
5 months
American physicians love tests and just doing stuff. We are currently repeating the mistakes of PSA leading to too many downstream un-needed procedures with PSMA scans.
1
3
2
@mirrorsmed
Mirrors of Medicine
5 months
CheckMate 901 Nivolumab plus ipilimumab vs gemcitabine-carboplatin chemotherapy for previously untreated unresectable or metastatic urothelial carcinoma Presented at #ASCO25 https://t.co/TsR8kmswqO In the phase 3 CheckMate 901 trial, nivolumab plus ipilimumab (NIVO+IPI) was
0
15
28