BrentDoiron Profile Banner
Brent Doiron Profile
Brent Doiron

@BrentDoiron

Followers
3K
Following
356
Media
12
Statuses
265

UChicago Theoretical Neuroscientist. Director of the Grossman Center for Quantitative Biology and Human Behavior.Asking how neural circuitry makes brains work.

Chicago, IL
Joined December 2020
Don't wanna be here? Send us removal request.
@BrentDoiron
Brent Doiron
7 months
Come join our Center
@UChicago_Brains
University of Chicago Neuroscience Institute
8 months
The University of Chicago's Grossman Center for Quantitative Biology and Human Behavior seeks outstanding applicants for multiple postdoctoral positions in computational and theoretical neuroscience. Apply now! https://t.co/YCpDjTbq0a
0
9
15
@Sheffield_Lab
trent
8 months
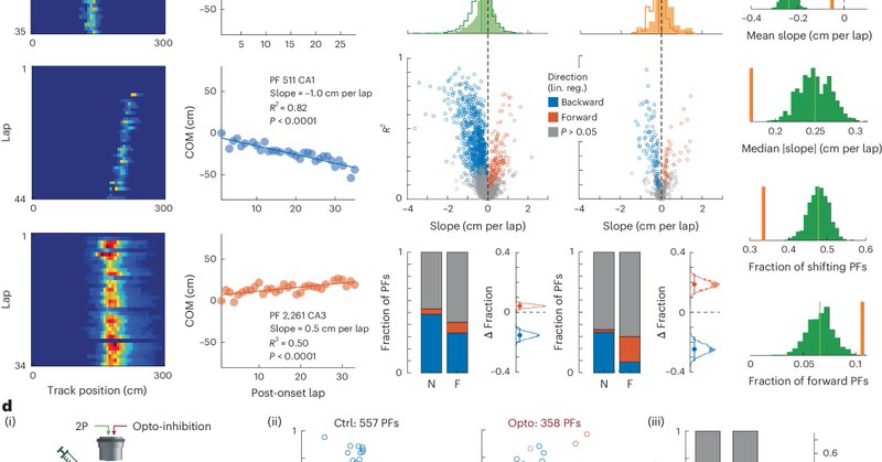
Our latest research, led by @AntoineMadar, on what #SynapticPlasticity rules shape CA1 and CA3 representations in the hippocampus during familiarization has just been published in @NatureNeuro! Read here:
Tweet card summary image
nature.com
Nature Neuroscience - Madar et al. report that behavioral timescale synaptic plasticity (BTSP), not spike-timing-dependent plasticity, explains heterogeneous place fields shifting in the...
4
33
129
@NITMB_Chicago
NSF-Simons NITMB
8 months
Applications of free probability to the diversity of response and variability in neuronal networks Discover NITMB-supported research from @BrentDoiron (Heinrich Kluver Professor, Neurobiology & Statistics, @UChicago) and @djfreedman (Professor, Neurobiology, @UChicago)! 🔗👇
1
3
9
@SussilloDavid
David Sussillo
1 year
While I question the 90% figure, I agree with the core sentiment. However, I believe this will change significantly within the next decade or two due to improved recording methodologies, theoretical advances, and computational approaches in our understanding of how the brain
@SpencrGreenberg
Spencer Greenberg 🔍
1 year
This is a controversial claim, but in my experience, more than 90% of the time, when people bring up neuroscience during explanations of psychological phenomena, the neuroscience adds nothing of value to the explanation other than making the explanation *seem* more authoritative
2
4
48
@BrentDoiron
Brent Doiron
1 year
This was grad student Brent (I used to have a fro and just shove it all in a hat, and exclusively wear graphic t-shirts)
2
0
10
@BrentDoiron
Brent Doiron
1 year
2
0
29
@BrentDoiron
Brent Doiron
1 year
My lab (+ @sepalmerNeuro and Jorge Jaramillo) dressed up as me for Halloween. They all chose a different facet of me.
1
2
54
@WillettBecca
Becca Willett
1 year
This prize was an enormous honor from a community I have liked and admired for many years. I'm so grateful to @siagdata as well as my many mentors, collaborators, postdocs, and students.
@TheSIAMNews
SIAM
1 year
Congrats to Rebecca Willett for receiving the 2024 SIAM Activity Group on Data Science Career Prize! Her lecture, "Mathematics in Scientific Machine Learning," is exploring AI/ML’s role in scientific discovery & integrating mathematical models. Read more: https://t.co/sCvdD4pLbJ
21
9
96
@jess_cardin
Jess Cardin
1 year
Are you a computational neuroscientist on the job market? Apply to come work with an amazing community @YaleNeuro! Open search for computational and theoretical neuro candidates, deadline 11/30. Always happy to chat if you have questions about the dept or environment!
@YaleNeuro
Yale Neuroscience
1 year
📢Faculty job! @YaleNeuro is hiring tenure-track faculty members in computational or theoretical neuroscience.🖥️🧠 This is in addition to our broad neuroscience search. Deadline Nov 30. Please share! https://t.co/ouQ6wFIFtR
1
32
62
@BrentDoiron
Brent Doiron
1 year
This was a fun project with a great team. Especially @Shenghao_W !
@NatComputSci
Nature Computational Science
1 year
Out now! @YuLikeNeuro, @Shenghao_W, @SmithLabNeuro, @BrentDoiron, @cc_huang11 et al. present a procedure to customize spiking network models that reproduce the population-wide covariability of large-scale neuronal recordings. https://t.co/OQbSGV2hfv ➡️ https://t.co/aiSwuZmbJG
0
0
10
@BrentDoiron
Brent Doiron
1 year
Come join us in our rapidly growing community of excellent neuroscientists!
@djfreedman
Dave Freedman
1 year
We're hiring faculty! The Department of Neurobiology at UChicago is searching for tenure-track faculty. Researchers in cellular, molecular, developmental and synaptic neuroscience are especially encouraged to apply.  Visit: https://t.co/rNOwbF0G3w. EOE/Vet/Disability.
0
2
14
@BrentDoiron
Brent Doiron
1 year
Very cool paper by @d_g_clark and company. A wealth of important results linking aspects of network connectivity (especially low rank structure) to the dimension of population activity.
@d_g_clark
David Clark
1 year
1/ Excited to share new work with @MarschallOwen, @AlexVanMeegen, and Ashok Litwin-Kumar! "Connectivity Structure and Dynamics of Nonlinear Recurrent Neural Networks" analyzes how global, spectral structure of connectivity in real-world networks affects collective dynamics.
1
3
35
@UChicago_Brains
University of Chicago Neuroscience Institute
1 year
Professor David Freedman @djfreedman has been named Interim Chair of the Department of Neurobiology. 👏 https://t.co/ln9s5a79m6
Tweet card summary image
neuroscience.uchicago.edu
Freedman succeeds S. Murray Sherman, who has been chair since 2006.
4
3
40
@BrentDoiron
Brent Doiron
1 year
The mechanics of correlated variability in segregated cortical excitatory subnetworks | PNAS https://t.co/R4yJS7Uzxn Happy to see the work come out! Congrats to @GHandy50 @algomage and Matt Getz!
1
9
39
@BrentDoiron
Brent Doiron
2 years
It was great to present at the opening meeting of the NITMB at the beautiful Flatiron institute
@NITMB_Chicago
NSF-Simons NITMB
2 years
Professor @BrentDoiron linked distinct features of neuronal response and presented a theory whereby a more heterogeneous neuronal code leads to better fine discrimination performance through a lowering of the dimension of population covariability at the 2024 NITMB Annual Meeting
0
1
19
@BrentDoiron
Brent Doiron
2 years
New series: Graduate students are mean. I was telling a graduate student today that I used to hard code the Box-Muller algorithm for generating gaussian random numbers into my Fortran codes. She asked me if I painted a buffalo on my cave wall after I was done. #meanie #silentcry
3
2
101
@BrentDoiron
Brent Doiron
2 years
A truly fun and deeply worthwhile collaboration. This result will kickstart @GHandy50 @ianOldenburg as they have just started their labs!
@ianOldenburg
Ian Antón Oldenburg
2 years
Our work using holographic optogenetics to study recurrent activity in visual cortex is out! This work was only possible due to the great collaboration between @AdesnikHillel and @BrentDoiron labs, especially co-firsts @GHandy50 @willyhendricks and myself
0
3
19