AvrahamLab Profile Banner
Avraham Ashkenazi Lab Profile
Avraham Ashkenazi Lab

@AvrahamLab

Followers
464
Following
2K
Media
30
Statuses
893

The Ashkenazi Lab studies the cell biology of protein misfolding and neurological disorders.

Tel Aviv University
Joined May 2019
Don't wanna be here? Send us removal request.
@AvrahamLab
Avraham Ashkenazi Lab
1 year
๐Ÿ…Our article is now published๐ŸŽ‰: TMEM16F regulates pathologic ฮฑโ€synuclein secretion and spread in cellular and mouse models of #Parkinson's disease. Aging Cell. @TAUMedFaculty @of_sagol https://t.co/8J3jzVYh9P
Tweet card summary image
onlinelibrary.wiley.com
Parkinson's disease pathology is associated with cell-to-cell transfer of the aggregate-prone protein ฮฑ-synuclein (ฮฑ-syn). Using patient genetics, murine, and cellular disease modeling, we reveal...
7
9
55
@ArielIonescu
Ariel Ionescu
3 months
Thrilled to share that my postdoc reserach about #TDP-43 local synthesis in #ALS is now published in @NatureNeuro! Muscle-derived miR-126 regulates TDP-43 axonal local synthesis and NMJ integrity in ALS models | Nature Neuroscience @LabPerlson More details in thread.
9
5
20
@JCellBiol
Journal of Cell Biology
3 months
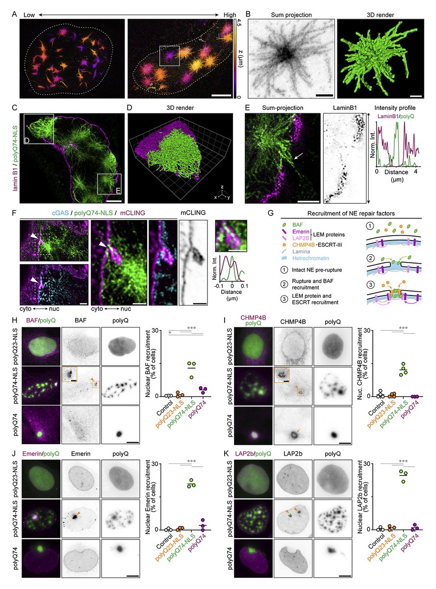
Korsten et al employ live cell imaging and expansion microscopy to show that nuclear polyQ aggregates associated w/ #HuntingtonDisease induce nuclear envelope (NE) blebbing & cause NE ruptures. https://t.co/jTMvjwghf4 ๐Ÿ“• Intermediate Filaments collection: https://t.co/3mHq5u2QLy
0
14
44
@TelAvivUni
Tel Aviv University
7 months
We had the honor of welcoming our dear friends to our campus today for an inauguration that made history! Read more about it:
@Isaac_Herzog
ื™ืฆื—ืง ื”ืจืฆื•ื’ Isaac Herzog
7 months
I was proud to join @TelAvivUni in honoring the Gray Foundationโ€™s extraordinary giftโ€”led by the formidable Mindy and Jon Grayโ€”to the Faculty of Medical and Health Sciences. This remarkable act of generosity will power breakthrough research and train future medical professionals,
1
7
13
@HornsteinLab
Hornstein Lab
9 months
Excited to share our preprint: "๐Ž๐ซ๐ ๐š๐ง๐ž๐ฅ๐ฅ๐จ๐ฆ๐ข๐œ๐ฌ: ๐€๐ˆ-๐๐ซ๐ข๐ฏ๐ž๐ง ๐๐ž๐ž๐ฉ ๐จ๐ซ๐ ๐š๐ง๐ž๐ฅ๐ฅ๐š๐ซ ๐ฉ๐ก๐ž๐ง๐จ๐ญ๐ฒ๐ฉ๐ข๐ง๐  ๐ซ๐ž๐ฏ๐ž๐š๐ฅ๐ฌ ๐ง๐จ๐ฏ๐ž๐ฅ ๐€๐‹๐’ ๐ฆ๐ž๐œ๐ก๐š๐ง๐ข๐ฌ๐ฆ๐ฌ ๐ข๐ง ๐ก๐ฎ๐ฆ๐š๐ง ๐ง๐ž๐ฎ๐ซ๐จ๐ง๐ฌ"
@NancyYaco
Nancy Yacovzada
9 months
๐Ÿš€๐•๐ข๐ฌ๐ข๐จ๐ง-๐ญ๐ซ๐š๐ง๐ฌ๐Ÿ๐จ๐ซ๐ฆ๐ฌ-๐›๐š๐ฌ๐ž๐ ๐จ๐ซ๐ ๐š๐ง๐ž๐ฅ๐ฅ๐š๐ซ ๐ฉ๐ก๐ž๐ง๐จ๐ญ๐ฒ๐ฉ๐ข๐ง๐  ๐ฎ๐ง๐ฏ๐ž๐ข๐ฅ๐ฌ ๐ก๐ข๐๐๐ž๐ง ๐€๐‹๐’ ๐ฆ๐ž๐œ๐ก๐š๐ง๐ข๐ฌ๐ฆ๐ฌ! ๐Ÿงต Thread on ๐˜•๐˜–๐˜๐˜ˆ (๐˜•๐˜ฆ๐˜ถ๐˜ณ๐˜ฐ๐˜ฏ๐˜ข๐˜ญ ๐˜–๐˜ณ๐˜จ๐˜ข๐˜ฏ๐˜ฆ๐˜ญ๐˜ญ๐˜ฐ๐˜ฎ๐˜ช๐˜ค๐˜ด ๐˜๐˜ช๐˜ด๐˜ช๐˜ฐ๐˜ฏ ๐˜ˆ๐˜ต๐˜ญ๐˜ข๐˜ด)๐ŸŽ—๏ธ our deep-learning model trained with
1
6
28
@LavivTal
Tal Laviv
10 months
Very excited to share the first paper from my lab. We engineered a new PTEN sensor that permits dynamic imaging in living cells. We showed that this allows to visualize PTEN activity with subcellular resolution in the intact brain. Now published in Nature Methods
20
40
271
@AvrahamLab
Avraham Ashkenazi Lab
1 year
Today we are saying goodbye to our amazing student Fatima Amer-Sarsour who will start her postdoc training at @Cambridge_Uni with an @EMBO Fellowship๐Ÿ˜€ ๐Ÿ‘. We took a sunny break for a farewell picnic. Fatima, we will miss you! @TelAvivUni @TAUMedFaculty
2
1
20
@TAUMedFaculty
TAU Gray Faculty of Medical & Health Sciences
1 year
Sometimes we also go off campus and leave our labs... We are all so glad to celebrate Professor Asaf Madi @madi_lab and Professor Avi Ashkenazi @AvrahamLab being promoted to Associate Professors. Friends, family and colleagues got together for special beer ๐Ÿบ๐Ÿบ๐Ÿบ
2
1
20
@AvrahamLab
Avraham Ashkenazi Lab
1 year
Now published the final version Thanks to our PhD student Tamar๐Ÿ™and collaborators. #Parkinson #neurotoxin @TAUMedFaculty @of_sagol https://t.co/eCBDvkFdQG
0
0
1
@AvrahamLab
Avraham Ashkenazi Lab
1 year
Our recent study is out ๐Ÿฅณ. Thanks๐Ÿ™, PhD student Tamar for this exciting research and to our collaborators. This is part of our ongoing effort to elucidate vulnerability mechanisms in #Parkinson's disease outside the brain supported by @CDMRP. https://t.co/jneebNSjSc
2
4
14
@AvrahamLab
Avraham Ashkenazi Lab
1 year
Some good news๐Ÿฅณin these difficult times: today I got a call from my dean letting me know I got tenure and promotion to Associate Professor๐Ÿ˜€ thanks so much to my lab members, colleagues, mentors, and my family for all the support @TAUMedFaculty @of_sagol
26
12
255
@AvrahamLab
Avraham Ashkenazi Lab
1 year
Congratulations Stav ๐Ÿ‘, our amazing PhD student for leading this study together with our clinical and pre-clinical collaborators @TAUMedFaculty @TelAvivUni
@TelAvivUni
Tel Aviv University
1 year
Is there a way to stop #Parkinsons disease at its source? TAU researchers discovered a potential new target for developing treatments for this terrible ailment, affecting nearly 10 million people worldwide. Read more: https://t.co/AIgJ9vl5Gx
1
2
13
@TAUMedFaculty
TAU Gray Faculty of Medical & Health Sciences
1 year
We are proud to welcome Prof. David Rubinsztein as an affiliated faculty member at the Faculty of Medical & Health Sciences!
0
1
9
@AvrahamLab
Avraham Ashkenazi Lab
1 year
Congratulations Stav ๐ŸŽ‰ our amazing PhD student for leading this project together with our lab team, pre-clinical and clinical collaborators. We found a new gene contributing to #alpha-synuclein pathology in #Parkinsonโ€™s disease
0
0
4
@AvrahamLab
Avraham Ashkenazi Lab
1 year
๐Ÿ“ขOur Commentary on the exciting research by Africano et. al is out. @MolTherapy @CCHSNetwork @TAUMedFaculty. A drug candidate for a rare polyalanine disease targeting the protein quality control:
0
2
5
@AvrahamLab
Avraham Ashkenazi Lab
1 year
Highly recommended
1
0
0
@AvrahamLab
Avraham Ashkenazi Lab
1 year
Celebrating a sad birthday of 5 years old redhead Ariel Bibas who is in captivity in Gaza with his family. Bring them home now!
1
3
3
@AvrahamLab
Avraham Ashkenazi Lab
1 year
Ubiquitin system mutations in neurological diseases: Trends in Biochemical Sciences
0
2
9