AnnalsOpen Profile Banner
Annals of Surgery Open Profile
Annals of Surgery Open

@AnnalsOpen

Followers
1K
Following
153
Media
52
Statuses
396

An open access, peer-reviewed journal publishing original surgical science, history, and perspectives.

Joined May 2020
Don't wanna be here? Send us removal request.
@AnnalsOpen
Annals of Surgery Open
27 days
What is next for Annals of Surgery Open? Our new Editor-in-Chief, Dr. Funk, shares his vision, priorities, and what he looks for in top-tier submissions. Watch the 4-minute interview here!πŸ‘‡
0
1
3
@AnnalsOpen
Annals of Surgery Open
21 days
The Pulse of Progress: the development of the Ankle-Brachial Index (ABI) and the lasting impact of Dr. James S.T. Yao on the field of vascular surgery are highlighted in this Surgical Retrospection by Visa and colleagues. 🦢πŸ’ͺ🩺🩸 https://t.co/QntCKXwFTh
Tweet card summary image
journals.lww.com
until the mid-twentieth century that arterial reconstruction surgery was developed for PAD but even then there was no tool to objectively and reliably assess postoperative success. At the beginning...
0
3
10
@Jafar874
Jafar⚑️
28 days
Systematic review in @AnnalsOpen: Evidence-Based Recommendations for Geriatric Trauma Care πŸ€– AI-assisted consolidation of 120 guidelines into 27 meta-recommendations 🧠 Focus on delirium, deprescribing, frailty, & multimorbidity πŸ“– A must for clinicians! Link below⬇️
1
1
4
@AnnalsOpen
Annals of Surgery Open
1 month
Dr. Tignanelli's response to Sanderfer et al discusses the impact of ICD-10 code discrepancies on conclusions about disease burden, resources, and quality gaps. Head-to-head validation of existing EGS codesets could create a foundation for standardization.
journals.lww.com
An abstract is unavailable.
@AnnalsOpen
Annals of Surgery Open
1 month
Lost in translation: @CSanderferMD et al. found a Delphi-created ICD-10 codeset was a more robust and accurate translation of emergency general surgery ICD-9 codes compared to MapIT, an automated mapping software that omitted over half the codes. πŸ₯πŸ’» https://t.co/BDsM90O0Th
0
0
0
@AnnalsOpen
Annals of Surgery Open
1 month
Lost in translation: @CSanderferMD et al. found a Delphi-created ICD-10 codeset was a more robust and accurate translation of emergency general surgery ICD-9 codes compared to MapIT, an automated mapping software that omitted over half the codes. πŸ₯πŸ’» https://t.co/BDsM90O0Th
Tweet card summary image
journals.lww.com
rated by MapIT alone. Background: Since transition to ICD-10, a Delphi process to define EGS diagnoses, as originally described for the ICD, Ninth Revision (ICD-9) codeset, has not been performed....
0
3
5
@AnnalsOpen
Annals of Surgery Open
2 months
What contributes to a sense of belonging in residency? Acker et al. analyzed nationwide survey data and found belonging was positively associated with training near home, PGY-5 level, and lower stress. Examined factors explained 16% of variation in scores.
Tweet card summary image
journals.lww.com
urgical residency. Methods: A nationwide survey of general surgery residents was administered after the 2025 American Board of Surgery In-Service Training Exam. Using a previously validated 11-item...
0
0
1
@AnnalsOpen
Annals of Surgery Open
3 months
Check out the latest Surgical Retrospection, written by Dr. Steven Raper! "Martin Salgo and the Dawn of Patient Autonomy" discusses an important case in medicolegal history that focused on the ethical right of individual patient autonomy. βš–οΈπŸ©Ί
journals.lww.com
ed human experimentation. The trial jury initially awarded the plaintiff $250,000. On appeal, Judge Absalom F. Bray reversed the verdict, noting errors of law, specifically, an incorrect theory of...
0
0
0
@AnnalsOpen
Annals of Surgery Open
3 months
Surgery report cards can lack interpretability. Dr. Kelz' group at @pennsurgery matched patients to controls from typical and well-resourced hospitals. Differences in outcomes identified strengths and disparities at the patient and operation levels. πŸ₯πŸ“Š https://t.co/AI0tOCdKab
journals.lww.com
procedures and patient risk, despite there being many types of patients and procedures. Methods: Using Medicare patients undergoing general, orthopedic, or vascular surgery, each patient in a...
0
1
2
@Bondzi23
Adom Bondzi-Simpson, MD, MSc
3 months
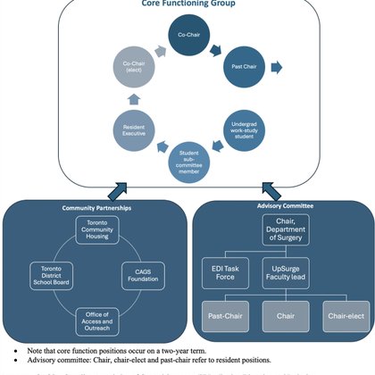
πŸš€πŸ†• @AnnalsOpen UpSurge is a learner-led initiative creating pathways to careers in surgery. Since 2022 we’ve: πŸ‘©β€βš•οΈ Paired 200+ mentees with surgeons πŸ’° Secured $140K in grants 🌎 Expanded across Canada πŸ”— https://t.co/pZMHlhNx1y @AnnalsofSurgery #MedEd #MedTwitter #Mentorship
Tweet card summary image
journals.lww.com
An abstract is unavailable.
4
12
25
@AnnalsOpen
Annals of Surgery Open
3 months
How do we keep open surgery alive? πŸ”ͺ🩸Read all about the Open Procedures Critical Exposures (OPCE) course developed by Andreatta et al, which showed sustained and improved acquisition of knowledge and procedural performance across all resident levels. https://t.co/mErO0evh4p
Tweet card summary image
journals.lww.com
performing open surgical procedures for trauma. Background: Surgical education requires a solution for balancing the need to develop open-procedural skills for trauma and emergency surgery with the...
0
0
1
@AnnalsOpen
Annals of Surgery Open
3 months
Leave a rating! πŸ–₯️⭐️ This study from @DrRajSat and @WallisCJD found surgeons with higher patient-initiated online ratings experienced lower 30 day complication and readmission rates, while peer-nominated "Top Doctor" surgeons had lower 30 day mortality.
Tweet card summary image
journals.lww.com
rs old undergoing one of 14 major (elective/emergent) surgeries in the United States between 2016 and 2019 were analyzed. Data were analyzed from September 2023 to March 2024. Using computational...
0
3
6
@AnnalsofSurgery
Annals of Surgery
4 months
Authors, please be aware of a fraudulent and predatory journal presenting itself as Annals of Surgery. They are operating under the website https://t.co/uHirBNKkZv and email addresses ending with @ https://t.co/uHirBNKkZv. This is a scam mirror journal and is not legitimate.
1
1
6
@AnnalsOpen
Annals of Surgery Open
4 months
What drives long-term survival of rectal cancer after resection? A retrospective study from @MohamedAlyMD2 and @ZhiVenFongMD found the quality metric "textbook outcome" was highly protective and reduced mortality 40%, independent of hospital case volume.πŸ“š https://t.co/MzMNF8lHPt
Tweet card summary image
journals.lww.com
sted improved long-term survival for rectal cancer patients undergoing surgery at HV institutions. Methods: Patients undergoing surgery for rectal adenocarcinoma from 2014 to 2015 were identified...
0
3
8
@AnnalsOpen
Annals of Surgery Open
5 months
Intraoperative cholangiograms are a valuable tool if correctly interpreted. Synoptic reporting, a highly structured form of documentation, can promote thorough, deliberate intraoperative analysis. Check out the ABCDEF template proposed by @MBosleyMD et al! https://t.co/5LvP8pTY4A
Tweet card summary image
journals.lww.com
An abstract is unavailable.
3
5
16
@AnnalsOpen
Annals of Surgery Open
5 months
A multi-center retrospective European study from the MIRACLE collaborate research group found over 90% of ileoanal pouch patients were stoma-free at one year after surgery. Predictive factors included close rectal dissection and high volume centers. https://t.co/ew0IGFKelS
Tweet card summary image
journals.lww.com
in various European centers. Methods: In this multicenter retrospective cohort study, we included patients β‰₯18 years with ulcerative colitis or unclassified inflammatory bowel disease undergoing...
0
0
3
@AnnalsOpen
Annals of Surgery Open
6 months
How does fragmented trauma care impact outcomes? A study from @DavidASpain and @JeffChoi01 found 28% of trauma patient readmissions within 90 days occur at non-index hospitals and that fragmented care has higher odds of major complications and mortality.
journals.lww.com
0
4
6
@AnnalsOpen
Annals of Surgery Open
6 months
Firearm violence is a public health crisis. @ColleenNofi and @drchethansathya found firearm injuries were associated with higher rates of intervention, longer admissions, and increased costs, placing an unprecedented burden on both patients and the system.
Tweet card summary image
journals.lww.com
ding cause of pediatric death as of 2020. Despite the known mortality, the burden of inpatient healthcare for initially nonfatal firearm injuries is poorly understood. Methods: A retrospective cohort...
0
4
4
@AnnalsOpen
Annals of Surgery Open
6 months
High volume trauma centers have higher rates of procedural interventions, regardless of verified level.πŸ”ͺ🩸Does this represent a resource distribution mismatch or difference in practice patterns? Could outcomes, training, or skill maintenance be impacted?
Tweet card summary image
journals.lww.com
ortant implications for trauma center distribution, patient outcomes, and clinical skills maintenance. Methods: We placed trauma centers into quintiles based on average annual patient volume meeting...
0
2
7
@AnnalsOpen
Annals of Surgery Open
7 months
Read the latest Surgical Perspectives from @OrlyFarber and @AmandaJReich! Artificial intelligence can boost qualitative surgical research when the 5Ts are applied: Tandem Use, Targeted Application, Training/Testing, Triple Check, and Transparency. πŸ–₯οΈπŸ“ˆβœ… https://t.co/whfJYTTdvu
0
2
1