yalinewich Profile Banner
Almog Yalinewich Profile
Almog Yalinewich

@yalinewich

Followers
938
Following
12K
Media
2K
Statuses
9K

Data scientist at @v_function. Formerly an astrophysicist at @CITA_ICAT. I do math for fun and profit

Israel
Joined July 2018
Don't wanna be here? Send us removal request.
@yalinewich
Almog Yalinewich
17 hours
If we let the players choose the order in which the boxes are opened we get a non transitive game, because being (almost) always one box ahead of your opponent guarantees victory, but the sequence of cyclically shifted strategy eventually yields the original strategy
@littmath
Daniel Litt
2 days
(This is a variant of a great puzzle I learned from Gil Kalai’s blog here: https://t.co/2tJflKUYgQ)
0
0
12
@yalinewich
Almog Yalinewich
6 days
Your scientists were so preoccupied with whether or not they could, they didn't stop to think if they should
0
0
0
@yalinewich
Almog Yalinewich
8 days
יישראלים: איזה טיפשים הגויים תרגמו "לא תרצח" לthou shalt not kill גם ישראלים:
0
0
0
@yalinewich
Almog Yalinewich
19 days
The number of US military personnel in foreign countries can be roughly approximated by the Fibonacci numbers, meaning that the number of US military personnel in some country is roughly equal to the sum of personnel in the next two countries
@MaxNordau
Max 📟
19 days
"I'm not dying for..."
0
0
1
@yalinewich
Almog Yalinewich
21 days
פיק רעננה: דוחים את ליל כל השכנים ביום כי הלווין נופל על שישי בערב
0
0
1
@yalinewich
Almog Yalinewich
22 days
"free thinkers" when you ask them to choose a motto for their university
0
0
0
@yalinewich
Almog Yalinewich
22 days
רעיון לסטארטאפ: תוסף לדפדפן כמו adblock אבל למערכונים של ארץ נהדרת. נקרא לו "ארץ נעדרת"
0
0
1
@yalinewich
Almog Yalinewich
23 days
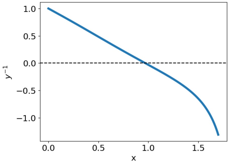
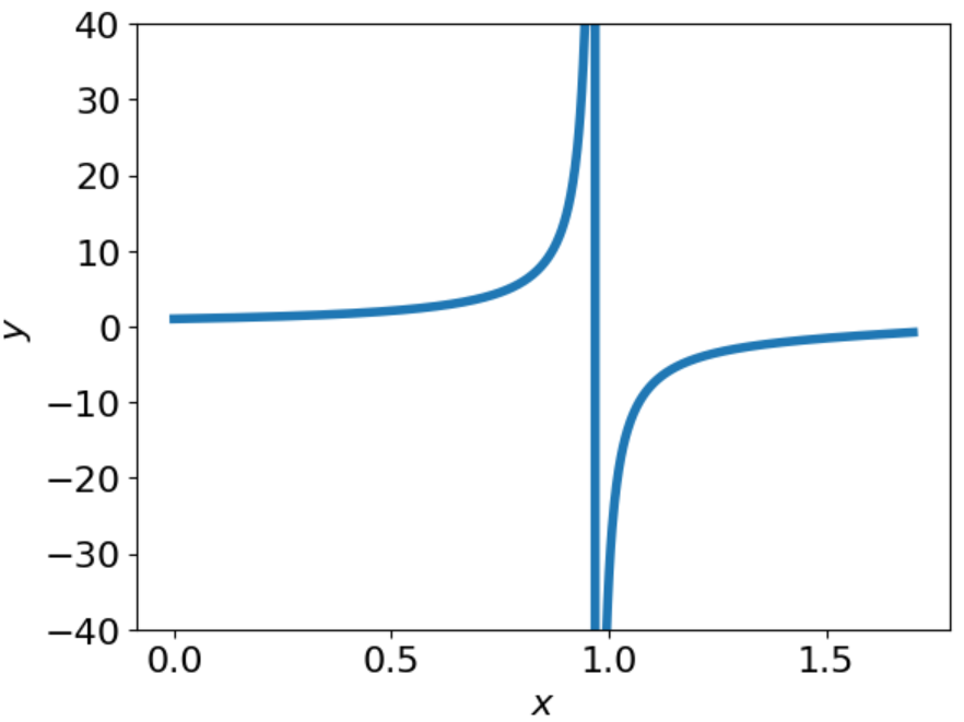
The solution does diverge but that does not necessarily mean that it does not exist. Let z=1/y, for which the ODE is z' = -1 - z^2*x^2 This ODE can be integrated through the singularity (y=0), and then inverted to obtain y
@diff_eq
Differential Eqns
24 days
A cautionary tale about numerical solutions to differential equations:
0
0
0
@yalinewich
Almog Yalinewich
29 days
our company won a Codie award for best use of AI in software developement
0
0
1
@yalinewich
Almog Yalinewich
1 month
אני הייתי מתחיל מששת המספרים של מרטין ריס 1. 10³⁶ 2. 0.007 3. 1 4. 10⁻¹²³ 5. 10⁻⁵ 6. 3 ואז מוסיף את שאר קבועי הכוחות 7. 1/137 8. 0.118 9. 10⁻⁶ ובסוף את יחס המסות פרוטון - אלקטרון 10. 1836.15
@GadiAleks
Gadi Aleksandrowicz
1 month
אה, יופי, אל זה אני יכול להתחבר. 0. 57 1. 1729 2. 196884 3. 19 4. 1/12- 5. 262537412640768744 6. 1089 7. א0 8. 6174 9. 47176870
0
0
0
@yalinewich
Almog Yalinewich
1 month
קיבלנו מייל עם דרישת תשלום לבי"ס ובהתחלה חשדתי שזה סקאם אבל כשכל ההורים האחרים דיווחו שיש תקלה ואי אפשר לשלם השתכנעתי שזה באמת הגיע מהבי"ס
0
0
4
@yalinewich
Almog Yalinewich
1 month
@lucafrighetti
Luca Righetti
1 month
wild to to see this from the dallas fed
0
0
0
@yalinewich
Almog Yalinewich
1 month
Hans Landa: "Come si chiama?" Donny: "Chimpanzini Bananini" Hans Landa: "Ancora?" Donny: "Chimpanzini Bananini" Hans Landa: "Un'altra volta. Ma da adesso vorrei proprio sentire la musica delle parole." Donny: "CHIMPANZINI BANANINI!" Hans Landa: "Bravo!"
0
0
1
@yalinewich
Almog Yalinewich
1 month
this is the next expression we should bring back
0
0
0
@yalinewich
Almog Yalinewich
1 month
It's funny how people now say that something is "sending" them to describe a sense of elation, in much the same way people in the 19th century said that they were transported with joy or delight. Slang has come full circle
0
0
3
@yalinewich
Almog Yalinewich
1 month
ביקשתי מקלוד שיישם את הלוגיקה של לוח שנה עברית ושל גריגוריאנית בפייתון, ולוח שנה עברי דורש משמעותית יותר קוד וחישובים. אם מישהו חושב שא��שר ליישם לוח שנה עברי בצורה יותר פשוטה אני אשמח לראות https://t.co/Cg9lINPV8s
Tweet card summary image
claude.ai
Compare calendar complexity with Python code analyzing Gregorian vs Hebrew date calculations, leap years, and algorithmic differences. Built with Claude
@yalinewich
Almog Yalinewich
1 month
@ron_shlomo לא מסכים ש4th Thursday of November זה תאריך. אני מוכן גם להתערב שסיבוכיות קולמוגורוב של לוח השנה העברי יותר גבוהה מזו של הגריגוריאני
3
0
4
@yalinewich
Almog Yalinewich
1 month
לגבי "תאריך צפוי ומסודר", האורך של שנה יהודית בימים יכול להיות 353, 354, 355, 383, 384 ו-385 ימים. אורך של שנה גריגוריאנית הוא או 365 או 366 יום. בנוסף, לשנה גריאוגיאנית יש מנגנונים שמעגנים את ימי השיוויון ולשנה יהודית אין, אז שנה יהודית צוברת פער מול השנה הטרופית
@LeoraLev
Leora Levian
1 month
מצערת מאוד ההתעקשות לקבוע יום זיכרון בתאריך שתמיד נופל על החגים או ביניהם, במקום תאריך צפוי ומסודר שאפשר להתכונן אליו כמו שצריך מדי שנה. יש מי שתמיד ישמח להזדמנות לפלג, אבל רוב הציבור כאן מזמן לא שם. ואם כבר, אשמח להזכיר לציבור הרחב שביום זיכרון - זוכרים. לא לזהם בבקשה. שימו פה
2
0
4
@yalinewich
Almog Yalinewich
2 months
If they invited the cast of Friends to Between Two Ferns they could have called that episode Fronds
0
0
0
@yalinewich
Almog Yalinewich
2 months
Do not use both Latin numerals and alphabetical lists if you have more than ten items
0
0
1
@yalinewich
Almog Yalinewich
2 months
Can any bounded shape contain a scaled down version of itself? If it's not nowhere dense, then it contains an open set that can cover a small enough version of itself. Counter example for a nowhere dense set in ℝ: S={2^(-2^n):n>0}
@TerribleMaps
Terrible Maps
2 months
The true size of Africa
0
0
3