tobykovacs Profile Banner
Toby Kovacs Profile
Toby Kovacs

@tobykovacs

Followers
147
Following
573
Media
5
Statuses
68

PhD candidate studying mutation rates and demographic histories in Koalas (and all marsupials). Honours studying cave cockroaches! Member of AWGG and MEEP @USYD

Sydney, New South Wales
Joined October 2019
Don't wanna be here? Send us removal request.
@tobykovacs
Toby Kovacs
2 years
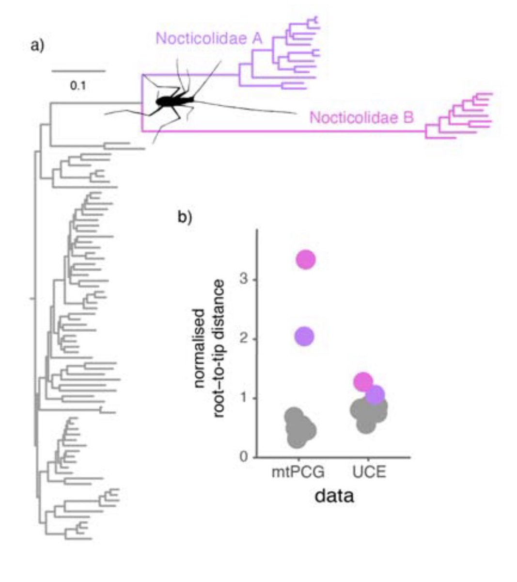
🚨!Out now in Systematic Biology!🚨 Read how we hurt molecular clocks 🪦with the ridiculous substitution rate acceleration found in the mitochondrial genomes of these cool looking cave cockroaches. They indeed leave the rest of cockroaches in the dust! https://t.co/qCOGKE2FKf
2
0
8
@HoggCarolyn
Prof Carolyn Hogg
1 year
Work in conservation management? Check out our new paper on an easy‐to‐use toolkit for integrating genetics into conservation management! @KathyBelov @FarquharsonKate @ellemclennan @PariceBrandies @persoonia @lukesilver20 @ThreatenedSpGen @Sydney_Science https://t.co/P5tSctZhVL
0
29
59
@SishuoWang
Sishuo Wang
2 years
greatly benefited from ziheng yang's books "Computational mol evol" & "mol evol a stat approach" for 15 yrs, finally a tentative solution manual https://t.co/Kn3tIDHILI step-by-step derivation, software operation, code, new insight in classic Qs. work collab'd w Jianhao 1/4
Tweet card summary image
github.com
A solutions manual for all excercises in the Ziheng Yang's two seminall books on statistical molecular evolution: Computational Molecular Evolution (Yang 2006) and Molecular Evolution: A St...
2
6
18
@tobykovacs
Toby Kovacs
2 years
Thank you to everyone who helped with this project @DrSimonHo @HellemansSimon @BikemanNik @tom_oist @JaneMcRae and of course the untaggable James Walker, Jane McRae and Prof Nathan Lo!
0
0
1
@mark_roach5961
まーく
2 years
ゴキブリが嫌いな人に理由を聞くと 「動きが気持ち悪い」 「不潔、汚い」 「黒くて大きい」 などが多い気がしますが、この子なら動きもかわいいし、綺麗だし、小さいので、嫌いにならないですよね...?
0
14
140
@tobykovacs
Toby Kovacs
2 years
0
0
1
@HoggCarolyn
Prof Carolyn Hogg
2 years
Check out our #preprint on @researchsquare: Extant and extinct bilby genomes combined with Indigenous knowledge improve conservation of a unique Australian marsupial https://t.co/Bp9ICCoBim @KathyBelov @FarquharsonKate @cabbagesofdoom @lukesilver20 @Sydney_Science
1
16
41
@ulurustatement
ulurustatement
2 years
OUR NEW AD IS LIVE!   You’re the Voice that will make history.   On 14 October, we know we all can stand together with the power to be powerful.   #HistoryIsCalling, so #VoteYes. Are you in? John Farnham is.   #UluruStatement #StayTrue2Uluru #YoureTheVoice #VoteYes
0
5K
10K
@tobykovacs
Toby Kovacs
2 years
Excited to publish our population genetic analysis of three subterranean cockroach species (#Nocticolidae)! The Pilbara subterranean habitat appears to be conducive to gene flow for these tiny roaches, contrasting high endemism in other taxa. https://t.co/SV0KWPkIO3
onlinelibrary.wiley.com
Aim There has been growing interest in non-cave subterranean habitats and their influence on the evolution of troglomorphic (i.e. ‘subterranean adapted’) species. Studies on the diversification of...
0
3
21
@LauraDBertola
Dr. Laura Bertola
2 years
We still have capacity in our conservation genomics course (ID: 9) at #ICCB #ICCB2023 If you're from a lower income country and like to attend, but conference registration is prohibitive, please reach out! We may have some small funds! (but not enough to cover travel/lodging)
1
20
34
@DrSimonHo
Simon Ho
2 years
We are pleased to announce the 14th annual Sydney Phylogenetics Workshop!   The workshop will be held @Sydney_Uni on 27-28 July.   It will provide an introduction to phylogenetic analysis and is suitable for early career researchers (students and postdocs).
2
66
123
@ScienceTalksAU
Future Science Talks
2 years
EOIs to our free govt-funded Science Comedy Program are closing soon. Only takes 1 minute to fill out: https://t.co/hsKjFXKLU7 This is for a wide range of professionals! STEM, social sciences, govt, industry, & more... Talks include #Scienceweek & @sydneyfringe #scicomm
0
4
3
@jasonhickel
Jason Hickel
3 years
Reparations for global climate justice? In this new paper we quantify the compensation that over-emitting countries may owe to the rest of the world for the appropriation of atmospheric commons. Out today in Nature Sustainability, with the brilliant @AndrewLFanning. 🧵
144
1K
4K
@dr_cairns
Dr Kylie Cairns
3 years
New work from @mikeletnic, Mathew Crowther, Heidi Parker, Elaine Ostrander and I in @molecology finds most DNA tested wild dingoes were pure. Prior DNA studies frequently misidentified pure dingoes as hybrids. https://t.co/FTrKsyRg8H @unswbees @CES_UNSW @EERC_UNSW 1/n
4
57
165
@tobykovacs
Toby Kovacs
3 years
It was so much fun learning how to incorporate comedy into my science talks. As someone who has historically found public speaking challenging I can’t believe I actually enjoyed this! Thank you so much @ScienceTalksSyd
@ScienceTalksAU
Future Science Talks
3 years
Native-cockroach guru @tobykovacs had the audience in stitches at the @Syd_Comedy_Fest 🪳 Interested in giving this a go? Our EOIs have just opened! Speakers will be selected for #scienceweek & @sydneyfringe It only takes 1 min: https://t.co/o8n7foV7SU
0
0
13
@ScienceTalksAU
Future Science Talks
3 years
Huge shout out to the brilliant & hilarious scientists at the @ScienceTalksSyd Comedy Edition Talks as part of the @Syd_Comedy_Fest @logi_lorenzo @sallykhurst @erpfieee @tobykovacs @angeloniallegra were soooooo good 🤩 The science was top notch! And the jokes killed👌
0
3
11
@martykardos
Marty Kardos
3 years
We have a new paper, out today in @NatureEcoEvo , where we evaluated effects of inbreeding on individual fitness and population growth of the Southern Resident killer whales.
Tweet card summary image
nature.com
Nature Ecology & Evolution - Genomic and demographic analyses of the ‘Southern Resident’ killer whales in the North Pacific find that strong inbreeding depression is inhibiting...
2
23
62
@sagaOptics
Thorben Danke
3 years
White plume moth, Pterophorus pentadactyla. A fascinating looking butterfly from the Pterophoridae family. The deeply split wings that are reminiscent of bird feathers are characteristic. The rear wings are split three times and the front wings split twice.
77
2K
8K
@tobykovacs
Toby Kovacs
3 years
Really excited (+nervous) to have submitted my 1st 1st-author paper! We report an extreme acceleration of substitution rates in the mito genomes of “cave” cockroaches (#Nocticolidae) and highlight the challenges of estimating evolutionary timescales when rates vary! Preprint 👇
@biorxivpreprint
bioRxiv
3 years
Dating in the Dark: Elevated Substitution Rates in Cave Cockroaches (Blattodea: Nocticolidae) Have Negative Impacts on Molecular Date Estimates https://t.co/JavKahmnoy #bioRxiv
4
7
24
@DrSimonHo
Simon Ho
3 years
Evolutionary Analysis Using PAML!   We're pleased to be hosting a workshop @Sydney_Uni today, led by @sabifo4 and @zihengyang.   Researchers from @SydneySOLES, @AustmusResearch, @RBGSydney, and @ourANU are learning about testing for selection and phylogenomic dating.
1
4
37