原田隆之
@tk_harada_tk
Followers
7K
Following
2K
Media
134
Statuses
1K
筑波大学教授。 臨床心理学、犯罪心理学、精神保健学。ツイートは個人の見解です。
Joined June 2021
筑波大学教授、犯罪心理学者 原田隆之 @tk_harada_tk 『犯罪心理学者 原田隆之の心理学で読み解く「事件と日常」』 最新号配信中! 2つの「正義」の衝突 「 クマがかわいそう」野生動物問題にみる「正義の暴走」 🔻最新号はこちらで公開中🔻 https://t.co/fMzXgy0At7
mypage.mag2.com
東京では先週の雪はすっかり消えて、もう早春と言っていいような気候が続いています。 上の写真は、雪が降ったときに撮ったものですが、メジロが梅の蜜を吸っているのが見えますか? 本当は紅梅のほうが色のコントラストが綺麗なので、紅梅に飛んでこないかとずっと待っていたのですが、白梅のほうが蜜が甘いのでしょうか?ずっと白梅に止まったままでした。 オリンピックでは日本選手の躍進が続いています。...
0
1
1
芸能人は薬物捜査の見せしめかー人権に配慮した薬物捜査を #エキスパートトピ(原田隆之) #Yahooニュース https://t.co/if8fx7Mfro
news.yahoo.co.jp
米倉涼子さんの不起訴を受け、元日テレ記者の岸田雪子氏は、芸能人を前面に出す薬物捜査のあり方に疑問を呈した。麻薬取締部が「啓蒙」を名目に著名人を大々的に扱う構図は、一罰百戒や見せしめの色彩を帯びかねな
0
2
8
公認心理師による認知行動療法が保険適用へ―その意義は #エキスパートトピ(原田隆之) #Yahooニュース https://t.co/sLde5XZZhG
news.yahoo.co.jp
中央社会保険医療協議会(中医協)の答申により、公認心理師が実施する認知行動療法(CBT)が、新たに保険適用となる見通しとなった。これまで医師や看護師に限定されていた医療保険下のCBTが、心理療法の専
0
14
66
オリンピックでアスリートへの誹謗中傷が殺到 #エキスパートトピ(原田隆之) #Yahooニュース https://t.co/bFrclFyN3g
news.yahoo.co.jp
2026年ミラノ・コルティナ五輪で、日本選手への誹謗中傷が深刻化している。JOCによれば、確認された中傷はすでに6万件を超え、削除申請も千件以上に上るという。SNSを通じた心ない言葉は瞬時に拡散し、
0
0
5
「日本ほど痴漢が起こっている国はない」 「痴漢は犯罪である、と同時にその一部は“性的依存症”という病気でもある」と指摘するのが性犯罪者治療の第一人者で筑波大学教授の原田隆之氏だ。 @tk_harada_tk
@ochyai
#WEEKLYOCHIAI ※本番組は、2024年12月11日に配信されたものです。
1
12
47
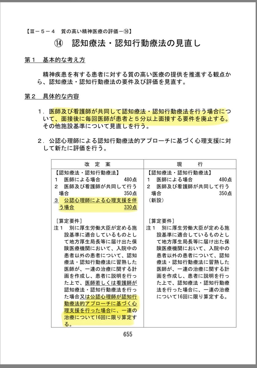
認知行動療法に関する中医協の答申が出ました。 これまで、医師看護師が30分面接し、医師が5分!行えばよかった認知行動療法が、公認心理師によって30分行った場合にも保険適用されることとなります。 この答申に基づき、2026年6月から適用が開始されます。 https://t.co/GcwShMhuic
1
126
420
高市総理はなぜこれだけ人気があるのか、その秘密に迫る #エキスパートトピ(原田隆之) #Yahooニュース https://t.co/g67aqLQf2l
news.yahoo.co.jp
今回の総選挙で高市政権は、党内外の予想を上回る得票で圧勝した。激しい逆風や批判を受けながらも、支持を固め、むしろ拡大させた点は注目に値する。今回の勝利は、自民党への支持というより、圧倒的な「高市人気」
1
1
7
筑波大学教授、犯罪心理学者 原田隆之 @tk_harada_tk 『犯罪心理学者 原田隆之の心理学で読み解く「事件と日常」』 最新号配信中! 「いじめ動画拡散と正義の暴走」 🔻最新号はこちらで公開中🔻 https://t.co/UFVzudCG1s
mypage.mag2.com
No2 「いじめ動画拡散と正義の暴走」(第2回) 創刊号はいかがだったでしょうか? なかなか「まぐまぐ」の仕様や操作に慣れず、苦労しましたが、予定通りお届けすることができてほっとしています。 週末は全国的に大雪で、東京でも雪が積もりました。 ほころび始めた梅の花にも雪が積もっていました。 家の前に積もった雪かきをしましたが、わずか3cmくらいの雪でも大変でした。 豪雪地帯のご苦労は本当に大変...
0
2
2
「正義の暴走」の書籍化が決まりました。 メールマガジンで先行配信してしています。 ご登録いただけると、まだ原稿段階ですが、誰よりも早くお読みいただくことができます。 どうぞよろしくお願いします。 https://t.co/xeHhdiPrTO
mag2.com
このメルマガでは、事件や事故、社会問題といった社会的な出来事だけでなく、職場や家庭、日常生活で誰もが直面する身近な事象についても、犯罪心理学や臨床心理学の視点から人の行動や判断の背景を読み解いていきます。単なるニュース解説や感想ではなく、「なぜ人はそう動くのか」「なぜ同じ問題が繰り返されるのか」を科学的エビデンスをもとに考えることを目的としています。 社会問題、仕事上の対人関係やキャリアの行...
いよいよ明日、2月2日8:00 まぐまぐ「犯罪心理学者 原田隆之の心理学で読み解く事件と日常」創刊号発刊です! https://t.co/xeHhdiPrTO
0
1
12
ミャクミャク人気の心理学 —「気持ち悪い」から「愛されキャラ」へ(原田隆之) #Yahooニュース https://t.co/mEuZ8RbtwP
news.yahoo.co.jp
ミャクミャクの人気の変遷 2025年の大阪・関西万博の会場で来場者を出迎えた公式キャラクター「ミャクミャク」のモニュメント2体が、大阪府伊丹市の万博記念公園に移設されることとなった。 万博記念公園は、
0
1
1
自閉症を「親のせい」にする誤解はなぜ有害なのか #エキスパートトピ(原田隆之) #Yahooニュース https://t.co/GvP3dBCzmW
news.yahoo.co.jp
自閉症の原因を「母親との関わり方」に求めるかのような発言が、選挙の場でなされた。科学的根拠を欠くこうした言説は、誤っているだけでなく、当事者や家族、とりわけ親を深く追い詰める危険性をはらんでいる。発
0
14
21
1964年、大阪で生まれる ↓ 中学3年のとき、厳格だった父親が末期がんになる ↓ 闘病生活を送る父の面会に行ったある日、 ↓ ナースステーションの脇で、医師と看護師の信じられない言葉を耳にする ↓ 「…あの患者、ホント口うるさい、末期がんで助かる見込みも薄いのに…」 ↓ ↓ ↓
277
4K
49K
なぜ人は恵方巻きを食べたがるのか――商業主義と理解しながら従ってしまう心理の構造(原田隆之) #Yahooニュース https://t.co/getueTkQpx
news.yahoo.co.jp
いつしか定着した「恵方巻き」文化 2月3日は節分。節分に恵方巻きを食べる行為は、いまや全国的な年中行事として定着している。2026年の「恵方」は南南東だそうだ。 しかし同時に、売れ残りによる大量廃棄、
0
2
10
筑波大学教授、犯罪心理学者 原田隆之 @tk_harada_tk 『犯罪心理学者 原田隆之の心理学で読み解く「事件と日常」』 最新号配信中! 「正義の暴走」 🔻最新号はこちらで公開中🔻 https://t.co/ouEUdjVb3b
mypage.mag2.com
No1 【創刊号】 寒い日が続いていますが、皆様お元気でしょうか? 北国の方は連日の大雪で大変な思いをされているかと思います。 どうぞご自愛ください。 東京近辺ではもう梅が咲き始めています。 まだまだ寒さは続きますが、間もなく立春、「冬来たりなば春遠からじ」と申します。 健康でこの厳しい冬を乗り越えましょう。 さて、記念すべき創刊号からしばらくの号では、現在執筆中の書籍の原稿を分割してお届け...
0
2
4
小林竜司死刑囚(41)が自殺。アンタッチャブルな拘置所の状況と、執行を待ち続ける「精神的拷問」とは? #東洋経済オンライン @Toyokeizai
toyokeizai.net
2006年に岡山県で大学生2人を生き埋めにして殺害した事件により死刑が確定し、大阪拘置所に収容されていた小林竜司死刑囚(41)が、2月1日死亡しているのが見つかった。報道によれば、首に布団の襟カバーを結んだ…
0
2
8