Yong-Guan Zhu
@YGZHURCEES
Followers
291
Following
9
Media
4
Statuses
29
Professor of environmental studies at the Chinese Academy of Sciences
Beijing
Joined August 2024
A new paper in Trends in Microbiology discussing active antimicrobial resistance (AMR) and its mitigation in soils. https://t.co/inZjyOhW3L
cell.com
Soils are critical reservoirs of antibiotic-resistance genes (ARGs) and antibiotic-resistant bacteria (ARB), serving as interfaces among human, animal, plant, and environmental microbiomes. While...
0
5
22
Eco-evolutionary strategies drive viral diversification in nutrient-poor soils across elevation gradients
academic.oup.com
This work reveals viral eco-evolutionary strategies across elevation gradients, offering new insights into the evolutionary trajectories of soil viruses in
1
3
17
A new endeavor: Prenatal exposure to trace elements impacts mother-infant gut microbiome, metabolome and resistome during the first year of life https://t.co/HD81XPcGdz
nature.com
Nature Communications - Here, using samples from 146 mother-infant pairs and multi-omics, the authors characterize the dynamics of the gut microbiome, metabolome, and antibiotic resistance gene...
1
4
23
Paper with Dong and Shuyidan on warming and AMR-in NEE: https://t.co/RQDe81C5nA
nature.com
Nature Ecology & Evolution - A combination of metagenomic data from experimental and natural warming with microbial culturing experiments shows that warming increases the potential of evolution...
0
1
12
A new paper with Yurong at NEE on foo web and chemical pollution- https://t.co/MNE1ifGjHU
nature.com
Nature Ecology & Evolution - The joint effects of chemical pollution and climate change on soil food webs remain underexplored. This Progress discusses the impacts of these stressors on soil...
0
11
36
International Science Council welcomes eight new members to its Governing Board "at a critical moment for science and society globally" @MarciaCBBarbosa @YGZHURCEES @mariaestelijarq @monsoon0 @ISC
https://t.co/e42cahmLu8
#SciPol #InternationalCollaboration
council.science
The ISC Governing Board has been reconstituted and re-energized at a critical moment for science and society globally.
0
5
9
Attending meetings of International Science Council #MuscatISC
0
1
17
Our new paper in @PNASNews came out today Increasing pesticide diversity impairs soil microbial functions Another great collaboration with the group of Yong-Guan Zhu @YGZHURCEES at the CAS in Beijing! https://t.co/NxWHX10Iw4
1
18
58
Great to see this paper out, we must embrace the new technology. https://t.co/qeXyClYIZu
pubs.acs.org
Increasing antimicrobial resistance (AMR) poses a substantial threat to global health and economies, which has led many countries and regions to develop AMR National Action Plans (NAPs). However,...
2
7
30
Very happy to have a new position at the international stage. Zhu Yongguan elected ISC vice president
chinadaily.com.cn
15
9
82
See our paper in PNAS released today on the role of viruses in soil carbon sequestration. Congraturations to the team! https://t.co/YbbiGPsSKV
0
7
52
https://t.co/JOq4Low1s6 Mineral carbon pump in the Earth system,.thanks to everyone, after a long journey! @C_L_Peacock @MingyuZhao19 @bjwmills @willhomoky @Oliver_W_Moore @YGZHURCEES etc.
cell.com
The balance between the degradation and preservation of organic carbon (OC) is vital for the modulation of atmospheric CO2 and O2 in the Earth system, which regulates short-term climate as well as...
2
5
28
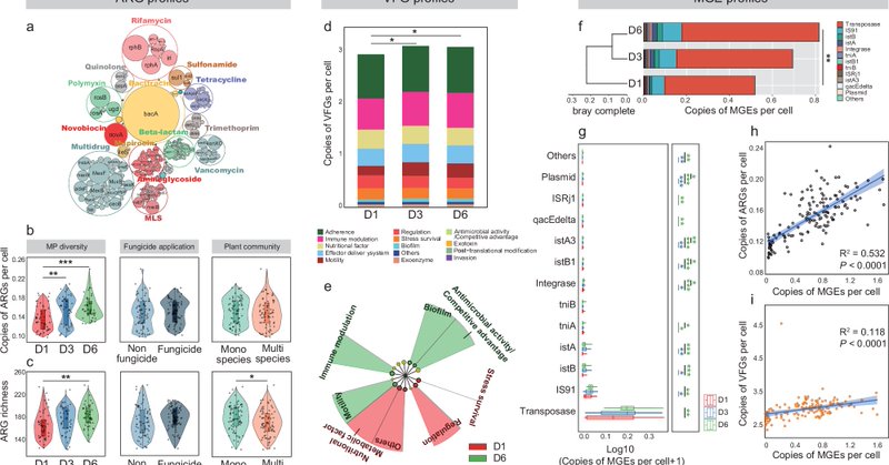
Our new paper is just out in @NatureComms : Microplastic diversity increases the abundance of antibiotic resistance genes in soil Another fantastic collaboration with the group of Yong-Guan Zhu @YGZHURCEES
#SoilHealth #microplastic
https://t.co/Hj3uzYkSvk
nature.com
Nature Communications - The effects of microplastics (MPs) on soil microbial communities and antimicrobial resistance genes are not well understood. Here, the authors used microcosm studies to show...
1
4
30
President Xi Jinping congratulated Donald J. Trump on his election as the next #US President. History tells us that both countries stand to gain from cooperation and lose from confrontation. A China-US relationship with stable, healthy and sustainable development serves the
148
229
1K
another big step in understanding the impact of plastic pollution on soil health, this time the viral role was investigated. Thanks to everyone involved!
New paper just out in @PNASNews Wang et al. Soil viral–host interactions regulate microplastic-dependent carbon storage Collaboration with the group of @YGZHURCEES
#microplastic #soil
https://t.co/Ck1OLZi2Sz
1
1
33