skpatter7 Profile Banner
Sam Patterson Profile
Sam Patterson

@skpatter7

Followers
235
Following
1K
Media
2
Statuses
157

Behavioral ecologist studying sociality and early life effects in primates. Postdoctoral fellow at NYU. Queer. Cat lover. BLM. (they/them)

Joined April 2015
Don't wanna be here? Send us removal request.
@erin_sira
Erin Siracusa
3 years
VERY excited that our paper on age-based social selectivity in macaques is out in @PNASNews! https://t.co/ylZrrKiJId Interested in learning more about: ✅Social behaviour ✅Aging ✅Why humans might shrink their social networks as they get older? Then read on… 🧵(1/20)
Tweet card summary image
pnas.org
Accumulating evidence in humans and other mammals suggests older individuals tend to have smaller social networks. Uncovering the cause of these de...
6
49
124
@EcoEvoEve
Eve Cooper
3 years
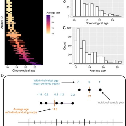
What if we could quantify immunosenescence in wild populations without invasive blood sampling? Our new paper shows that urinary neopterin, a biomarker of innate immune activity, is predictive of age in a free-ranging primate. Summary in 🧵 1/7 https://t.co/f06xrnJGU5
2
17
44
@skpatter7
Sam Patterson
3 years
Participants should have an evolutionary background, but no need to be an expert in development. The survey takes approx 20 minutes. In collaboration w/ @nyuprimatology @AmandaLea14 @jtung5
0
0
2
@skpatter7
Sam Patterson
3 years
Check out our survey about the evolution of developmental plasticity. We want to understand how you think about adaptation and early life effects. Please consider taking it! And please consider retweeting! https://t.co/wbxeyv8BE8
2
22
15
@liz_c_lange
Liz Lange
3 years
Why does adult social isolation predict survival? Is it because socially isolated individuals are unhealthy due to early life adversity (health selection)? Or do adult social environments directly cause poor health & reduced survival (social causation)? Our results say it’s both.
2
19
56
@JPHilllllll
Read Raising Expectations (and Raising Hell)
4 years
The news just announced that Eric Adams now wants to destroy all 150 homeless encampments in NYC by Friday, with no plans to house the people currently living in them, if you want to talk about violence.
263
9K
36K
@laurenpetrullo
Lauren Petrullo
4 years
🐒 🦠 Thrilled to share that our (w/ @sbululab, @SMack_Lab, @AliceBaniel + more) paper on gut microbiota and growth in vervet monkeys is now out in @iScience_CP & joins emerging work showing that maternal parity can shape maternal + infant microbiomes 👇 https://t.co/332GAUJanb
0
30
76
@erin_sira
Erin Siracusa
4 years
Thrilled to announce that our new Review- Social ageing: exploring the drivers of late-life changes in social behaviour in mammals - is out in @RSocPublishing #BiologyLetters! Coauthored by amazing colleagues @nyuprimatology, @SMack_Lab & @ljnbrent (1/12) https://t.co/O34qapP03Q
Tweet card summary image
royalsocietypublishing.org
Social interactions help group-living organisms cope with socio-environmental challenges and are central to survival and reproductive success. Recent research has shown that social behaviour and...
1
35
89
@skpatter7
Sam Patterson
4 years
Females who grunt less in these contexts are groomed and approached less by others. We suggest that interaction style may partially mediate the association between early life adversity and sociality.
0
1
7
@skpatter7
Sam Patterson
4 years
We have some idea why this might be. We found that females with more early life adversity develop less benign interaction styles, meaning they are less likely to grunt as they approach unrelated, lower ranking females without young infants.
1
1
4
@skpatter7
Sam Patterson
4 years
We found that females with more early adversity initiate fewer social interactions with others, but there was a stronger effect for how others behave towards them. Females with more early adversity receive less social attention from others.
1
1
5
@skpatter7
Sam Patterson
4 years
Previous work on female yellow baboons and other species shows that early life adversity leads to reduced social connectedness. Why might this be? We aimed to further explore this in olive baboons.
1
1
5
@skpatter7
Sam Patterson
4 years
I’m really excited to share our new paper out in Proceedings of the Royal Society B (@RSocPublishing ) with Shirley Strum and @jbsilk1. We show that early life adversity affects sociality and interaction style in female olive baboons. Short thread👇 https://t.co/y5iOLX4ECd
Tweet card summary image
royalsocietypublishing.org
Social bonds enhance fitness in many group-living animals, generating interest in the processes that create individual variation in sociality. Previous work on female baboons shows that early life...
7
59
135
@KeoluFox
Dr./Prof. Keolu Fox
4 years
For those from the la hui saying, "I know where I come from," and wondering why this paper matters? I want to fill you in on why this paper is important for understanding how #colonialism has shaped our genomes + our susceptibility to disease. 🧵 1/8 https://t.co/m6P7OMKjUm
nature.com
Nature - Analysis of genomic networks from 430 modern individuals across 21 Pacific island populations reveals the human settlement history of Polynesia.
3
88
257
@ISNBS_
The International Society of Nonbinary Scientists
4 years
"A person who is willing to tell their doctor about their birth assignment may feel differently about the same question on a federal census." Article about @NSF surveys in @sciam by @odetomyday @sensitiveroots @TimberBurnette @LarsUponMars https://t.co/OfPpgs3Y2l @NCSESgov
Tweet card summary image
scientificamerican.com
Too many surveys fail to include options beyond “male,” “female” and “do not wish to disclose”
0
16
30
@ABCmicrogrants
Animal Behaviour Collective
5 years
Hello!! We're the Animal Behaviour Collective - a collective of animal behaviour researchers organising microgrants ( https://t.co/1lPT1DXjHb) & mentorship ( https://t.co/mkqo2GiNhN) for undergraduate & graduate students in animal behaviour. We've just launched our website today!!
8
224
337
@MBPratt
Minnie Bruce Pratt
5 years
Nov. 15 marks the 6th anniversary of my beloved Leslie Feinberg's death. Hir last words were "Remember me as a revolutionary communist." By hir wishes, hir iconic novel "Stone Butch Blues" is available FREE download & AT-COST ONLY print, at https://t.co/54Ie8v3vhF. Please share!
12
2K
4K
@JuniperLSimonis
Junie B Jones
5 years
Thank you to everyone who beared witness to this egregious act of brutality against me for daring to write in chalk on the sidewalk. Your documentation is so so important.
52
215
640
@JuniperLSimonis
Junie B Jones
5 years
Special Agent Brian M. Desens with Department of Homeland Security is the horrible man who threatened to euthanize wallace.
2
16
29