
Rituja Singh Bisen
@rituja14
Followers
241
Following
875
Media
21
Statuses
236
Neuroscientist exploring how guts talk to brains. Postdoc Max Planck Institute for Metabolism Research, Fenselau Lab Ache Lab alum, University of Würzburg.
Würzburg, Germany
Joined April 2014
I am excited to share that our preprint “Nutritional state-dependent modulation of Insulin-Producing Cells in Drosophila” is now available on BioRxiv. A thread🧵
biorxiv.org
Insulin plays a key role in regulating metabolic homeostasis across vertebrate and invertebrate species. Drosophila Insulin-Producing Cells (IPCs) are functional analogues to mammalian pancreatic...
4
21
57
How individual insulin-producing cells in the fruit fly brain work together to produce a concerted response to metabolic demands and internal state changes. https://t.co/FYbk81X6cm
0
26
97
I'm over the moon that our paper is now available as reviewed preprint on @eLife: https://t.co/fljyR1Bcl7. You can find a great summary here: https://t.co/7LuOaWXu1b. Yay @rituja14, @zandawala, @ChockleyAlex, @isabella_balles, @H_Selina98, @LiessemSander, @dr_feffone, @jan_ache
elifesciences.org
A comprehensive analysis of neuromodulatory inputs to insulin-producing cells in fruit flies shows how individual cell responses are integrated to allow animals to rapidly respond to changing...
We updated our preprint on @biorxivpreprint and added another level to our investigation of the modulatory inputs to Insulin-Producing Cells in flies with the analysis of synaptic inputs using the #connectome from @FlyWireNews 🪰 https://t.co/PAhNQ8wAyR
0
9
31
A year of protest against the federation chief. Slept on pavements for 40 days. Was beaten, dragged by the police. Nearly immersed all her medals in the Ganga. Underwent knee surgery. Sealed her Olympic spot after an unforgiving qualification process. Became the 1st Indian
1K
14K
50K
Calling out to @neuroethology folk interested in: - neural networks + interpretable classifiers of behaviour - startle responses, fear, state change Let’s chat at PS2.057 at 16.30 ✨ #icn2024berlin #neuroethology
0
4
33
I'm looking forward to presenting our @biorxiv_neursci preprint at #icn2024berlin @neuroethology! If you're interested in Insulin-Producing Cells and neuromodulation in 🪰, visit me tomorrow at my poster PS1.086 (Mon, July 29).
2
6
19
Thrilled to share this story at #icn2024berlin @neuroethology Catch me at Poster PS1.087 to dive into our latest findings published in @eLife! "Nutritional state-dependent modulation of Insulin-Producing Cells in Drosophila"
1
7
36
Thrilled that this story is now out in @eLife as a reviewed preprint:
I am excited to share that our preprint “Nutritional state-dependent modulation of Insulin-Producing Cells in Drosophila” is now available on BioRxiv. A thread🧵
1
7
45
Our new paper on NPY-mediated synaptic plasticity is out!!! Many congrats to @DodtS who led the project at @MPI_Metabolism
https://t.co/TyFiyy76km
nature.com
Nature Communications - Neuropeptides are potent feeding modulators, but how these endogenous signals shape relevant neurocircuits remains unclear. Here, the authors show that hypothalamic...
10
23
100
10/n Grateful to all the contributing authors who made this possible @fathimakessiah, @dr_feffone, Till Bockemühl, my supervisor and mentor @jan_ache for his immense support and guidance at each and every step. Finally, a big thanks to @dfg_public, for funding our work.
0
0
5
9/n In conclusion, our study delves into complex activity dynamics of IPCs and DH44Ns, unveiling intricate connections between neuroendocrine signaling, nutrient sensing, and behavior in Drosophila.
1
0
6
8/n These findings suggest that feeding-promoting and satiety-inducing pathways form inhibitory connections in the CNS as a part of the neuronal mechanisms to ensure reciprocal inhibition of satiety and hunger states.
1
0
4
7/n Finally, we hypothesized that DH44Ns could have opposite effects on behavior since a subset of these neurons inhibit IPCs. Activation of DH44Ns indeed led to a strong increase in locomotor activity followed by proboscis extensions.
1
0
6
6/n Next, to investigate potential connectivity between DH44Ns and IPCs, we optogenetically activated DH44Ns while patching IPCs. These experiments showed that DH44Ns outside PI strongly inhibit IPCs , highlighting complex neuroendocrine interactions.
1
0
5
5/n Unlike IPCs, the spike rates of DH44 neurons didn't significantly differ between starved and fed flies. However, the inter-spike-intervals distribution were shifted to longer intervals during starvation. This may contribute to increased glucose sensitivity in starved flies.
1
0
5
4/n As experimental controls, we also recorded from DH44 neurons in the pars intercerebralis (PI) which have been previously shown to be activated by glucose. We confirmed that these neurons are indeed sensitive to glucose perfusion in starved flies – in contrast to the IPCs.
1
0
6
3/n Surprisingly, while IPCs were sensitive to glucose ingestion, they did not respond to glucose perfusion. This is reminiscent of the 'incretin effect' in mammals, where insulin secretion is significantly higher when glucose is ingested orally compared to intravenous delivery.
1
0
7
2/n Next, we investigated how the nutritional state and IPC activity modulate locomotor activity. Activation of IPCs reduced starvation-induced hyperactivity, underscoring their role in foraging behavior. This effect was small compared to other modulatory neurons, but significant
1
0
5
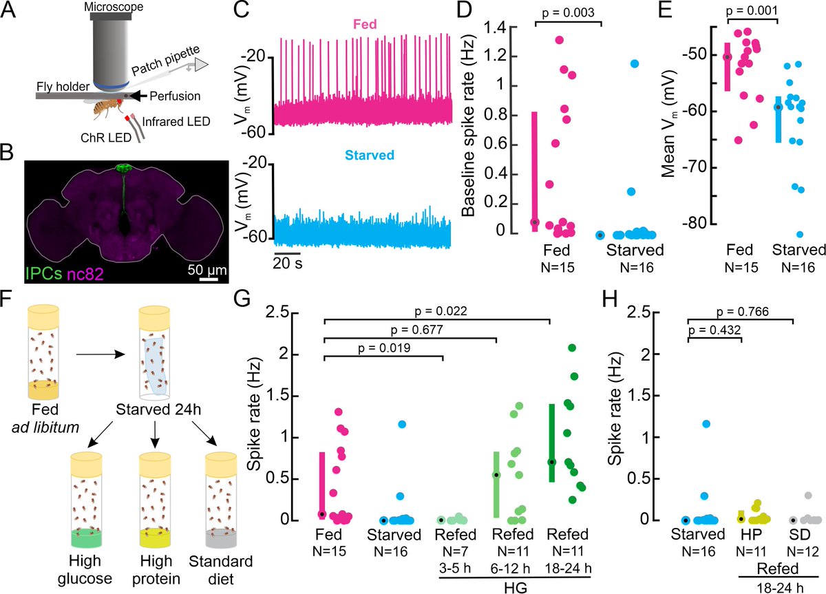
1/n We dove into the in vivo dynamics of Insulin-Producing Cells (IPCs), using electrophysiology to uncover how nutritional state affects their activity. As expected, we found that the nutritional state strongly modulates IPC activity, especially after glucose ingestion.
1
0
7