pilaralvjer Profile Banner
Pilar Alvarez Jerez Profile
Pilar Alvarez Jerez

@pilaralvjer

Followers
97
Following
190
Media
3
Statuses
51

PhD Student NIH/UCL 🧬 Long-read technologies for structural variation

Joined December 2019
Don't wanna be here? Send us removal request.
@proukakis
Christos Proukakis
11 months
Delighted to comment on the paper explaining the role of a new GBA variant in Parkinson's risk in Africa in Nature Structural and Molecular Biology by @pilaralvjer
1
3
9
@pilaralvjer
Pilar Alvarez Jerez
11 months
Proud of the team!
@KimberleyBill10
Kimberley Billingsley
11 months
1/ 🧵 So excited to finally share our preprint! Long-read sequencing of hundreds of diverse brains provides insight into the impact of structural variation (SV) on gene expression and DNA methylation- A new genomic resource for brain research! 🧠✨ https://t.co/vYcbGIJWXU
0
1
3
@pilaralvjer
Pilar Alvarez Jerez
1 year
Out now! Excited to share and grateful for all the work and collaboration on this one. 🎉
@ScienceofPD
The Science of Parkinson's
1 year
New paper from @pilaralvjer @cornelisblauw & GP2 colleagues reports the functional effect of the African ancestry-specific GBA1 non-coding #Parkinsons risk variant; It interfers with splicing of functional GBA1 transcripts; =⬇️protein &⬇️GCase activity https://t.co/MVQRa1V8iU
0
6
14
@ZhongboC
Zhongbo Chen
1 year
Collaborating with colleagues from Sweden ( https://t.co/xiVO9w52To) & leveraging @nanopore targeted #longreadsequencing, we showed that the #SCA4 GGC repeat expansion haplotype arose from a common founder ~2,000 years ago https://t.co/2v6CqLqz43. @LRS_UCL
2
3
7
@SinaMajidian
Sina Majidian
1 year
The @GenomeInABottle genomic stratifications resource is published in @NatureComms: https://t.co/Ar1Dx3I1yK Stratifications reveal key insights into precision and recall of variant calling across different genomic contexts! Great team work by Nate Dwarshuis, Justin Zook & others
1
11
25
@KimberleyBill10
Kimberley Billingsley
1 year
Great overview of our CARD long-read project! We’re sequencing thousands of human brains to better understand the genetics of ADRDs across diverse populations 🧬🧠 🌎 This wouldn’t be possible without our amazing sequencing dream team 😎 Big data release coming soon!
@nanopore
Oxford Nanopore
1 year
Hear how researchers at the Centre for Alzheimer’s & Related Dementias are gaining a better understanding of the genetics behind neurodegenerative diseases. Discover how using the #PromethION they scaled-up their workflow to sequence thousands of samples rapidly.
0
5
19
@saobettencourt
ConceiçãoBettencourt
1 year
Join our @DEMONNetworkUK #Genetics and #Omics meeting on THURSDAY 12th September @ 2.30 PM (UK Time). Delighted to have @pilaralvjer as invited speaker – “African ancestry neurodegeneration risk variant disrupts an intronic branchpoint in GBA1” Join network or DM for more info
0
4
8
@pilaralvjer
Pilar Alvarez Jerez
1 year
Proud of these guys ✨
@KimberleyBill10
Kimberley Billingsley
1 year
Trying to do @nanopore Long-read sequencing and only have old DNA samples available? Check out our new protocol aimed at getting the best N50s and coverage possible for that input 🧬 (Note: HMW extractions from tissue always preferred) feedback welcome
0
0
5
@ScienceofPD
The Science of Parkinson's
2 years
New paper from @pilaralvjer @KimberleyBill10 et al investigates prevalence of RFC1 (AAGGG) expansions in #Parkinsons patients of non-Finnish European ancestry in 1609 cases from the @MichaelJFoxOrg PPMI study; 4 PD = biallelic RFC1 expansion (controls=0) https://t.co/Xjj0JpvFLh
0
2
2
@pilaralvjer
Pilar Alvarez Jerez
2 years
Other authors on this platform include: @em_ka_gu, @mbmakarious, @KimberleyBill10, @kendaida, @huwmorris, @HamptonLLeonard, @mike_nalls, @sarabandres1, @EstebanBurchard, @Linda_Kachuri, @SingletonNeuro, @Michael_E_Ward_. Plus many others who are not on the socials!
0
0
2
@pilaralvjer
Pilar Alvarez Jerez
2 years
Lastly, a huge thank you to everyone that participated in this work, especially @peter_wc and @cornelisblauw as well as GP2 ( @ASAP_research) and the team at the University of Lagos!
1
0
2
@pilaralvjer
Pilar Alvarez Jerez
2 years
1000 Genomes project data is publicly available at https://t.co/oRRMRfJbey. All generated brain tissue bulk RNAseq data (ONT) is currently being submitted to the NIMH data sharing platform at https://t.co/bdqO9FbKAs.
1
0
0
@pilaralvjer
Pilar Alvarez Jerez
2 years
All generated LCL Coriell ONT DNAseq, CAGEseq and RNAseq data (Illumina and ONT) is available at https://t.co/w9CHOeob9n via GP2 tier 2 access. AMP-PD Illumina blood based RNAseq is available at https://t.co/w9CHOeob9n after signing the data usage agreement.
1
0
0
@pilaralvjer
Pilar Alvarez Jerez
2 years
This work was limited by a small amount of ancestrally diverse genetic datasets, and thus ongoing recruitment efforts of diverse samples will be crucial in further follow ups of rs3115534.
1
0
0
@pilaralvjer
Pilar Alvarez Jerez
2 years
We report the functional effect of a GBA1 non-coding risk variant, which interferes with splicing of functional transcripts, resulting in reduced protein levels and reduced enzyme activity. This understanding reveals a novel therapeutic target in an underrepresented population.
1
0
0
@pilaralvjer
Pilar Alvarez Jerez
2 years
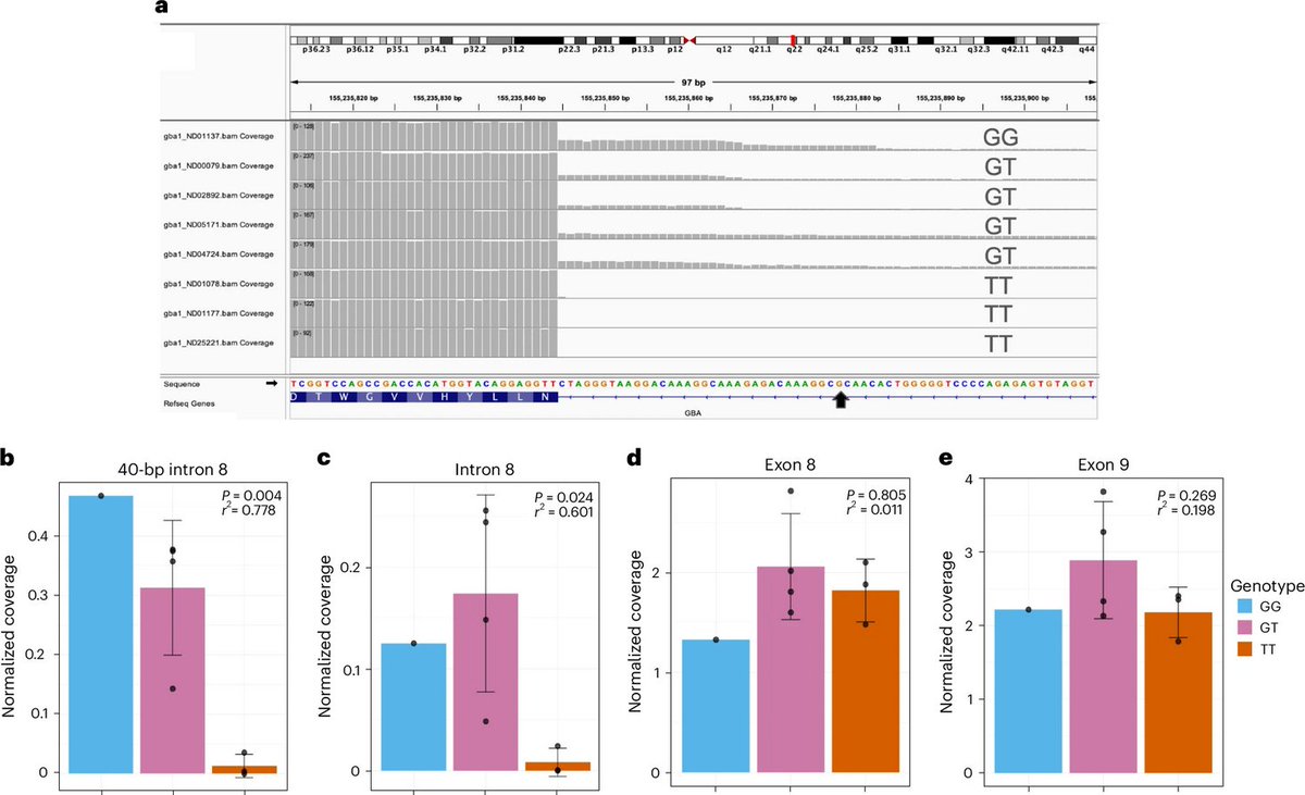
Follow-up analysis showed that rs3115534 is in a key intronic branchpoint sequence and therefore has important implications in splicing and disease. Additionally, when measuring glucocerebrosidase activity we identified a dose-dependent reduction in risk variant carriers.
1
0
0
@pilaralvjer
Pilar Alvarez Jerez
2 years
CRISPR editing of the reported index variant (rs3115534) confirmed that this is the responsible sequence alteration driving production of these intron 8 containing transcripts.
1
0
0
@pilaralvjer
Pilar Alvarez Jerez
2 years
Using long-read RNA sequencing, we identified intron 8 expression in risk variant carriers (G) absent in non-variant carriers (T). This was then replicated in short-read datasets.
1
0
0