Prof Paul Beavis
@paulbeavis4
Followers
1K
Following
2K
Media
59
Statuses
825
Cancer Immunotherapist, collaborative researcher, founder of “team Beavo” & long suffering pommy cricket fan down under.
Melbourne, Victoria
Joined May 2014
Fantastic to see this work led by @JunyunLai and @mardianasherlz published today. Culmination of many years work in two @PeterMacRes buildings! Look forward to developing this approach further.
Darcy, Beavis and colleagues use T cells engineered to express the dendritic cell growth factor Flt3L to co-opt the host endogenous adaptive immune response and control experimental tumor models. @unimelb @MacCullumCC @WEHI_research
13
7
96
Nature research paper: Rewiring endogenous genes in CAR T cells for tumour-restricted payload delivery https://t.co/tqT142oEeh
nature.com
Nature - A CRISPR knock-in strategy that uses endogenous gene regulatory mechanisms can engineer ‘armoured’ CAR T cells that secrete proinflammatory cytokines directly within a tumour...
1
38
130
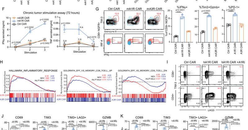
Pleased to present the latest work from the lab published in @NatureComms in work led by @kevin_sek: https://t.co/SVIZDn3DGp
nature.com
Nature Communications - The efficacy of CAR-T cells against solid tumors is still limited by immunosuppressive factors. Here, the authors show that engineering of CAR T cells with A1R enhances...
1
5
25
I’d like to congratulate @kevin_sek for many years of hard work, all members of the group for this collaborative study and Phil Darcy who co-led the work. We would also like to thank funders of the work including @nhmrc @NBCFAus and @CancerVic and our consumer representatives.
0
0
1
We were able to show this was therapeutically useful and the gene program induced by A1R expression was distinct to simply Knocking out A2AR, suggesting there may be synergy between these pathways.
1
0
1
Now we could link A1R expression to CAR activation so the accelerated differentiation and increased effector function only occurred at the tumour site.
1
0
0
This tempered our enthusiasm for this approach for a few years until the laboratory (led by co first author @_amandachen ) developed technology for tumour site specific expression of transgenes. See yesterdays publication from our group:
nature.com
Nature - A CRISPR knock-in strategy that uses endogenous gene regulatory mechanisms can engineer ‘armoured’ CAR T cells that secrete proinflammatory cytokines directly within a tumour...
1
0
0
A1R expression also significantly enhanced differentiation of CAR T cells to a more effector like and less persistent phenotype even in the absence of CAR activation. Therefore constitutive A1R expression was not therapeutically useful as the cells failed to persist in vivo.
1
0
0
This worked fantastically well in vitro, particularly with A1R that potently enhanced cytokine production of CAR T cells. The problem?
1
0
0
We hypothesised that A1R or A3R overexpression may overcome adenosine mediated suppression because unlike A2AR, these receptors act to decrease cAMP signaling (as opposed to increased cAMP mediated by A2AR)
1
0
1
This work reflects a project spanning ~8 years where a simple hypothesis turned out to be not so simple. We have previously shown, following the work of pioneers of the adenosine field, that the adenosine A2AR receptor potently suppresses CAR T function.
1
0
0
Pleased to present the latest work from the lab published in @NatureComms in work led by @kevin_sek: https://t.co/SVIZDn3DGp
nature.com
Nature Communications - The efficacy of CAR-T cells against solid tumors is still limited by immunosuppressive factors. Here, the authors show that engineering of CAR T cells with A1R enhances...
1
5
25
Dedicating my first post on X to share some exciting news — our work is out today in @Nature! 🎉 Co-first authored with the amazing lab buddy @_amandachen, and guided by our incredible supervisors @paulbeavis4, Phil & @ImranHouse. https://t.co/gmiRNHMRKy
nature.com
Nature - A CRISPR knock-in strategy that uses endogenous gene regulatory mechanisms can engineer ‘armoured’ CAR T cells that secrete proinflammatory cytokines directly within a tumour...
2
3
34
In the news today: Peter Mac scientists have developed “Precision Guided Munition” CAR T-cells – smart immune cells that target solid tumours directly. In lab models, they wiped out breast, colon & ovarian tumours with cure rates near 100%! More: https://t.co/IbcFpf6rLX
0
12
32
Would also like to thank all of the funders including @nhmrc @NBCFAus and @CancerResearch and our consumer representatives. @PeterMacRes
0
0
3
Would like to thank all involved with the study particularly the talented PhD students who led the study Amanda Chen and Kah Min Yap, @ImranHouse who made all of the CRISPR work in the lab possible and Phil Darcy who co-led the study.
2
0
4
These are all key features of an effective CAR T cell therapy of solid tumours.
1
0
3
It is well known that IL-12 is highly potent when delivered safely and we observed that IL-12 secreting CAR T cells could simultaneously overcome immunosuppression, trafficking and had an ability to activate an endogenous immune response.
1
0
5
CAR T cells engineered to express these cytokines in this way elicited significantly enhanced therapeutic activity and importantly, we were able to demonstrate significantly improved safety relative to other armouring approaches.
1
0
5
From our shortlist of 27 genes we identified NR4A2 and RGS16 as two promoters of significant interest, which could support local expresssion of cytokines such as IL-12 and IL-2.
1
0
5
We first identified a short list of candidate genes through rna-seq of CAR T cells isolated from the spleens and tumours of mice.
1
0
3