molcellprot Profile Banner
Molecular & Cellular Proteomics Profile
Molecular & Cellular Proteomics

@molcellprot

Followers
5K
Following
1K
Media
2K
Statuses
5K

Molecular and Cellular Proteomics (MCP) | Research, perspective, technological innovation and resources, and issues in proteomics articles | Published by @ASBMB

Rockville, Maryland USA
Joined January 2013
Don't wanna be here? Send us removal request.
@molcellprot
Molecular & Cellular Proteomics
10 days
#MolCellProt cover | SOX2+ progenitors & NEUN+ neurons in mouse cortex. Inspired by: Spatial Proteomics Reveals Distinct Protein Patterns in Cortical Migration Disorders Caused by LIN28A Overexpression and WNT Activation: https://t.co/qUCsMwSVB5. #ASBMBJournals
0
0
2
@molcellprot
Molecular & Cellular Proteomics
6 days
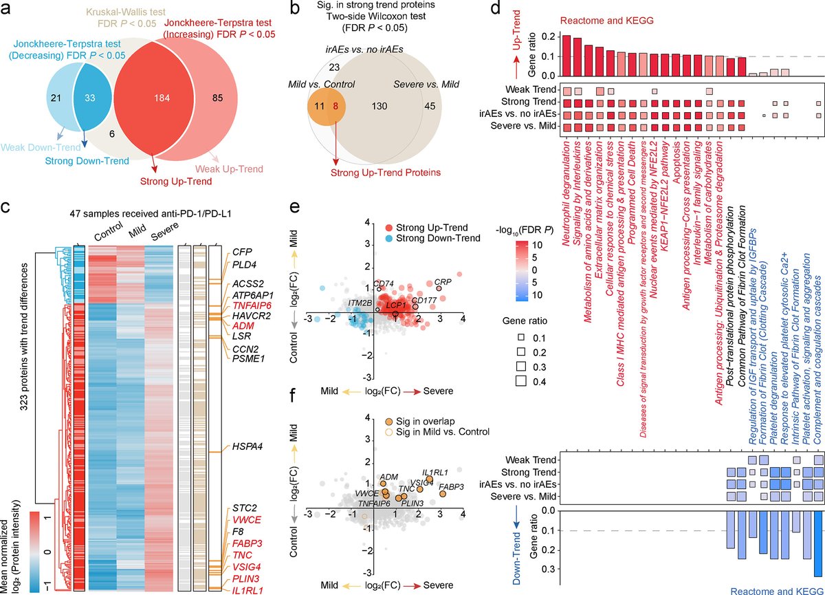
New in MCP press| plasma Proteome-Driven Liquid Biopsy for Individualized Monitoring and Risk Stratification of Immune-Related Adverse Events in Checkpoint Immunotherapy Learn more: https://t.co/iRcDhu2EXh #molcellprot
0
1
2
@molcellprot
Molecular & Cellular Proteomics
11 days
New in MCP press| Deciphering the impact of AKT1 pathogenic variants in Juvenile Granulosa Cell Tumors Using a Drosophila model. Learn more: https://t.co/hvlcmZVTSp #molcellprot
0
0
0
@Peeref1
Peeref
1 month
A recent study explores how extracellular vesicles (EVs) in the maternal environment impact embryo development in cattle. By analyzing EVs from pregnant heifers, they're unlocking insights to improve bovine reproductive efficiency: https://t.co/34XxeTIpwA @ASBMB @molcellprot
Tweet card summary image
asbmb.org
Extracellular vesicles from pregnant cattle support embryo development better than laboratory models, highlighting their potential to improve reproductive efficiency in bovine embryo cultures. Read...
0
1
2
@microU1UCM
Candida-Microbiota Proteomics Lab
1 month
Check out our latestwork‼️ "Omics and Multiomics-Based Diagnostics for Invasive Candidiasis: Toward Precision Medicine" in @molcellprot 📝The paper looks at how omics technologies can be used to develop biomarkers in IC Congratulations @VictorArribs 👇👇 https://t.co/FPv8Z9oRkL
0
2
3
@ASBMB
ASBMB
1 month
Extracellular vesicles from pregnant cattle support embryo development better than laboratory models, highlighting their potential to improve reproductive efficiency in bovine embryo cultures. ➡️Read more about this recent @MolCellProt paper: https://t.co/lY6tUnC9ug.
Tweet card summary image
asbmb.org
Extracellular vesicles from pregnant cattle support embryo development better than laboratory models, highlighting their potential to improve reproductive efficiency in bovine embryo cultures. Read...
0
3
4
@ASBMB
ASBMB
1 month
A new @MolCellProt study maps protein-level changes across nonproliferative diabetic retinopathy, proliferative diabetic retinopathy and neovascular glaucoma — revealing biomarkers that may improve early detection and treatment: https://t.co/jLvMmhHpMN.
Tweet card summary image
asbmb.org
Using proteomics, researchers identified protein changes in eye fluid that mark diabetic retinopathy progression and may serve as biomarkers for vision-threatening complications. Read more about this...
0
3
4
@LetPub
LetPub
2 months
Overlabeling of peptides in proteomics can compromise protein ID & quantitation accuracy. N-hydroxysuccinimide tags proteins but also reacts with serine, tyrosine, & threonine, creating O-ester derivatives that complicate analysis: https://t.co/l4YM2OI3JR @ASBMB @molcellprot
Tweet card summary image
asbmb.org
Researchers develop a methylamine-based method that nearly eliminates peptide overlabeling in proteomics, improving accuracy in protein identification and quantitation.
0
1
1
@molcellprot
Molecular & Cellular Proteomics
2 months
New in MCP press| findings indicate that heparin and heparan sulfate oligosaccharides with well-defined structures may serve as potential therapeutic agents for liver-related diseases. Learn more: https://t.co/YKBAmRf68o #molcellprot
0
0
1
@LetPub
LetPub
2 months
Recently published in @molcellprot “Microscaled Cell Surface Proteomics for Cryo-preserved Cells and Tissue Samples” by Thorup et al. https://t.co/bxezjRwQ30 @ASBMB @namude
0
2
3
@molcellprot
Molecular & Cellular Proteomics
2 months
Data published in this #MolCellProt paper uncover a previously unrecognized autoimmune etiology of myopic macular degeneration in pathologic myopia: https://t.co/1OrBkCoo8M. #BlindnessAwarenessMonth #MolCellProt
0
0
3
@molcellprot
Molecular & Cellular Proteomics
2 months
This study identifies a promising set of proteins for developing assays to diagnose onchocerciasis (causing severe dermatitis and blindness) and monitor treatment efficacy: https://t.co/eJOLSSimmA. #MolCellProt #BlindnessAwarenessMonth
1
0
3
@molcellprot
Molecular & Cellular Proteomics
2 months
#Halloween Trivia 🕸️ Did you know human blood contains spider-shaped proteins that help regulate the innate immune response? 🕷️Discover how C4BP uses its eight “legs” to catch proteins and control inflammation: https://t.co/ZeKZqtPwND. #Immunology #MolCellProt #MassSpec
0
0
1
@molcellprot
Molecular & Cellular Proteomics
2 months
MCP Press| Chasing the Ghost Proteome in the Dark matter. Learn more: https://t.co/6Zy6QpOlAS #molcellprot
0
0
1
@Peeref1
Peeref
2 months
A study by Christiane Albrecht & Rona Karahoda explores how steroid hormones change during pregnancy, analyzing 51 steroids in healthy pregnancies: https://t.co/XHEZ0k5zwX @ASBMB @molcellprot
Tweet card summary image
asbmb.org
Study uncovers how the placenta actively metabolizes not only glucocorticoids but also novel androgens and progesterones, reshaping our understanding of pregnancy and its complications.
0
4
6
@molcellprot
Molecular & Cellular Proteomics
2 months
Improving the productivity and resilience of plants is crucial for addressing the food and climate challenges that the world is facing. This special issue of Molecular and Cellular Proteomics presents a wide range of proteomic studies in plants. https://t.co/6sbVYCDpxe
0
0
0
@molcellprot
Molecular & Cellular Proteomics
2 months
MCP press| Scientists present https://t.co/rKgHu4uHpr, an automated de novo workflow that combines bottom-up, middle-down, and intact mass analysis to accurately sequence pAb samples without relying on external databases." Learn more: https://t.co/dYgOGdNbUO #molcellprot
0
2
4
@Peeref1
Peeref
2 months
Recently published in @molcellprot “Enrichment of Cysteine S-palmitoylated peptides using Sodium Deoxycholate Acid Precipitation” by Jensen et al. https://t.co/g4X96rxhHA @ASBMB
1
5
13
@molcellprot
Molecular & Cellular Proteomics
2 months
We are pleased to present this collection of recent research articles on proteomics, such as advances in proteomics technology, clinical proteomics and single-cell proteomics. https://t.co/TQxIQQ3qv6 #molcellprot
0
0
0
@LetPub
LetPub
3 months
Newly published in @molcellprot “Breaking Boundaries in Histone Modification MS-based Detection: A Tailored Search Strategy for Unrestricted identification of novel epigenetic marks” by Vai et al. https://t.co/KhJ8HnSVee @ASBMB @nesvilab
0
1
1