mattiaAlbiero Profile Banner
Mattia Albiero Profile
Mattia Albiero

@mattiaAlbiero

Followers
86
Following
4K
Media
5
Statuses
158

Ph.D in Diabetological Sciences. Runner

Pianeta Terra
Joined January 2019
Don't wanna be here? Send us removal request.
@mattiaAlbiero
Mattia Albiero
5 months
🚨Surprising twist! Neutrophils make tons of Oncostatin M (OSM) which is known to regulate HSC mobilization. 🧪 We just discovered that neutrophil-derived OSM is actually not required for HSC mobilization! 🤔 Just out on @iScience_CP https://t.co/Ua2L8DTsyj #neutrophils
Tweet card summary image
cell.com
Immunology; Components of the immune system
0
0
1
@CTECresearch
CTEC - Zurich University Heart Center
6 months
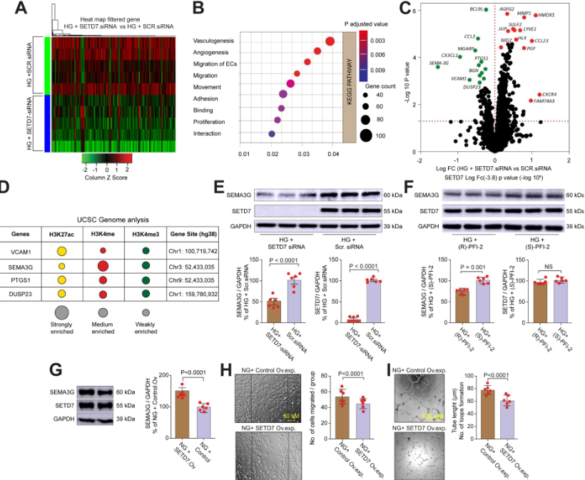
We're thrilled to share the latest research from the @PaneniLab published in #Diabetes!📚Mohammed et al. have unveiled that histone methyltransferase SETD7 restores post-ischemic vascularization by transcriptional repression of Semaphorin-3G.🧪 Read more: https://t.co/89RQXiKaNG
1
4
14
@DanielJDrucker
Daniel J Drucker
9 months
Studies of gut epithelial integrity, NETosis, inflammation and endotoxemia in mice suggest a druggable role for PADI4 in mediating the metabolic effects of unhealthy #microbiota @Diabetes_ADA
Tweet card summary image
diabetesjournals.org
Microbial signals trigger the release of neutrophil extracellular traps (NETs) through peptidyl arginine deiminase 4 (PADI4). In turn, NETosis can propagat
0
4
14
@mattiaAlbiero
Mattia Albiero
9 months
Our findings highlight PADI4 inhibition as a potential therapeutic target to prevent obesity-associated metabolic disorders, including T2D and steatohepatitis. Huge shoutout to the all the people involved in this incredible effort! 🚀 @StefanoCiciliot @campanarostef @GCodolo
0
0
1
@mattiaAlbiero
Mattia Albiero
9 months
Excited and relieved to finally share our latest work! 🎉 We found that PADI4-dependent NETosis drives intestinal permeability during HFD, triggering metabolic inflammation and contributing to a dysmetabolic phenotype. https://t.co/xU6MlUeFwd #Neutrophils #metabolism
Tweet card summary image
diabetesjournals.org
Microbial signals trigger the release of neutrophil extracellular traps (NETs) through peptidyl arginine deiminase 4 (PADI4). In turn, NETosis can propagat
2
1
3
@mattiaAlbiero
Mattia Albiero
9 months
Happy to share our latest review on the role of neutrophils as targets for cardiometabolic diseases! https://t.co/zgEbffeLkB Just out in @TrendsinPharma 🤩 @AndreaBaragetti 🎉
0
0
2
@TrendsinPharma
Trends in Pharmacological Sciences
9 months
Exploring neutrophils as therapeutic targets in cardiometabolic diseases https://t.co/bnlZ5X26rF
1
19
56
@mattiaAlbiero
Mattia Albiero
3 years
What is exciting is that bone marrow transplants with OSMKO donors partially recapitulated the phenotype of OSMKO mice. We still don't know the precise molecular mechanism (way too many pathways are activated), but neutrophils and macrophages are major sources of OSM!
1
0
1
@mattiaAlbiero
Mattia Albiero
3 years
OSM is required to adapt during the development of obesity as OSM is dynamically modulated during a high-fat diet and OSMKO mice displayed early-onset glucose intolerance, impaired muscle glucose uptake, worsened liver inflammation, and damage.
1
0
2
@mattiaAlbiero
Mattia Albiero
3 years
When we found that oncostatin M (OSM) can fuel myelopoiesis in type 1 diabetes, we thought that it could also be detrimental to metabolic health. Well, it turns out that if you develop type 2 diabetes (at least in mice), the loss of OSM is detrimental.
1
0
1
@mattiaAlbiero
Mattia Albiero
4 years
Let’s celebrate grant rejection
0
0
7
@FRBiomedica
Fondazione Ricerca Biomedica Avanzata - VIMM
4 years
🥇@cecilia_l3 @mattiaAlbiero e @leonard8001 sono i 3 ricercatori #VIMM vincitori di #StartingGrant #STARS di @Unipd che permetteranno loro di avviare tre nuovi progetti di ricerca biennali. 🎉 Congratulazioni a tutti e buon lavoro! https://t.co/NIggW4WN98
0
4
10
@Tboeri
Tito Boeri
4 years
L'INPGI, l'istituto pensionistico dei giornalisti, non deve poter confluire nell'Inps senza prima avere tagliato prestazioni. Non è tollerabile che scelte sconsiderate ricadano una volta di più sulle spalle dei giovani.
109
452
2K
@mattiaAlbiero
Mattia Albiero
4 years
Ma il Natale quest’anno? Lo vogliamo salvare o no? @StefanoCiciliot
1
0
3
@Cartabellotta
Nino Cartabellotta
4 years
#Nobel a #GiorgioParisi Cercasi bacchetta magica per trasformare i complimenti dei politici in fondi per la #ricerca #nobelprize2021 #PremioNobel #PremioNobel2021
23
215
1K
@GenCar5
Gennaro Carotenuto
4 years
Questo è #Salvini.
43
124
479
@mattiaAlbiero
Mattia Albiero
5 years
Vedere la fila di persone anziane, fragili in attesa al centro vaccinale mi ha commosso. Pensare che in quanto universitario ho ricevuto il vaccino prima di loro, mi ha disgustato.
0
0
5
@FRBiomedica
Fondazione Ricerca Biomedica Avanzata - VIMM
5 years
🧑‍🔬👩‍🔬 Sempre maggiore collaborazione tra cardiologi e diabetologi: è questo l’auspicio che emerge nell’articolo appena pubblicato su "European #Heart Journal" a cura del prof. Gianpaolo Fadini del #VIMM e dei colleghi di @UniPadova 👇 https://t.co/ABKrfh0lJy
0
2
3