maria_c_white Profile Banner
Maria White Profile
Maria White

@maria_c_white

Followers
217
Following
5K
Media
15
Statuses
264

@AmericanCancer Society Postdoctoral Fellow in the Damania lab at @UNC; PhD @EmoryUniversity; MS @UNCWilmington. Virologist, immunologist, and cancer biologist

Chapel Hill, NC
Joined June 2019
Don't wanna be here? Send us removal request.
@maria_c_white
Maria White
2 years
This was one of the best experiences of not only my scientific career, but also of my life. I can’t thank @ACS_Research enough for providing their trainees with this amazing opportunity! @jacksonlab @JAX_Education @AmericanCancer
@drhursty
Douglas Hurst, Ph.D.
2 years
Another amazing year for Jax Labs Workshop on the Techniques in Modeling Human Cancer in Mice! This year was EXTRA special with the @AmericanCancer-@jacksonlab partnership that enabled us to send 3 @ACS_Research fellows to the course: @maria_c_white @just_mich_rend Rachel Lex.
0
2
9
@maria_c_white
Maria White
2 years
Thank you to @AACR, @AmericanCancer, and @CRC_AACR for supporting our work from the @DamaniaLab at @UNC_Lineberger ! I had a great time at #AACR24 and meeting all the wonderful people involved in these organizations @ACS_Research @ACSNews #lymphoma #CancerResearch
@CRC_AACR
Cancer Research Communications
2 years
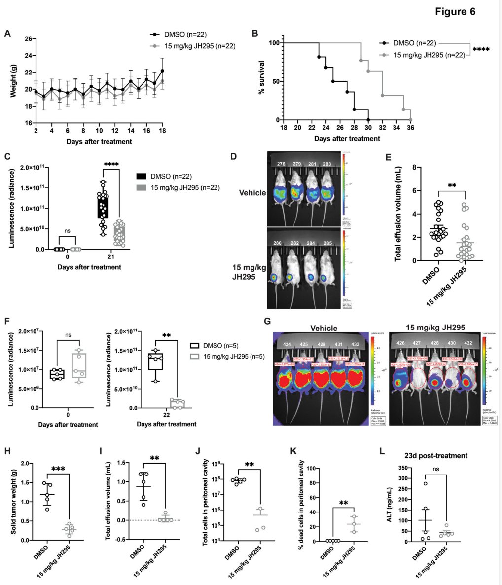
First author Maria C. White is pictured alongside her poster. Read the article published simultaneously at #AACR24— Inhibition of NEK2 Promotes Chemosensitivity and Reduces KSHV-positive Primary Effusion #Lymphoma Burden. https://t.co/cqcvHacaIm @AACR
0
4
10
@maria_c_white
Maria White
2 years
Newest publication out of the @DamaniaLab on how targeting the mitotic kinase, NEK2, makes viral lymphoma more susceptible to chemotherapy and results in #lymphoma cell death. Full open-access article below!
@CRC_AACR
Cancer Research Communications
2 years
Just published: Inhibition of NEK2 reduces KSHV-positive primary effusion lymphoma burden. Check out the #AACR24 poster presentation in section 25, board 12! https://t.co/cqcvHacaIm @AACR
0
1
15
@maria_c_white
Maria White
3 years
So incredibly honored to be a recipient of an American Cancer Society Postdoctoral fellowship! Special thanks to my mentor, Blossom Damania @DamaniaLab, for her support, and to the @AmericanCancer Society for funding my work on developing novel #lymphoma therapies. @ACS_Research
@AmericanCancer
American Cancer Society
3 years
The American Cancer Society is awarding 90 new Research and Career Development Grants totaling $45M, funding researchers at 67 institutions nationwide. These grantees are leading innovative discoveries that advance our mission to end cancer, for everyone. https://t.co/aCSLNkNykc
4
5
27
@andrewpekosz
Andrew Pekosz
3 years
A snapshot of 2022-23 influenza testing at the Johns Hopkins Hospitals compared to the previous 5 influenza seasons... #influenza
56
792
2K
@maria_c_white
Maria White
3 years
Latest review from the @DamaniaLab is out on oncogenic viruses, cancer biology, and innate immunity! @Tuf_Wu
1
1
20
@trvrb
Trevor Bedford
4 years
I fully agree that the single best action individuals (and governments) can be taking to reduce impact of the Omicron wave is to get booster dose if already vaccinated and to get vaccinated if not. 1/14
108
418
2K
@trvrb
Trevor Bedford
4 years
There have been a number of overview threads on the emerging variant designated as @PangoNetwork lineage B.1.1.529, @nextstrain clade 21K and @WHO Variant of Concern Omicron. I'm not going to attempt to be comprehensive here, but will highlight a few aspects of the data. 1/16
105
2K
5K
@DamaniaLab
Blossom Damania 🔬🧬🧪🦠🧫
4 years
The old adage, “Infectious Disease Knows No Borders, is still true today!” The only way to stop new variants from emerging is to vaccinate everyone and prevent the virus from continuing to mutate. #VaccinesWork #COVID19 #Omicron #vaccines
@Reuters
Reuters
4 years
The European Union might halt air travel from places where a new coronavirus variant detected in South Africa had spread, European Commission President Ursula von der Leyen said, ahead of a meeting of the 27 member states' envoys to decide the matter https://t.co/QYvUFBtbRc
1
11
36
@DamaniaLab
Blossom Damania 🔬🧬🧪🦠🧫
4 years
Big Congrats, Phil! Way to go! 🥳 🎉 @langept @UNC_Lineberger
@UNC_ITCMS
UNC ITCMS
4 years
Congrats to @langept for winning Best Virtual Postdoc Poster at 2021's Nashville #CABTRAC event!
0
1
19
@maria_c_white
Maria White
4 years
Most recent review from the @DamaniaLab on innate immunity and gammaherpesviruses is out in @JMolBiol ! Check it out! 🦠 @langept
0
4
26
@DGlaucomflecken
Dr. Glaucomflecken
4 years
What a difference a year makes
774
42K
132K
@DGlaucomflecken
Dr. Glaucomflecken
4 years
The human brain is incredible. It’s capable of both engineering a life saving mRNA vaccine and deciding that anti-parasitic cattle paste is a better option. Just unbelievable range.
206
6K
31K
@Ryan_Mac_Phd
Ryan McNamara 🧬
4 years
CDC: "We need to increase vaccine uptake in young adults." Virologists: "Agreed. The 18-30 demographic needs to understand how contagious this virus is." CDC: "We'll compare it to something they'll understand. Let's say it's like Chickenpox!" Virologists:
22
106
896
@DTP_PhD
Drake Philip
4 years
Today I’m excited to give my first ever @AmerSocVirol presentation! If you’re interested in HSV, type III IFNs, or just like to see photos of mice, come by the Pathogenesis workshop (W39) today at 2 and see what I’ve been up to in the @LazearLab!
0
7
42
@DGlaucomflecken
Dr. Glaucomflecken
4 years
Conference Q&A
472
6K
31K
@KarstLab
Karst Lab_UF
4 years
The Karst lab has a postdoc position available to investigate the pathogenesis of a novel murine norovirus. Distinct virulence properties, receptor usage and microbiota interactions - so much interesting science to explore! Email with CV if interested: skarst@ufl.edu
0
29
38
@DamaniaLab
Blossom Damania 🔬🧬🧪🦠🧫
5 years
Our latest review on proteomic approaches to investigate gammaherpesvirus biology written by Danielle Chappell @DanielleChapp14 and Maria White @maria_c_white is online. Thanks to @GeroldLab for the invitation to contribute. https://t.co/qTlymMEIhn
1
2
31