jhammond Profile Banner
Jeffrey Hammond Profile
Jeffrey Hammond

@jhammond

Followers
4K
Following
3K
Media
336
Statuses
25K

Passionate about the craft of development. Beekeeper and brewer. Helping ISVs @ AWS. Opinions are my own.

Gaffney, SC
Joined May 2007
Don't wanna be here? Send us removal request.
@mcsee1
Maxi Contieri
2 months
1
17
194
@AWSOpen
AWS Open Source
2 months
🚀 Introducing Strands Agent SOPs: Natural language workflows for reliable AI automation! From code reviews to feature development, meeting notes to incident response. Author new SOPs in minutes, chain for complete automation sequences. https://t.co/MEHjFHXLen Born from Amazon's
Tweet card summary image
aws.amazon.com
Modern AI can write code, compose symphonies, and solve complex reasoning problems. So why is it still so hard to get them to reliably do what you want? Building reliable AI agents that consistently...
1
5
17
@QuinnyPig
Corey Quinn
2 months
This killed me.
109
921
6K
@minchoi
Min Choi
3 months
This story is wild Chinese state-backed hackers hijacked Claude Code to run one of the first AI-orchestrated cyber-espionage Using autonomous agents to infiltrate ~30 global companies, banks, manufacturers and government networks🤯 How the attack was carried out in 5 phases
@AnthropicAI
Anthropic
3 months
We disrupted a highly sophisticated AI-led espionage campaign. The attack targeted large tech companies, financial institutions, chemical manufacturing companies, and government agencies. We assess with high confidence that the threat actor was a Chinese state-sponsored group.
233
2K
10K
@sqs
Quinn Slack
4 months
If you saw how people actually use coding agents, you would realize Andrej's point is very true. People who keep them on a tight leash, using short threads, reading and reviewing all the code, can get a lot of value out of coding agents. People who go nuts have a quick high but
@karpathy
Andrej Karpathy
4 months
My pleasure to come on Dwarkesh last week, I thought the questions and conversation were really good. I re-watched the pod just now too. First of all, yes I know, and I'm sorry that I speak so fast :). It's to my detriment because sometimes my speaking thread out-executes my
39
65
835
@anothercohen
Alex Cohen
4 months
Bob Ross vibe coding was the AI slop I never knew I needed in my life
167
1K
9K
@recap_david
David Roberts
4 months
$24,000 per year from this simple AI Dentist Voice Agent (and why I'm crazy for giving it away for free) A dental practice was losing $6,000+ in revenue every month from missed after-hours calls. That's 20-25 potential patients walking away because no one was available to book
1K
808
3K
@connordavis_ai
Connor Davis
4 months
Multi-agent AI is a $50B lie. 99% of "multi-agent" systems are just single agents with fancy marketing. I just read the paper that exposes what real multi-agent intelligence actually looks like. Most people think multi-agent AI is just "multiple ChatGPTs in a room. That's
64
205
1K
@danilop
Danilo Poccia
5 months
Complex orchestration frameworks for AI agents - state machines, workflows, error handling - seem necessary. But what if they're actually holding back what modern LLMs can do?
3
3
9
@vercel
Vercel
5 months
We recently ran a successful live failover of our control plane database from Azure West US to East US 2. Our goal was to validate that Vercel can survive a complete regional failure of its core database. Here's the full breakdown: https://t.co/5ng7adhZLc
Tweet card summary image
vercel.com
On July 24, 2025, we successfully performed a full production failover of our core control-plane database from Azure West US to East US 2 with zero customer impact.
9
11
188
@jpschroeder
Justin Schroeder
5 months
AI has done something no human ever could. It got developers to pay for software.
144
301
4K
@danilop
Danilo Poccia
7 months
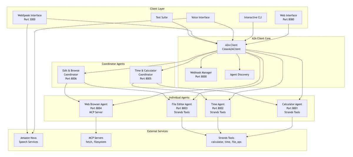
More visual info (architecture and sequence diagram) on the Strands A2A Demo I shared yesterday – How to run multiple AI agents using A2A (agent-to-agent) with the Strands Agents SDK, including interacting with a CLI, web, and speech interface. https://t.co/zeoKj3k09M
0
4
8
@danilop
Danilo Poccia
7 months
Just published an extensive demo showcasing how to build multi-agent AI systems using the A2A (Agent-to-Agent) protocol with the Strands Agents SDK. Check it out:
2
9
30
@martinwoodward
Martin Woodward
10 months
Presenting VIBECODR - the ultimate vibe coding keyboard.
8
9
60
@jhammond
Jeffrey Hammond
11 months
As we used to say “a fool with a tool is still a fool…”
@catalinmpit
Catalin
11 months
"Vibe" coding is fun until it isn't. People are slowly hit with the reality of deploying slop to production. I’m pro AI and pro any tool IF you actually know how to use it. If you blindly use a tool, you’ll have to deal with the consequences. No tool is a replacement/shortcut
0
0
0
@svpino
Santiago
11 months
The Model Context Protocol (MCP) is not just "another API lookalike." If you think, "Bro, these two ideas are the same," it means you still don't get it. Let's start with a traditional API: An API exposes its functionality using a set of fixed and predefined endpoints. For
160
307
3K
@svpino
Santiago
11 months
Anthropic's MCP is a thing of beauty. This makes AI agents 100x more powerful. MCP stands for "Model Context Protocol." It's an open standard for connecting AI with data. Instead of worrying about 10,000 different ways to do the same thing, MCP provides a standard approach. •
73
303
3K
@pashmerepat
pash
11 months
Once a week I tell young developers: "stop trying to compete in crowded spaces, go build & monetize MCP servers instead." The opportunity is insane right now. No competition, wide open space, and VCs are begging to throw money at solo founders who get there first.
135
238
6K
@zlxndr
Alexander Zuev
11 months
I'm amazed by how useful MCPs are. They're going to explode, along with all the dev tooling for sure. I set up a DB function in Supabase and couldn’t figure out why it wasn’t running. I connected a Supabase MCP, asked Cursor to troubleshoot, and watched it: - Find the DB
18
35
598
@rauchg
Guillermo Rauch
11 months
llms.txt and MCP feels like the beginning of the AI internet protocol stack. As these conventions proliferate, the network gets more powerful and intelligent, and a lot more applications become possible.
130
166
2K