irisdobles Profile Banner
Iris Simón Sáez Profile
Iris Simón Sáez

@irisdobles

Followers
132
Following
4K
Media
9
Statuses
443

Postdoctoral Fellow on Prostate Cancer & CIN- Biochemistry & Mol. Biology - Mayo Clinic. From Orihuela, Spain.

Rochester, MN
Joined March 2020
Don't wanna be here? Send us removal request.
@Nature
nature
1 month
People being treated for certain deadly cancers lived longer if they had received an mRNA-based vaccine against COVID-19 than if they hadn’t https://t.co/ZR3tYeHElg
Tweet card summary image
nature.com
Nature - mRNA vaccines seem to boost the effectiveness of an immune therapy for skin and lung cancer ― in an unexpected way.
49
184
523
@MayoCancerCare
Mayo Clinic Comprehensive Cancer Center
1 month
Hope is on the horizon for advanced #prostatecancer thanks to a study led by molecular biologist Dr. Veronica Rodriguez-Bravo. The study uncovers how prostate cancer exploits a protein in order to resist targeted therapies and evade the immune system. https://t.co/m7zy08ada8
Tweet card summary image
newsnetwork.mayoclinic.org
Mayo Clinic uncovers hidden driver fueling aggressive prostate cancer. Learn more about the latest research.
0
2
5
@GeneHumdi
Cost Action GenE-Humdi
2 months
On behalf of @genehumdi member @gmnavajas 🚨Looking for a #GeneEditing #Postdoc at @sangerinstitute ! Cutting Edge Science: ✂️CRISPR/Cas9 Editing 🔬small molecule screenings 🧫single-cell genomics 👩‍🔬 functional analyses Learn more: https://t.co/JUc6nNObmu
0
4
3
@davidlandeira
David Landeira
3 months
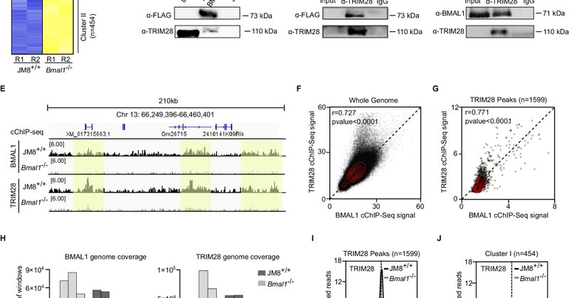
Thrilled to share our story in its final form! https://t.co/cCr9a1kpoO💥 After ~10 years, we show that BMAL1 represses transposons via chromatin regulation in embryonic stem cells—rather than circadian rhythms as in adult tissues.
Tweet card summary image
nature.com
Nature Communications - Here, the authors find that BMAL1, best known for controlling the body clock, partners with TRIM28 in naïve pluripotent stem cells to repress retrotransposons.
6
7
17
@simonmaechling
Simon Maechling
4 months
RFK Jr. just cut $500 million in federal funding for mRNA vaccine development. Not because the vaccines failed. Not because they’re unsafe. But because of ideology. Twenty-two projects - gone overnight. These weren’t fringe efforts. They included next-gen vaccines for COVID-19,
1K
2K
7K
@mayoclinicbmb
MayoClinicBMB
4 months
Thanks to the organizers, guests & participants of the 2025 Ehlers Symposium for an energizing scientific retreat.
0
4
10
@irisdobles
Iris Simón Sáez
4 months
Congratulations to my colleagues for their amazing last paper on the role of nucleoporins in #prostatecancer progression and immune evasion!! @VRodriguezBravo @DomingoDomenech
@ElizSMcKenna
Elizabeth McKenna
4 months
Now in @CD_AACR: Off-Pore Nucleoporin sPOM121 Propels β-Catenin-Driven Tumor Progression & Immune Escape in Prostate Cancer - by Perumalraja Kirthika, Vijayakumar Jawalagatti, Peiyao Li, @shijiazhu02 @VRodriguezBravo @DomingoDomenech et al. https://t.co/rwFAC4Yw2g
0
2
6
@MayoUrology
Mayo Clinic Urology
4 months
Congrats on @MayoUrology published study led by Drs @VRodriguezBravo and @DomingoDomenech discover that nucleoplasm-residing nucleoporins drive #ProstateCancer progression & immune evasion by switching on oncogenic signaling from deep within the nucleus! https://t.co/99Kmakz161
2
12
39
@irisdobles
Iris Simón Sáez
5 months
In this paper we show that resistance to Apalutamide is driven by AR bypass and tumor plasticity, not classic AR variants. Thanks to all who were part of this! #prostatecancer #CancerResearch #CRPC #Oncology
0
0
0
@irisdobles
Iris Simón Sáez
5 months
I'm thrilled to share the publication of our paper: "Phenotypic Plasticity and Androgen Receptor Bypass Drive Cross-Resistance to Apalutamide in Castration-Resistant Prostate Cancer Cell Models" Part of my PhD work at @genyo_pts !
Tweet card summary image
mdpi.com
The treatment of choice for prostate cancer is androgen deprivation (ADT) and novel hormonal agents such as Abiraterone, Enzalutamide, or Apalutamide. Initially, this therapy is highly effective, but...
1
2
2
@genyo_pts
GENYO
6 months
#PublicaciónCientífica “Oncogenic KRASG12D Transfer from Platelet-like Particles Enhances Proliferation and Survival in Non-Small Cell Lung Cancer Cells” @CanalUGR @ibsGRANADA @FacMedicinaUGR @hospital_hvn https://t.co/cDjl3yc9FL
1
1
3
@CD_AACR
Cancer Discovery
7 months
News: NIH Could See Funding Slashed by 40% https://t.co/VRhps6Fzcd
1
3
3
@bitacorabeagle
Julio Rodríguez, PhD | Genética Clínica
9 months
Logran eliminar el cromosoma extra del síndrome de Down Utilizando la técnica de edición genética CRISPR-Cas9 en células madre pluripotentes in vitro logran pasar de 3 a 2 cromosomas 21. Este es un avance significativo en el campo de la medicina genómica https://t.co/8YrecO8nFZ
4
163
454
@Fundpfizer_ES
Fundación Pfizer ESP
9 months
👩‍🔬Seguimos celebrando el #DíadelaMujerylaNiñaenlaCiencia Hoy, en el IES Ágora de Alcobendas con estudiantes de 1º Bachillerato. En la clase de #biología han visto la docuficción ‘Ciencia para Vivirla’ protagonizada por @irisdobles Gracias al instituto por su implicación ♥ #STEM
0
1
1
@Fundpfizer_ES
Fundación Pfizer ESP
10 months
🔬Estamos en @genyo_pts celebrando el #DíadelaMujerylaNiñaenlaCiencia con estudiantes de la ESO del IES Padre Manjón de Granada Tras visitar el centro: ✅Han visto ‘Ciencia para Vivirla’ https://t.co/Ql919Umy0b ✅Han interactuado con su protagonista, la investigadora @irisdobles
1
3
4
@Fundpfizer_ES
Fundación Pfizer ESP
10 months
#STEM | 👧👩‍🔬El #11F celebramos el #DíaMujeryNiñaCiencia en el @genyo_pts. Alumnos de 1º, 2º y 3º de la ESO del IES Padre Manjón de Granada visitarán el centro 🔬🧪, visionarán la docuficción ‘#Ciencia para Vivirla’ 📹 y conocerán a su protagonista, la investigadora @irisdobles
0
3
3
@genyo_pts
GENYO
10 months
¡El 11 de febrero celebramos el #diadelaniñaylamujerenlaciencia en GENyO! Los alumnos del IES Padre Manjón tendrán la oportunidad de ver la docuficción “Ciencia para vivirla” que realiza la @fundacionPfizer podrán conocer a su protagonista @irisdobles.
0
2
1
@InsiderWorld_1
The Palestinian
1 year
All eyes on #Rafah 🇵🇸
3K
202K
404K
@tweet_Javi
F. Javier Molina E.
1 year
🧬Congrats to the @karim_benabdel team and specially to 👩‍🔬#KrisPavlovic for devoting such effort to better comprehend how to improve CAR-T therapies. The paper "Generating universal anti-CD19 CAR T cells with a defined memory phenotype..." is now online! https://t.co/QEvgTUgWja
Tweet card summary image
frontiersin.org
IntroductionChimeric antigen receptor-expressing T cells (CAR T cells) have revolutionized cancer treatment, particularly in B cell malignancies. However, th...
0
2
3