imedverse Profile Banner
Top Biomedical Science Profile
Top Biomedical Science

@imedverse

Followers
90K
Following
43K
Media
9K
Statuses
32K

Biomedical Science that Inspires. #medicine #medtwitter #meded #Science #Research #Technology #News

Boston, MA
Joined September 2013
Don't wanna be here? Send us removal request.
@imedverse
Top Biomedical Science
3 hours
The road ahead for chimeric antigen receptor T cells
@InnovOncology
The Innovation Oncology
3 hours
The future of chimeric antigen receptor T (CART) cell therapy "Current challenges, lessons learned, potential solutions and applications in the treatment of solid tumors." https://t.co/il4rGQOnCr
0
1
8
@imedverse
Top Biomedical Science
3 hours
Hyperemesis gravidarum describes nausea and vomiting in pregnancy severe enough to cause weight loss, dehydration, electrolyte imbalance, and nutritional deficiencies. @TheLancetEndo #MedEd #Medx https://t.co/2PMzQHjgoq
0
2
4
@imedverse
Top Biomedical Science
3 hours
This review summarizes the diagnosis and treatment of complex regional pain syndrome, a rare limb-pain disorder. Early rehabilitation and multidisciplinary care are key; most patients improve within 18 months. @NEJM
1
1
7
@SciencNews
Science News
2 days
Study maps how psilocybin reshapes brain circuits linked to depression "Psilocybin triggers an activity-dependent rewiring of large-scale cortical networks" https://t.co/lBebY7PQsP
0
10
18
@LeadersFrontier
David Leis🇨🇦Leaders on the Frontier, TV, Podcast
13 hours
Ottawa and Alberta sign an MOU for a pipeline through BC, but opposition could stop it. What does this mean for Canada's economy? You'll want to hear this episode.
0
2
4
@imedverse
Top Biomedical Science
19 hours
Staging prediabetes and type 2 diabetes #MedEd #MedX #diabetes
@NutrioSci
Nutrition Science
19 hours
Staging prediabetes and type 2 diabetes: the time to start is now https://t.co/tGYgVpEKjZ #diabetes #MedEd #MedX
0
0
3
@imedverse
Top Biomedical Science
19 hours
Universal Base-Edited CAR7 T Cells for T-Cell Acute Lymphoblastic Leukemia
@InnovOncology
The Innovation Oncology
19 hours
Universal BE-CAR7 T cells induced leukemic remission in patients with relapsed or refractory T-cell ALL, thus allowing successful allogeneic hematopoietic stem-cell transplantation in most of the patients. https://t.co/VT4NVdhiTJ
0
1
4
@imedverse
Top Biomedical Science
23 hours
An approach to inflammatory eye disease @InternAtWork #MedEd
0
2
8
@imedverse
Top Biomedical Science
24 hours
The human gut microbiota has rapidly changed during dietary urbanization. However, the human genome cannot change substantially over one generation, leaving it potentially ill-equipped to adapt to evolving microbial functions associated with rising non-communicable diseases.
@NutrioSci
Nutrition Science
1 day
Dietary urbanization destabilizes host-gut microbiome homeostasis and informs precision nutrition for human health
0
1
2
@Cboe
Cboe
2 months
Whether you're seeking income, managing risk, or expressing a market view, Cboe Index Options provide versatile tools for every trading strategy.
2
3
17
@imedverse
Top Biomedical Science
1 day
Diagnosis? #NEJM #MedEd #MedX
1
0
4
@imedverse
Top Biomedical Science
1 day
Live-attenuated HZ vaccination prevents or delays mild cognitive impairment and dementia and slows the disease course among those already living with dementia.
@SciencNews
Science News
1 day
The effect of shingles vaccination at different stages of the dementia disease course https://t.co/FpyLb3N6zI
0
0
6
@imedverse
Top Biomedical Science
1 day
"bilateral transplantation of A9-DPC is safe and may improve parkinsonian motor symptoms in patients with PD."
@SciencNews
Science News
1 day
Phase 1/2a clinical trial of hESC-derived dopamine progenitors in Parkinson’s disease https://t.co/JzriM4DaiQ
0
1
6
@imedverse
Top Biomedical Science
2 days
Body weight reduction by analog of prolactin-releasing peptide "There is a modest reduction in food intake and no rebound after withdrawal"
@NutrioSci
Nutrition Science
2 days
A modified prolactin-releasing peptide, NN501, with agonist properties at both GPR10 and neuropeptide FF receptor 2 (NPFFR2) causes significant weight loss without apparent side effects and with slower weight gain after cessation. https://t.co/SswB1PIr2H
0
0
2
@weare_unplugged
Unplugged
5 days
Big Tech companies are funding the radical overhaul of the U.S. justice system by giving money to organizations with goals to decarcerate repeat offenders and eliminate cash bail. Choose Unplugged instead - a company that believes in a strong, thriving America.
0
3
9
@imedverse
Top Biomedical Science
2 days
This study sequenced and analysed the whole genomes of 1,364 clinically annotated breast cancers
@InnovOncology
The Innovation Oncology
2 days
Whole-genome landscapes of 1,364 breast cancers This study expands the repertoire of oncogenic alterations and identifies novel driver genes, recurrent gene fusions, structural variants and copy number alterations. https://t.co/KQdJeNZ4Gk
0
0
8
@SciencNews
Science News
2 days
Comparative analysis of human and mouse ovaries across age
1
3
4
@TheLancet
The Lancet
2 days
In high-risk pregnancies, there is no reliable intervention to reduce term pre-eclampsia. A new study investigated the effect of screening for pre-eclampsia risk at 36 weeks' gestation and offering risk-stratified, planned, early-term birth: https://t.co/szTJrQNweN
0
18
49
@imedverse
Top Biomedical Science
2 days
This study compared ovaries between species using three-dimensional imaging, single-cell transcriptomics, and functional studies.
@SciencNews
Science News
2 days
Comparative analysis of human and mouse ovaries across age
0
1
1
@imedverse
Top Biomedical Science
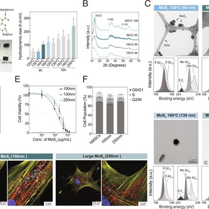
2 days
"Here, we use molybdenum disulfide (MoS2) nanoflowers to boost mitochondrial production, turning donor cells into mitochondrial biofactories." https://t.co/bu4O4FMIBv
Tweet card summary image
pnas.org
Intercellular mitochondrial transfer, the spontaneous exchange of mitochondria between cells, is a recently described phenomenon crucial for cellul...
@NutrioSci
Nutrition Science
2 days
The quest to slow aging leads scientists into the powerhouse of cells https://t.co/u3rsPYsKcL
0
0
3
@SciencNews
Science News
3 days
Mobile app use reduces grades, increases stress, and lowers class attendance, job applications, and wages coming out of school. It also impacts the academic performance of roommates. https://t.co/E9D2yhjNzs
0
5
9
@sam_feldman_
Sam Feldman
4 months
I wanted a simple way to remember birthdays, so I built it.
1
2
73
@imedverse
Top Biomedical Science
3 days
“With heart health, brain health, kidney health…overall we have really great evidence that lower blood pressure is better,” said guideline coauthor Sadiya S. Khan, MD, MSc. “Start blood pressure treatment earlier and get to lower targets.”
@NutrioSci
Nutrition Science
3 days
What to Know About the New Blood Pressure Guidelines "The guideline does note that reducing alcohol intake appears to have bigger BP reduction benefits for people who drink more, regardless of whether they have hypertension." https://t.co/KGwWRAgxyb
0
2
8