Explore tweets tagged as #plexopathy
@phil_bilodeau
Phil Bilodeau, MD
4 years
When the neuromuscular attending explains why it’s a lower trunk plexopathy
5
13
112
@OBandarchi
Dr. OMID BANDARCHI
2 years
Absolutely wonderful table showing the detailed functional innervation of the lumbosacral plexus👍👏👏 https://t.co/GUaqyaWG47
1
77
212
@OBandarchi
Dr. OMID BANDARCHI
2 years
✴️Obstetric Lumbosacral Plexopathy It's due to compression of lumbosacral plexus by fetal head during 3rd trimester. It mimics femoral, obturator or common fibular neuropathies or L5 radiculopathy.Pain⬇️ after delivery. https://t.co/2ik9cba6nw ✴️Lumbosacral PLEXUS vs TRUNK 👇👇
0
39
179
@meenakandasamy
Dr Meena Kandasamy மீனா கந்தசாமி
6 years
A letter written by his wife Vasantha Kumari: he is suffering from 19 different health issues like cardiac problem, stones in Kidneys, left shoulder brachial plexopathy, severe back-ache due to abnormally curved spine (scoliosis), anterior horn cell disease, Fatty liver, etc
1
9
27
@ESHNRSociety
ESHNR
6 years
Familiarity with complications of RT is important including cerebral necrosis (ring enhancement) and brachial plexopathy (thickening of nerve roots) @drjengillespie #hnrad
0
3
23
This plexopathy likely not acute given the amt of muscle fat infiltration and muscle fiber loss/penia.
3
5
25
I’m curious how are y’all handle these sacral Tarlov cysts in patients that have low back, sacral pain and sometimes vague sacral plexopathy reported sx. Vast, vast majority are incidental but I also want to mention and say something intelligent. Suggestions?
14
5
28
@Brandon_Beaber
Dr. Brandon Beaber
5 years
Neurological diseases observed after COVID-19: stroke, brain hemorrhage, encephalitis, transverse myelitis, ADEM, MS, opsoclonus/myoclonus, brachial plexopathy, inflammatory demyelinating polyneuropathy, and more https://t.co/7zpbNW3nk3
0
12
33
@DrewMoghanaki
Drew Moghanaki
4 years
The largest series evaluating brachial plexopathy following SBRT has been reported. UCLA protocols are being updated immediately. #radonc https://t.co/CigCiN5C2K
2
9
51
@jennyk18_nj
Jen Kurowicki, M.D.
8 years
Here we emphasize the importance of the tuberosity repair in the setting of a plexopathy to provide intrinsic joint stability because the repaired tuberosities function as an internal splint to maintain a located joint in the setting of a potentially nonfunctioning deltoid #RSA
0
1
3
@GreenJournal
Neurology Journal
5 years
Teaching NeuroImages: Slowly progressive hypertrophic brachial plexopathy due to SEPT9 mutation https://t.co/dLNAnpN35d #NeurologyRF
0
7
23
@RyanHessMD
Ryan Hess, MD
4 years
Young RHD pt in MVC with R shoulder dislocation and large cuff avulsion. Also w/ a DENSE brachial plexopathy with no motor or sensation below the deltoid. Axillary n. is ok. Everything distal to that is out. Plexus MRI shows edema w intact plexus Haven’t seen this in a bit
1
0
4
@EurekaMag
EurekaMag
7 years
Use of a Total Shoulder Arthroplasty in a Patient with Minimally Painful Severe Glenohumeral Arthritis and a Progressive Plexopathy: A Case Report https://t.co/zLR56amgFw #eurekamag
0
3
1
@zach_london
Zach London
2 years
Erb palsy, or upper trunk brachial plexopathy, causes a “waiter’s tip” posture, in which the arm hangs limp with internal rotation at the elbow and wrist. The shoulder may be atrophied, but legend has it that in some cases, the feet are unusually big.
3
3
21
@drsuvi89
Suvinay Saxena
3 years
An exciting take on brachial plexopathy through a clinical Radiologist perspective! Followed by approach to muscle edema on MRI!! Do plug in and indulge! #FoamMed #mskrad #radiology #Radres #radiologyresidents
2
1
12
@GreenJournal
Neurology Journal
1 year
This #NeuroImage article highlights a case of acute postradiation lumbosacral plexopathy: https://t.co/K7yWRY7owf #NeuroTwitter
1
4
29
@drsthanus
Dr sthanu subramanian
2 months
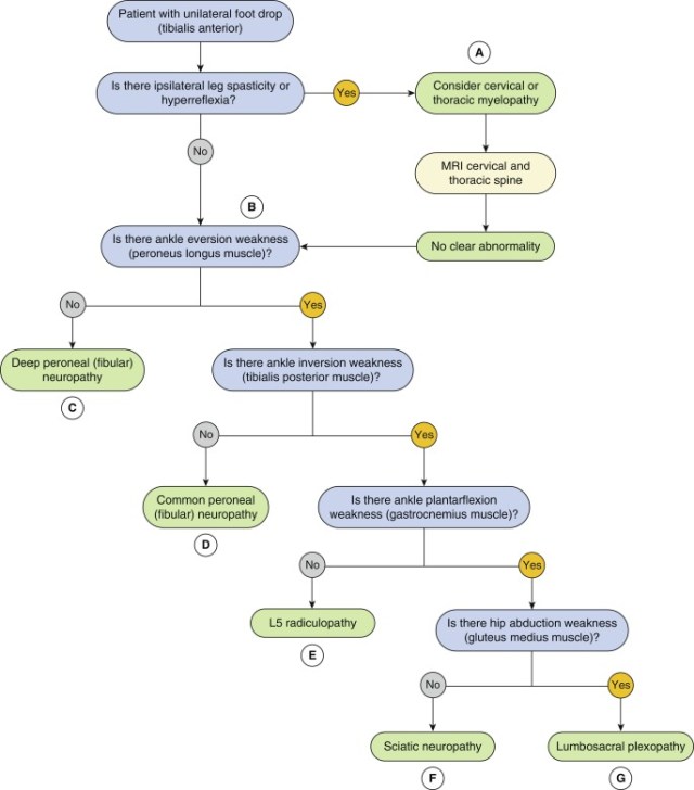
A diagnostic flowchart for a patient presenting with unilateral foot drop. The potential diagnoses include cervical or thoracic myelopathy, deep peroneal neuropathy, common peroneal neuropathy, L5 radiculopathy, sciatic neuropathy, and lumbosacral plexopathy.
2
4
21
@GreenJournal
Neurology Journal
1 year
Learn about post-median sternotomy brachial plexopathy in the latest #NeurologyRF e-Pearl: https://t.co/nnpxoIDqWD #NeuroTwitter
1
6
12
@neurochecklists
Neurochecklists
3 years
These are the 29 causes of lumbosacral plexopathy https://t.co/msePVM5fYK
0
4
1