Explore tweets tagged as #Meetlist
@alihanseli
Alihan Selimoğlu
11 months
📍 GÜN 6 - 7 GÜNDE APP STORE’A 0’DAN APP YAYINLAMA CHALLANGE YAYINA SON BİR GÜN! Uygulama adı ve iconu tamamdır. Saatlerce düşünüp. ASO’ya uygun olsun diye bulduğum isim: MeetList: Meetup Tracker Tracker kelimesini itici buluyorum ancak daha uygun bir kelime bulamadım.
1
0
4
@Hussayn_N
🧑‍🍳
3 years
@chromyy @BlocksmithLabs Wishing you guys the best, if i can get meetlist i would be happy. Thanks
0
0
1
@alihanseli
Alihan Selimoğlu
10 months
1
0
6
@92alexm
Alexandru Mihai
3 years
@GuillaumeBardet @damengchen Love to hear it 👉
1
0
2
@92alexm
Alexandru Mihai
3 years
✅ Passed €100 MRR on https://t.co/7XjqxMquvr w/ 35 active subscribers. It's growing slowly, but I'm still not doing any paid marketing, everything is from organic #buildinpublic #SaaS #stripe
3
0
8
@92alexm
Alexandru Mihai
3 years
Today I've updated the homepage and billing to upsell the yearly plan, offering 2 months OFF. Previously this was visible only on the #Stripe Checkout, but I feel like that was not the best UX. Especially since it shows $ off, instead of % or months off #buildinpublic #meetlist
0
0
5
@92alexm
Alexandru Mihai
2 years
I got stuck for months working on a feature for #meetlist I eventually found hacky way, but I'm risking getting banned from the store 🥹 I scratched everything and decided to focus on different features. Getting the ball back rolling feels so good 🫡 #buildinpublic
2
0
3
@ParisPI
The Paris Post-Intelligencer
3 years
Meetlist
0
0
0
@92alexm
Alexandru Mihai
3 years
I came up with the idea when I A/B tested the prices for #MeetList and I had to do a lot of manual work in order to get the data I was looking for. Many builders (e.g. @levelsio or @marckohlbrugge) are A/B testing their prices before deciding on one. https://t.co/FMkb9lyyUo
@92alexm
Alexandru Mihai
3 years
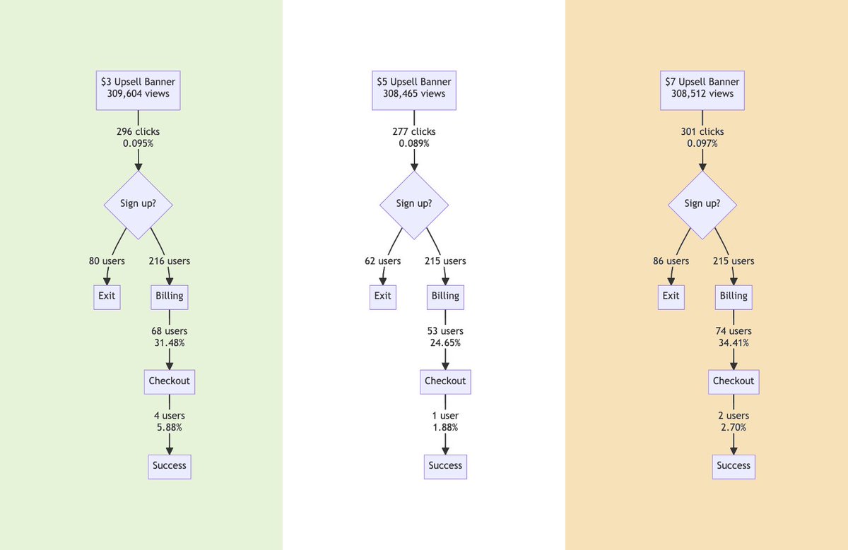
Looked at the last 30 days of data for my pricing A/B of https://t.co/Gp5iEsmIsO Plans: €3, €5 or €7 TL;DR: Amazing to see that €7 performs better than €5 Details below 👇 #buildinpublic
0
0
2
@92alexm
Alexandru Mihai
2 years
How to get true fans 👇 Got suck while working on a new feature for https://t.co/7XjqxMquvr and decided to take action on another feature request that a user really wanted. Some hours later, it’s up and running. You can now bulk export your meetings history 🚀 #buildinpublic
1
0
1
@alihanseli
Alihan Selimoğlu
10 months
@audiencon Built in public and published in 7 days https://t.co/oIf9PiacpE
0
0
3
@alihanseli
Alihan Selimoğlu
11 months
@audiencon From idea to publish in just 7 days https://t.co/oIf9PiacpE
0
0
4
@92alexm
Alexandru Mihai
3 years
Today, https://t.co/7XjqxMr2kZ reached #breakeven. Here are some stats: 👀 1.15M upsell views (last 30 days) 🎯 1118 clicks (last 30 days) 👋 1315 signups 💰 €53.86 MRR #buildinpublic #meetlist #stripe
2
0
5
@92alexm
Alexandru Mihai
3 years
Looked at the last 30 days of data for my pricing A/B of https://t.co/Gp5iEsmIsO Plans: €3, €5 or €7 TL;DR: Amazing to see that €7 performs better than €5 Details below 👇 #buildinpublic
1
0
3
@92alexm
Alexandru Mihai
2 years
Last week I sold an AD slot on #meetlist for a 2-week campaign, but after 2 days, the client wanted a refund due to low results. What would you do? 1️⃣ Refund in full 2️⃣ Partial refund 3️⃣ No refund #buildinpublic #startuplife #entrepreneurship
2
0
2
@alihanseli
Alihan Selimoğlu
10 months
@matt_npl Marketing for my fresh app. https://t.co/7NZG37HHph
0
0
0
@92alexm
Alexandru Mihai
3 years
1 year ago, before launching https://t.co/7XjqxMquvr I created a survey among my browser extension users of #GMAL. I asked questions about the service itself, what can be improved, and most importantly how much they would be willing to pay for it. #buildinpublic 👇1/4
1
0
3
@92alexm
Alexandru Mihai
3 years
@TheJackForge 👋 I’m working on
0
0
0