Explore tweets tagged as #CIP2A
@CRINA_UofA
CRINA
3 years
Tomorrow at noon join Dr. Daniel Durocher, for "Understanding mitotic DNA damage tolerance by CIP2A." Please contact crina@ualberta.ca for the Zoom link.
0
1
2
@CRINA_UofA
CRINA
3 years
On Wednesday, February 1, 2023, join Dr. Daniel Durocher, for "Understanding mitotic DNA damage tolerance by CIP2A." Please contact crina@ualberta.ca for your Zoom link. #CancerResearch #UAlberta
0
3
2
@NeuralCell
Neural Cell News
8 years
CIP2A Causes Tau/APP Phosphorylation, Synaptopathy, & Memory Deficits in #Alzheimersdisease @CellReports https://t.co/J3rfXYdqxj
0
1
2
@EurekaMag
EurekaMag
2 years
Autoantibody response to a novel tumor-associated antigen p90/CIP2A in breast cancer immunodiagnosis https://t.co/SAaxeGp8Oj
0
1
0
@UoR_LifeScience
UR Life and Health Sciences
7 years
The next Health Science Research Centre Seminar will be with Dr Claire Lucas on ‘The remaining questions for curing chronic myeloid leukaemia - the role of CIP2A and BCL-XL’. 1pm Friday 1 March in room 1014 #Whitelands
0
2
1
@Eomesodermin
Dillon Corvino
5 years
CIP2A is a prime synthetic-lethal target for BRCA-mutated cancers https://t.co/tVbuobHDh9 #immunobot
0
0
0
@MCR_AACR
Molecular Cancer Research
6 years
Khanna et al show that interrupting #CIP2A in #glioblastoma induces #CellSenescence and retards #TumorGrowth #inVitro and #inVivo suggesting CIP2A as an #anticancer #DrugTarget. https://t.co/SDvYDistjZ
0
1
2
@LohiOlli
Olli Lohi
3 years
Fascinating talk by Prof. Jukka @westermarcklab at @TampereUniMET #cancer tumorsuppressor #PP2A inhibitor-of-inhibitor #CIP2A
0
0
4
@BloodAdvances
Blood Advances
8 years
CIP2A- and SETBP1-mediated PP2A inhibition reveals AKT S473 phosphorylation to be a new biomarker in #AML https://t.co/FlDGWxvgcs
0
5
8
@drclairesworld
Dr Claire Lucas
6 years
Hello I am Dr Claire Lucas I am a Haematology lecturer @UoCMedSchool @uochester and I actively research biomarkers which can predict clinical outcome for patients with #CML #leukaemia #CIP2A #ThisWomanDoes #WomenInScience #InternationalWomenScienceDay
4
3
63
@AJRCMB
ATS Red Journal
7 years
Chronic Cigarette Smoke Exposure Subdues PP2A Activity by Enhancing Expression of the Oncogene CIP2A https://t.co/0vzbzr5xlU
0
0
1
@NatureCancer
Nature Cancer
4 years
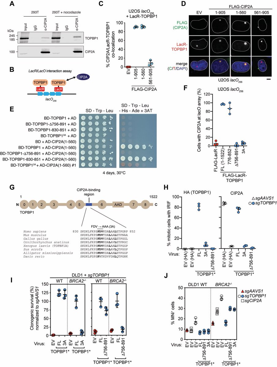
⭐️ONLINE NOW @NatureCancer: "The CIP2A–TOPBP1 axis safeguards chromosome stability and is a synthetic lethal target for #BRCA-mutated cancer", a fantastic paper by @durocher1 &Co Don't miss it! 👇👇 https://t.co/mAE9G3oTY4 https://t.co/g4D6odZAvE
0
6
36
@emboreports
EMBO Reports
8 years
Protein #phosphatase 2A inhibitor oncoprotein CIP2A is located at the cilia transition zone, promotes the disassembly of primary #cilia and inhibits glycolytic #metabolism. --> https://t.co/espzrDR3Pj
0
1
6
@embojournal
The EMBO Journal
6 years
Signaling #micropeptide CIP2A‐BP encoded by #lncRNA LINC00665 inhibits triple‐negative breast cancer progression by binding CIP2A oncogene and suppressing PI3K/AKT signaling -> Yifeng Zhou and colleagues at https://t.co/TJPOm6T9Kz
0
1
5
@PAQ_qimr
Postdoctoral association of QIMR Berghofer
5 years
Today's ECR Seminar speaker is Dr Rahul Srivastava from Signal Transduction Lab @QIMRBerghofer He will be presenting his research that investigated the expression of CIP2A as a biomarker for PP2A inhibitor therapy in the treatment of Triple Negative #BreastCancer
0
3
4
@cancerscnews
Cancer Stem Cell News
4 years
Researchers showed that SP1-induced lncRNA DPPA2 upstream binding RNA promotes #stemness and #oxaliplatin resistance of #hepatocellular carcinoma via E2F1-CIP2A feedback. 🔄 Learn more 👉 https://t.co/l2JZ57oeZi
0
0
1
@MolecularCell
Molecular Cell
3 years
CIP2A and TOPBP1: Molecular lassos that herd pulverized micronuclear chromosomes
0
5
30
@Hema_News
Hematopoiesis News
5 years
👩‍🔬 👨‍🔬 @UniTurku scientists have announced the discovery of a novel CIP2A variant, called NOCIVA, with clinical relevance in predicting tumor kinase inhibitor resistance in myeloid #leukemias. https://t.co/nLn5qM1R7J
0
0
2
@jyasuda1
Jun Yasuda
3 years
癌の染色体破砕の際に複雑な遺伝子再編成が起こるが、その背景に切断された染色体断片がCIP2AとTOPBP1によっ��凝集することで飛び散らずに片方の娘細胞に遺伝することを見出した論文2報の紹介記事。どちらも今週のNature。 https://t.co/tQO7JD8R4D
1
4
38
@e_petsalaki
Evangelia Petsalaki
5 years
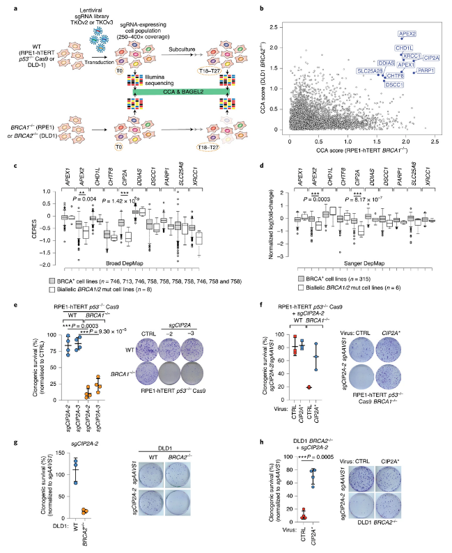
Check out this nice work from the @durocher1 lab! As a reminder we have recently published our webserver https://t.co/m3nWDBv4aw where you can explore such relationships. e.g. CIP2A (KIAA1524) is significantly more essential in BRCA1/2 mutant breast cancer cell lines.
0
7
24