Explore tweets tagged as #Adenine_Base_Editor
@davidrliu
David R. Liu
3 years
We designed an adenine base editor to correct myosin R403Q. In vivo delivery of the adenine base editor into two mouse models of R403Q using AAV9 resulted in 30-80% correction of Myh6 transcripts, which are exclusively made in cardiomyocytes. 2/8
2
1
40
@pKotsikis
Panos Kotsikis 🧬
2 years
🥂To 2024 δίνει απο την αρχή του (2 Ιανουαριου 2024) μια μεγάλη δημοσίευση στο Nature Biotechonlogy (An adenine base editor variant expands context compatibility). Η έρευνα παρουσιάζει μια νέα παραλλαγή επεξεργαστή βάσεων Αδενίνης (Adenine base editors (ABEs) ,
1
0
0
@LeoTZ03
Leo Zang @NeurIPS
1 year
Functional profiling of serine, threonine and tyrosine sites | @nchembio - "Using an adenine base editor, we designed a whole-genome library comprising 817,089 single guide RNAs to perturb 584,337 S, T and Y sites. We identified 3,467 functional substitutions affecting cell
1
3
30
@aBIOTECH5
aBIOTECH
2 years
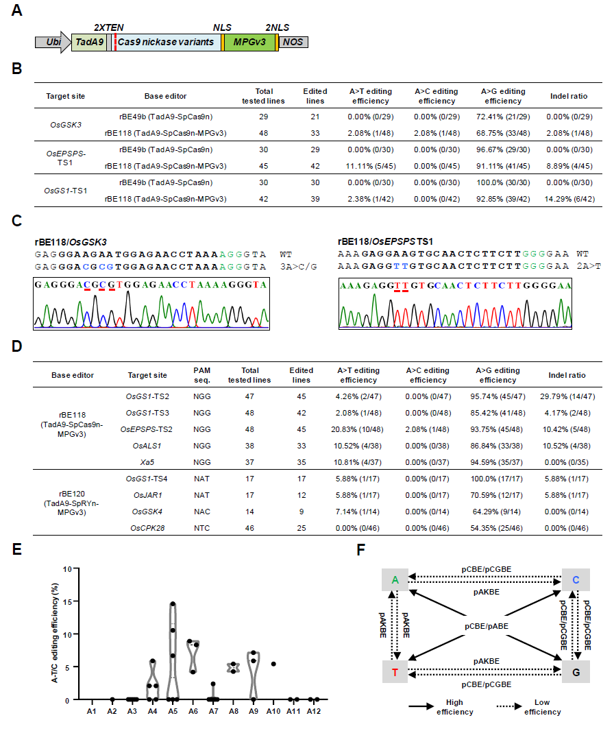
#OsMPG #AKBE, #Transactivation_module_VP64 👏We are very pleased to publish Prof. Lanqin Xia's new work----Fusion of a rice endogenous N-methylpurine DNA glycosylase to a plant adenine base transition editor ABE8e enables A-to-K base editing in rice plants https://t.co/mVy1pHuf7S
0
2
9
@nchembio
Nature Chemical Biology
1 year
A new paper from Wensheng Wei used an adenine base editor to identify functional Ser, Thr, and Tyr residues that impact cell fitness on a genome-wide scale with possible involvement in phosphorylation, structural maintenance, and cancer biology https://t.co/VulZhrtGVF
0
3
19
@carbon_dan
Danny
10 months
[0152] FIG. 4 is a graph that shows results of adenine to inosine (A-to-I) conversion percentage achieved with a base editor comprising a REPAIR editing targeting YAP1 phosphorylation site at human serine 109, which corresponds to mouse serine 97. RNA editing was evaluated as
0
0
2
@MPlantPCom
Molecular Plant & Plant Communications
2 years
Adenine base editor incorporating the N-methylpurine DNA glycosylase MPGv3 enables efficient A-to-K base editing in rice #correspondence #PlantCommunications https://t.co/mv1ywhteCy
0
1
5
@DrSamuelBHume
Samuel Hume
1 year
5B) mRNA lipid nanoparticles for cystic fibrosis (CF) The adenine base editor (ABE) was delivered to mice, with a second RNA to guide it to the mutated CFTR gene This reverted 50% of the mutations in CF lung stem cells to wildtype (from A-T to G-C) https://t.co/ETCVgqw8ZO
1
3
56
@RossWilsonLab
Ross Wilson
1 day
To determine whether Neuro-PERC supports editing of neurons in vivo, we performed convection-enhanced delivery (CED) into the mouse striatum across multiple reporter models (Ai9, & GFP reporters activated by Cas9 nuclease or adenine base editor).🐭🧠
1
0
0
@WeixinT
Weixin Tang
2 years
Today we report in @NatureBiotech "An adenine base editor variant expands context compatibility". Existing ABEs function most effectively on TA. Here we develop TadA8r, a new TadA variant that extends potent deoxyadenosine deamination to GA and AA. 1/n https://t.co/gvP0nNuRWC
5
40
214
@nosignul
N
2 years
Scientists in China reported a new small adenine base editor (sABE) with significantly reduced size compared to existing ABEs: https://t.co/hxKw6ZygX8
0
0
1
@yaireinhorn
Yair Einhorn
2 years
8/This study demonstrates the potential of successfully creating a molecular shield mechanism which can be installed in HSPCs by using an adenine base editor. The molecular shield strategy could enable physicians to combine #Chemotherapy & replacement of the hematopoietic system
2
1
5
@cremieuxrecueil
Crémieux
7 months
They were able to get this done with an adenine base editor consisting of an enzyme (Cas9n) and a guide RNA that work together to change a single messed up A-T base pair into a more appropriate G-C base pair. This is a lot more precise than CRISPR-Cas9 editing.
2
4
83
@yaireinhorn
Yair Einhorn
3 years
7/#BaseEditing efficiency was similar at the #Stargardt target base & the adjacent silent base & @BeamTx split-intein adenine base editor AAV vector led to editing at the A8 base of 5-15% in retinal organoids & 10-20% in human retinal explants, assayed at the genomic DNA level
1
3
10
@Kutub_joy
Kutub
7 months
Historical #Personalized_Gene_Editing to Treat an Inborn Error of Metabolism Disease causing DNA letter was corrected to a healthy version by #Adenine_Base_Editor (ABE) Great work @kiranmusunuru ABE was originally invented by @NicoleGaudelli @davidrliu https://t.co/FDOL9FNUuK
1
6
21
@ScienceCrisp
CRISP_SCIENCE
9 months
"Porous Silicon Nanoneedles Efficiently Deliver Adenine Base Editor to Correct a Recurrent Pathogenic COL7A1 Variant in Recessive Dystrophic Epidermolysis Bullosa" Mustfa SA [..] Chiappini C. Adv Mater 2025-03-12. https://t.co/P6FLhyfoLg CRISPR
0
0
0
@junhaobearxiong
Junhao (Bear) Xiong
6 months
We didn't just validate in silico - we also synthesized & tested proteins in the lab. We used ProteinGuide to engineer an adenine base editor for high activity: generated 2,000 variants → tested in bacteria → used experimental data to guide 2,000 new designs.
1
2
3
@wimi_biotech
WIMI Biotech
7 months
📚Base editing allows for the precise modification of genetic information, providing new avenues for treating diseases1. The adenine base editor ABE8e is currently the most efficient and widely used tool for adenine base editing. ABE8e was developed through multiple rounds of
0
0
0
@yaireinhorn
Yair Einhorn
6 months
5/A one-time A-to-G correction of the PiZ mutation with Beam’s adenine base editor has the potential to simultaneously reduce the aggregation of mutant, misfolded AAT protein that causes toxicity to the liver (Z-AAT), generate therapeutic levels of corrected protein (M-AAT) & to
1
1
6
@transpread
TranSpread
1 year
Researchers from the Chinese Academy of Agricultural Sciences, alongside partners, recently published findings in Horticulture Research,on their new adenine-to-tyrosine (A-to-K) base editor (AKBE) system for plants. #A-to-K base editing Details: https://t.co/iFSb3HS32v
0
0
0