Jefferson Proaño, MD Profile
Jefferson Proaño, MD

@eljefe_md

Followers
547
Following
259
Media
11
Statuses
252

PGY-3 @UTMBSurgery /postdoc @MGHSurgery / MD @FacMedicinaUNAM 🇲🇽 / aspiring surgeon scientist interested in surgical outcomes/ My opinions are mine

Boston, MA
Joined March 2020
Don't wanna be here? Send us removal request.
@Bioeng_MDPI
Bioengineering MDPI
2 months
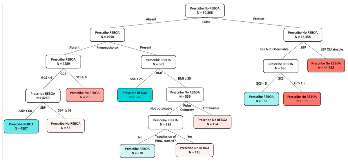
🔬Excited to share the publication "Can Artificial Intelligence Improve the Appropriate Use and Decrease the Misuse of REBOA?" @yuma_or @mboke24 @eljefe_md @AnthonyGebran @dbertsim Access the full article 👉 https://t.co/JKdjuSICPN #REBOA #blunt_trauma #artificial_intelligence
0
2
3
@eljefe_md
Jefferson Proaño, MD
4 months
Had an amazing time learning from the mastermind behind current massive transfusion protocols. Thank you Dr. John Holcomb for your amazing grand rounds!!! @UTMBSurgery @UABSurgery
2
1
47
@eljefe_md
Jefferson Proaño, MD
5 months
My coresident rocking the research world as always! Congrats @isabellaxfaria
@isabellaxfaria
Isabella Faria, MD
5 months
Had an amazing time at the Texas Transplantation Society Meeting presenting our work at @UTMBSurgery with @BIDMCTransplant ✅ 2 general sessions ✅ 1 oral presentation 🏆 Awarded best poster chosen by the audience ✅ Unmeasurable networking Thanks to my mentors and organizers!
1
0
9
@eljefe_md
Jefferson Proaño, MD
5 months
A true superstar!!! So happy for my chief!! Another great surgeon brought to you by @UTMBSurgery
@DeptSurgeryCS
Department of Surgery at Cedars-Sinai
5 months
We are thrilled to welcome our Surgical Oncology Fellow match Dr. Samuel Cass from @utmbhealth! 🎉 @AGangiMD @CFerroneM #MatchDay #SurgicalOncology #Fellowship
0
0
18
@eljefe_md
Jefferson Proaño, MD
9 months
Congratulations Dr. Hwabejire. A fantastic and supportive mentor, and a great example for IMGs chasing the dream of surgical training. Well deserved!
@MGHSurgery
Mass General Surgery
9 months
Dr. John O. Hwabejire has been appointed Associate Professor of Surgery at Harvard Medical School. Dr. Hwabejire is in the Division of Trauma, Emergency Surgery, and Surgical Critical Care and works under the direction of Dr. George Velmahos. Congratulations!
0
0
4
@eljefe_md
Jefferson Proaño, MD
9 months
Nothing like nice food, good drinks and great company in the amazing Mexico City. @servinrojasmd
@servinrojasmd
Max Servin-Rojas
9 months
Happy to be back home and meet with friends @eljefe_md
1
0
11
@eljefe_md
Jefferson Proaño, MD
10 months
When your program director does this you know you’re in the right place. It’s in the small details. 🥹
3
0
145
@eljefe_md
Jefferson Proaño, MD
1 year
All the best to the new surgery interns starting out! Especially the IMGs starting residency in the US. There will be a long adaptation phase, (language, pace, EMR, etc) it will be very hard, but you got this! You’ve come this far, just keep pushing forward!
0
3
31
@eljefe_md
Jefferson Proaño, MD
1 year
Thank you for carrying the torch for this project @ICNzenwa ! One more great contribution to geriatric EGS from @MGHSurgery, highlighting where the care gaps are for this already vulnerable patient population!
@SWexner
Steven D Wexner MD, PhD
1 year
Emergency general surgery in older adult patients: Factors associated with fragmented care https://t.co/tqURHOLZR3 Excellent @SurgJournal contribution by @MGHSurgery @TraumaMGH @ICNzenwa @eljefe_md @hayfarani @harvardmed
0
3
7
@eljefe_md
Jefferson Proaño, MD
2 years
Likely unpopular opinion, but medstudents in the US should spend at least 2 weeks shadowing nurses to learn their tasks. There are people and logistics behind every order.
0
0
9
@eljefe_md
Jefferson Proaño, MD
2 years
A similar problem occurs with IMGs seeking advanced medical training. God forbid one has a family emergency in one’s home country.
@mayank_mchugh
Mayank Chugh (he/him)
2 years
📢'The World Is Your Oyster' is for those who are born in global north countries--don't experience visa bureaucracy & emotional burden that non-white global south scholars do. Citizenship is a privilege that we need to recognize in the academe. 1/n https://t.co/0PyvvH7fGM
0
1
12
@motazqadan
Motaz Qadan, MD, PhD
2 years
For IMG dreamers out there looking to be inspired, the 3 leaders of the historic xenotransplanted kidney press release below are all IMGs. Never give up on your dreams no matter how far they may seem. Impossible is nothing
6
99
354
@eljefe_md
Jefferson Proaño, MD
2 years
A fantastic friend and mentor. Congratulations to @frdv_md !! Keep flying high!!
@MGHSurgery
Mass General Surgery
2 years
Congratulations to our newly graduated cardiac residents Adam Paine, MD, and Fernando Ramirez Del Val, MD.
0
1
7
@UTMBSurgery
UTMBSurgery
2 years
The UTMB Surgery Residency program team is getting in the holiday spirit! ❄️☃️
0
5
28
@eljefe_md
Jefferson Proaño, MD
2 years
Having a very tough night as an intern with 34 consults (including 28 traumas) you realize the importance of a great team. From your superstar uppers and attendings, to ER nurses and techs coming together. That is the soul that drives healthcare.
2
1
50
@eljefe_md
Jefferson Proaño, MD
2 years
Every single one of the people in this photo are superstars. Hardworking, dedicated, and exceptional people. That seems to be the typical case when a program recruits an IMG.
@Savo_MD
Savo BouZeinEddine, MD
2 years
Meet @MGHSurgery #ACSService, the internationals edition, embracing accents of 3 countries... A shout out to the stellar #PGY1s @ReneFloresCarde and @argandykov, for their superb dedication & hard work...You set the bar high and encourage programs to match more #IMGs
0
3
22
@eljefe_md
Jefferson Proaño, MD
2 years
Amo mucho a Clau, mi fiancé . @ClauJa95 Το
1
1
8
@eljefe_md
Jefferson Proaño, MD
2 years
Congratulations!! @rubio_atziri is definitely a fantastic academic surgeon in the making
@ErikaRangelMD
Erika Rangel
2 years
⁦Brilliant work by ⁦@rubio_atziri⁩ presenting the impact of age on ostomy creation. Excited to see what this star does next on the #surgerymatch #acscc23@ChristyCauley
1
0
5
@eljefe_md
Jefferson Proaño, MD
2 years
#FORTE is truly a game changing research effort that is not easy to maintain. It was amazing to be part of such a fantastic team and contribute a little to this great endeavor that benefits trauma patients everywhere. Congratulations!!
@sabailkhani
Saba Ilkhani, MD, MPH, MBA
2 years
In 2015, #FORTE began, and by 2023, we've enrolled thousands survivors from @bwhgisurgery @MGHSurgery @The_BMC, and uncovered profound insights into long-term outcomes. 📉📊 Here's a part of our unstoppable crew, with incredible @AdilHaiderMD,at the @AmCollSurgeons #ACSCC23
1
0
9
@NijmehAlsaadi
Nijmeh Alsaadi, MD
2 years
Dr. @pferrada1 “when you hire an IMG, you hire someone who is brave, resilient, and flexible. You hire excellent clinicians who are willing to move to another country to follow their dreams and they won’t give up until they do.” #ACS2023 @AmCollSurgeons #IMGS #nonUSIMGs #FMGs
3
52
189