Mohamed Donia Profile
Mohamed Donia

@donia_lab

Followers
794
Following
10
Media
1
Statuses
57

Assistant Professor of Molecular Biology at Princeton University, studying the role of small molecules in complex microbiomes.

New Jersey, USA
Joined August 2016
Don't wanna be here? Send us removal request.
@DevlinLab
Devlin Lab
7 years
Our first pre-print! Check it out:
@biorxivpreprint
bioRxiv
7 years
Development of a Covalent Inhibitor of Gut Bacterial Bile Salt Hydrolases https://t.co/gqQZJVQdBp #bioRxiv
1
7
13
@donia_lab
Mohamed Donia
7 years
A great tool from the awesome @NadineZiemert ‘s lab.
0
1
11
@tjsharpton
Thomas Sharpton
7 years
Please RT: I'm looking for an awesome postdoc to come and help us define how exposure to environmental pollutants disrupts the gut microbiome's contribution to behavioral development. Learn more at https://t.co/jIW6fkeo8T or contact me with questions.
5
113
84
@donia_lab
Mohamed Donia
7 years
Thanks, everyone. It is by the support of this extremely kind community that we survive day to day. There are so many people who helped us here, from ones who helped us get samples when we couldn’t travel, to others who allowed us to use their enabling equipment. 1 M thanks.
0
1
4
@donia_lab
Mohamed Donia
7 years
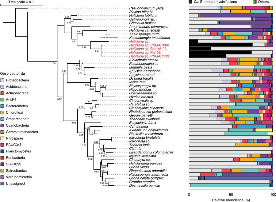
If you are interested in learning more about our recent study in marine sponges, please check out this piece by Dai Tianero, the amazing post doc who led this work: Cellular reservoirs of defensive symbionts in sponges https://t.co/yMczic6ry2 #behindthepaper
0
3
9
@donia_lab
Mohamed Donia
7 years
Sponges, the oldest living animals, dedicate one of the few types of specialized cells they harbor towards housing intracellular symbionts for the production of complex defense chemicals, which is pretty much all these symbionts do.
@NatureMicrobiol
Nature Microbiology
7 years
Tianero et al.: Marine sponges retain symbionts that produce the defense chemical renieramycin in specialized reservoirs (chemobacteriocytes): https://t.co/Qggf3VzAyc
9
28
97
@donia_lab
Mohamed Donia
7 years
I am asking this genuinely. What is the best use of Twitter for the scientific community: 1. learn about other work in your field, 2. publicize your own work, travel, paper, or grant, 3. voice your opinion about scientific or other issues, 4. share usually untold experiences?
3
1
5
@donia_lab
Mohamed Donia
7 years
Very grateful to have worked with an amazing team of scientists on this project throughout the last 3.5 years: 6 people from 6 countries! I am also very thankful to the continuous support of remarkable colleagues at @Princeton & mentors throughout the journey of a #YoungPI 6/6
1
0
7
@donia_lab
Mohamed Donia
7 years
We hope that our systematic screen will be a resource for the @US_FDA, a starting point for many follow-up investigations, and a motivation for including microbiome studies in future drug development. 5/6
1
0
4
@donia_lab
Mohamed Donia
7 years
As a Pharmacist and Medicinal Chemist by training, this is a stunning result, given that microbiome effects are almost completely overlooked in the typical drug development pipeline (despite more than 50 years of studies suggesting microbiome importance in drug metabolism). 4/6
1
0
2
@donia_lab
Mohamed Donia
7 years
Using personalized, optimized, and well characterized microbial communities, an analytical chemistry platform, a drug library screen, and microbiome-dependent pharmacokinetics, we show that at least 13% of the drugs we administer orally can be transformed by the microbiome! 3/6
1
0
3
@donia_lab
Mohamed Donia
7 years
Ever wondered how hundreds of orally administered medications can interact with our gut microbiome? or how many drugs can the gut microbiome of a single human biochemically transform? We have developed a simple screen to answer these questions "MDM-Screen". 2/6
1
0
2
@donia_lab
Mohamed Donia
7 years
Here we go world, our first @donia_lab preprint and manuscript to hit the web: @biorxivpreprint @biorxiv_micrbio "Systematic mapping of drug metabolism by the human gut microbiome" https://t.co/nAY7Y6KxIl -- more details in this thread 1/6
5
29
62
@KR_Foundation
Kenneth Rainin Foundation
8 years
New #RaininIBD website helps researchers connect & collaborate. Together, we can solve #InflammatoryBowelDisease. https://t.co/X0uXGrsH4w
0
3
1
@Princeton
Princeton University
8 years
Professor Michael Levine is one of 65 outstanding life scientists elected to @EMBOcomm: https://t.co/cy68vSNiKr
0
2
11
@EustaquioLab
Eustaquio Lab
9 years
A must read for natural products researchers
1
6
2
@donia_lab
Mohamed Donia
9 years
Our -80 yesterday! love how creative my students and post docs are, especially the last sentence! #LateInTheLab
0
0
4
@donia_lab
Mohamed Donia
9 years
This is the time for the private sector to step in and save our young brilliant scientists from totally giving up!
@NaturePortfolio
Nature Portfolio
9 years
US science faces a political storm, and early-career researchers should prepare for a bumpy road in the Trump era https://t.co/TaXVomUeDy
0
2
0
@donia_lab
Mohamed Donia
9 years
Congrats to All! Natural Product labs depend on your great work.
@marnixmedema
Marnix Medema
9 years
I see that at the same day as antiSMASH4 ( https://t.co/hcGXoSnmDx), PRISM3 is also online ( https://t.co/YMAF1vpVPl). Congrats, @nmagarvey1 !
0
1
2