Prof. Wasim Hanif
@docwas
Followers
5K
Following
8K
Media
830
Statuses
9K
Professor of Diabetes at University Hospital Birmingham by trade, Indian by birth, British by work, Cricketer by choice and Human by Right.....
Birmingham UK
Joined August 2009
Congratulations to all the fellows…well done
The Trust celebrated with its latest cohort of international trainees as they marked their graduation with a certificate ceremony. Congratulations to all the Fellows! 👏 @UmeshSalanke
@uhbtrust
0
1
5
Register free for SAHF & DaR 9th Annual Ramadan Conference, taking place in London on 9 January, 2026. A key opportunity to explore the wider health considerations of fasting during Ramadan. Register free: https://t.co/KsvbIsPiBQ
@kamleshkhunti @docwas @AliRacaniere
0
6
4
VECTOR, our Cardano-based L2, is live! Project onboarding has begun. Instant finality. 4x throughput vs Cardano mainnet. Native cross-chain liquidity access. Verified by the original architects of Cardano.
15
27
91
Long-acting GIPR agonist LY3537021 scientific insights into the working of GIP and the success of Tirzepatide
0
1
4
Prediabetes remission and cardiovascular morbidity and mortality: post-hoc analyses from the Diabetes Prevention Program Outcome study and the DaQing Diabetes Prevention Outcome study -
thelancet.com
Reaching prediatbetes remission is linked to a decades-long benefit, halving the risk of cardiovascular death or hospitalisation for heart failure in diverse populations. Targeting remission might...
0
0
4
Translating New Obesity Definitions Into Clinical Practice
jamanetwork.com
This Viewpoint summarizes 5 key questions about obesity management addressed in the American Association of Clinical Endocrinology consensus statement and discusses the remaining challenges for...
0
0
2
Lilly's triple agonist, retatrutide, delivered weight loss of up to an average of 71.2 lbs along with substantial relief from osteoarthritis pain in first successful Phase 3 trial
investor.lilly.com
The Investor Relations website contains information about Eli Lilly and Company's business for stockholders, potential investors, and financial analysts.
0
0
1
Retatrutide TRIUMPH-4: 29% weight loss at 12mg. Impressive. ⚠️But here’s what needs discussing: 20.9% experienced dysesthesia (abnormal skin sensations) at that dose vs 0.7% placebo. Before everyone panics: - Generally mild - Rarely led to discontinuation - Overall dropout
3
30
67
Session Spotlight: Diabetes comorbidities/complications & Ramadan. Join us at our 9th Ramadan Conference in Jan! Dr. Sarah Ali will dive into understanding the key comorbidities and complications. Register free: https://t.co/KsvbIsPQro
@kamleshkhunti @docwas @AliRacaniere
0
4
10
ADA standards of care 2026. Metformin no longer first line in most people with type 2 DM
11
138
554
What to Know About the New Blood Pressure Guidelines
jamanetwork.com
This Medical News article discusses updated blood pressure recommendations from the American Heart Association and the American College of Cardiology.
0
0
3
Risk for Cancer With Glucagon-Like Peptide-1 Receptor Agonists and Dual Agonists: A Systematic Review and Meta-analysis: No increased or decreased risk
acpjournals.org
Background: Glucagon-like peptide-1 receptor agonists (GLP-1RAs) are used for type 2 diabetes mellitus (T2DM) and overweight or obesity, but their association with cancer is unclear. Purpose: To...
0
0
2
Blood cancer therapy reverses incurable leukaemia in some patients -
bbc.co.uk
Seven out of 11 patients with incurable cancer who had the treatment appear to be cancer-free.
0
0
2
Exercise attenuates the hallmarks of aging: Novel perspectives -
0
0
0
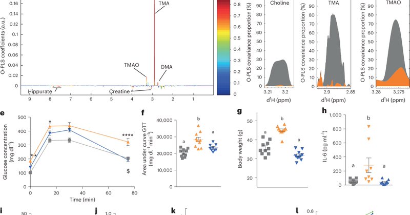
Inhibition of IRAK4 by microbial trimethylamine blunts metabolic inflammation and ameliorates glycemic control
nature.com
Nature Metabolism - The microbial metabolite trimethylamine (TMA), the precursor of TMAO, which is associated with adverse cardiometabolic outcomes, is shown to have beneficial metabolic and...
0
0
0
Understanding the Increasing Prevalence of Obesity in Patients With Type 1 Diabetes: Strategies for Improving Clinical Care -
onlinelibrary.wiley.com
The presence of excess weight is no longer a distinguishing feature between patients with type 1 diabetes (T1D) and those with type 2 diabetes (T2D). Obesity treatment in patients with T2D improves...
0
0
0
Volume 49 Issue Supplement_1 | Diabetes Care | American Diabetes Association
0
0
0
Hypothalamic obesity: from basic mechanisms to clinical perspectives -
thelancet.com
Despite the diverse nature of obesity, there is compelling genetic, clinical, and experimental evidence that endorses the important contribution of brain circuits to this condition. The hypothalamus...
0
0
1
Early Alert: Glucose Monitor Sensor Issue from Abbott Diabetes Care | FDA
fda.gov
Certain Abbott Diabetes Care Continuous Glucose Monitor sensors may provide incorrect low glucose readings
0
1
0
An excellent opportunity for CME with free registration. Please spread it in your networks @m_alikaramat @SamaraAfzal @AliRacaniere @KamranAbbasi @DiabetesUK @drpratikc @amibanerjee1 @aaishasaqib @rcgp @RCPhysicians @youngdiabendo @UHBDiabetes @parthaskar @AmarPut @AmeliaCookDSN
Registration is open for SAHF & DaR 9th Annual Ramadan Conference, taking place in London on 9 January, 2026. A key opportunity to explore the wider health considerations of fasting during Ramadan. Click link to register free: https://t.co/KsvbIsPQro
@kamleshkhunti @docwas
0
3
2