deeksha_deep Profile Banner
Deeksha Deep Profile
Deeksha Deep

@deeksha_deep

Followers
136
Following
170
Media
0
Statuses
36

MD-PhD Candidate @TriIMDPhD | Biomedical Engineering ‘16 @Yale | Interested in immunology and microscopy 🔬| Louisiana ✈️ NYC | She/her

Manhattan, NY
Joined July 2020
Don't wanna be here? Send us removal request.
@deeksha_deep
Deeksha Deep
1 year
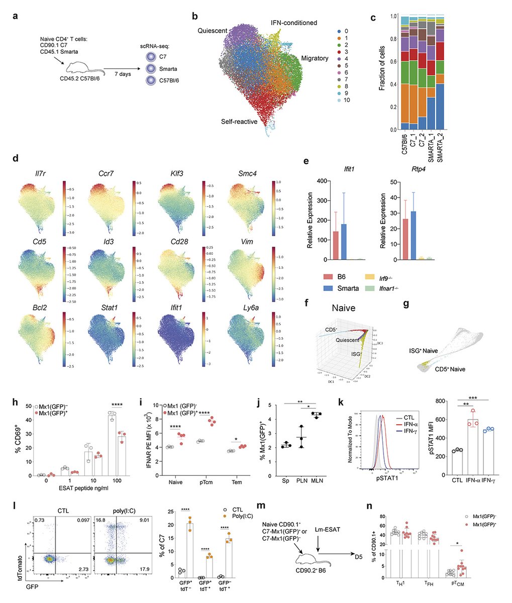
Delighted to share my PhD work on CD4+ T cell differentiation and naïve CD4+ T cell heterogeneity out in @JExpMed. Immense gratitude to Sasha and @dana_peer for their guidance and dedication. Special thanks to Herman and @themis_brown for being the greatest co-authors!
@JExpMed
Journal of Experimental Medicine
1 year
.@deeksha_deep, Gudjonson, Rudensky et al. @MSKCancerCenter identified two distinct differentiation paths for effector and precursor central memory T cells arising from heterogeneous naïve CD4+ T cells. https://t.co/5dTWurMEa8 #LymphocyteBiology #Autoimmunity
2
8
48
@deeksha_deep
Deeksha Deep
1 year
Many thanks to lab members and colleagues who helped do this work and also grateful to the Virginia Pascual lab and @duane_wesemann lab for their generosity and collaboration.
0
0
1
@thepenkpanther
Alejandra Mendoza
3 years
Rich Locksley stealing the Rudensky lab @WCM_IMP Retreat.
1
5
27
@themis_brown
Chrysothemis Brown
3 years
Very happy to share our study describing a new lineage of RORgt+ antigen presenting cells – Thetis cells – that instruct Treg differentiation and tolerance to gut microbes during early life! https://t.co/7qQPJJJbjC Brilliant teamwork led by @BlossomAkagbosu and @ZTayyebi 🧵 1/
25
68
377
@GitlinLab_MSK
Gitlin Lab MSK
4 years
Hi everyone- Please help me RT & spread the word: looking for a research technician to join me to get the lab started @MSKCancerCenter! Will be helping develop new technologies to address long-standing questions about inflammation in vivo. DM me or email! Thanks!!!
5
72
92
@deeksha_deep
Deeksha Deep
4 years
Congratulations! Check out @HarikeshWong ‘s new lab at @MITBiology next year if you like microscopy and/or immunology
@HarikeshWong
Harikesh Wong
4 years
Excited to share a major component of my post-doctoral work finally out today in @CellCellPress
0
0
6
@deeksha_deep
Deeksha Deep
5 years
Check out this new paper from the Rudensky lab looking at epigenetic regulation of Foxp3 expression during thymic Treg cell differentiation. First authored by a fantastic colleague and mentor @dinkystas congratulations!
@dinkystas
Stas Dikiy
5 years
This is a thing that exists in the world now: https://t.co/0dS2dJ6e6N
0
0
4
@deeksha_deep
Deeksha Deep
5 years
Congratulations @Treg_inaBP well deserved!
@MSKCancerCenter
Memorial Sloan Kettering Cancer Center
5 years
RT and join us as we congratulate Sloan Kettering Institute researchers @Treg_inaBP and Mijin Kim, PhD, this year's Marie-Josée Kravis Women in Science Endeavor (Kravis WiSE) fellowship grant recipients! (1/2) https://t.co/0ZUzNWoL4u
0
0
1
@deeksha_deep
Deeksha Deep
5 years
Getting my exercise in with @jlrosenfeld @StefanTorborg and others when real MLB announcer @BoogSciambi caught a couple of great hits! (Sound on)
@GoGala__Games
Jon Sciambi
5 years
Walking in Central Park, getting warmed up for @Cubs season on @WatchMarquee
1
0
3
@NIAIDNews
NIAID News
5 years
NEWS: @NIAIDNews researchers have developed a new #OpenSource method for highly #multiplex tissue imaging, called IBEX, that can be integrated into most current lab workflows. Read more in @PNASNews: https://t.co/YBuqq7eSzL
3
18
30
@deeksha_deep
Deeksha Deep
5 years
Fleetwood Macrophage 😂 this is gold
@jakob_moltke
Jakob von Moltke
5 years
We asked students to come up with an immunology-themed band name for a bonus point on their final exam. The results were consistently fantastic, but this goes above and beyond.
0
0
2
@deeksha_deep
Deeksha Deep
5 years
Would definitely go
0
0
0
@deeksha_deep
Deeksha Deep
5 years
Thank you! @NIAIDFunding
2
0
7
@deeksha_deep
Deeksha Deep
5 years
Excellent thread to explain a misleading headline.
@VirusesImmunity
Prof. Akiko Iwasaki
5 years
Here is a thread to explain the findings of this study, that used computational tools to predict T cell reactive sequences in #SARSCOV2 subunit vaccines. The bottom line: there is no cause for alarm. Here is why (1/n)
0
0
1
@deeksha_deep
Deeksha Deep
5 years
Science is something working the first 99 times and then deciding not to work on the 100th
0
0
2
@JExpMed
Journal of Experimental Medicine
5 years
Saskia Hemmers, Michail Schizas & Alexadnder Rudensky @sloan_kettering uncover a novel ST2-dependent role for T reg cells in limiting the size of IL-17A–producing γδT cells in the CNS in a mouse model of #neuroinflammation https://t.co/ugCnli5B4e #Autoimmunity
0
11
30
@deeksha_deep
Deeksha Deep
5 years
Agreed. It’s honestly so scary that my mom is teaching in an old university building with poor ventilation often without windows in each classroom 😬 To top it off, she routinely teaches her in-person classes in an online format as well, so the content is all ready ...
0
0
1
@yfortiss
Yaihara Fortis Santiago
5 years
Women account for < than a 1/3 (29%) of senior roles globally. In science this number is probably less. Let's change that! Apply for the 2021 @92YWomeninPower fellowship 🙋🏻‍♀️ fellow this year, and I’m lucky to be part of amazing network of trailblazers. https://t.co/p2t3cbr7Eq
92ny.org
The Women inPower Fellowship is a yearlong, cross-sector program designed to equip women-identifying professionals with the tools, mentorship, and peer network they need to rise to the highest levels...
0
5
7
@deeksha_deep
Deeksha Deep
5 years
Interesting thread on varied and international approaches to science! I’m sure approaches to (biological) research vary based on funding opportunities and also by institution in the U.S. I wonder if approaches differ in the same way in other disciplines of science
@TanentzapfLab
Tanentzapf Lab
5 years
1. I trained in North America & the UK & was very fortunate to experience 2 completely different styles of doing science. I wanted to discuss briefly why, as a scientist, it's useful, though challenging, to experience ways of doing science that are very different from each other
0
0
1
@globalimmuno
Global Immunotalks
5 years
We are super excited to remind you that this Wednesday 8/12 begins the second cycle of #globalimmuno talks-poster below. Block your calendars and please RT so more scientists across the world can benefit🙏 Meanwhile catch up with previous talks in YouTube https://t.co/vgLR4d003X
1
85
116