camelia_mfa Profile Banner
camelia Profile
camelia

@camelia_mfa

Followers
789
Following
25K
Media
600
Statuses
4K

Founder of Music For All — the world’s first music blog that believes in you 🫠 Nashville Events Calendar for The Pamphleteer | @realpamphleteer SAHM 💕👶

Bon Aqua, TN
Joined October 2021
Don't wanna be here? Send us removal request.
@vrgldh
Virgil Davis Hunt
9 hours
The ice storm delayed the launch of our new council tracking tool, but she's ready for action today. Check it out at https://t.co/tS6HA5L8dK.
councilwatch.pamphleteer.co
Track Nashville Metro Council campaign finance, voting records, and legislative activity.
@realpamphleteer
The Pamphleteer, Nashville ✰ ✰ ✰
9 hours
Who's funding your council member? We built a tool so you can find out. After poring through reams of financial disclosures, we categorized every donation on its locality and gave CMs a score based on how local their fundraising efforts were. Let's take a look. 🧵
4
10
55
@camelia_mfa
camelia
1 day
uh not to be a bitch this is an absolutely abhorrent name for an event ??? I cannot imagine anyone over the age of like 12 not finding this incredibly distasteful, even if they are pro choice. also you spelled the venue wrong on the graphic
0
0
6
@camelia_mfa
camelia
5 days
Civil war except everyone is really stupid and annoying
1
0
5
@camelia_mfa
camelia
6 days
Things that are real look fake and things that are fake look real
0
0
7
@gnocchiwizard
Slothrop
7 days
you have to repeat the week's catechisms to play a house show in a basement that doesn't even pay, and it's been like that for well over a decade. "the arts" doesn't exist, it's all just activism.
@walterkirn
Walter Kirn
8 days
Oh my you actually have to repeat the week's catechisms in order to accept a pop music award in our culture. It's so reflexively subservient it's stunning.
11
84
982
@ByzantineBarbie
Byzantine Barbie
13 days
Instagram is bad for my “mental health” because for the last six years it’s just been me watching all my friends list different reasons why they are morally obligated to literally kill me as soon as they get the chance.
40
248
5K
@amandafortini
Amanda Fortini
16 days
I feel like if you wanted to give a little B12 shot to the economy you could just tell everybody a monstrous snowstorm is coming and watch while they buy shit.
17
10
203
@camelia_mfa
camelia
16 days
They should make alternative offerings for this under MAID programs
0
1
4
@camelia_mfa
camelia
16 days
one time a male co worker asked everyone how they wanted to die — his answer was being eaten by a giant squid in front of his family while they watched from the beach. I do not remember anyone else’s response, including my own, yet I think of his frequently…
@baltic_dan
Dan Baltic
17 days
When I was a child, a young man, and even today, I dreamed of perishing in a noble last stand. As far as I can tell, this is not unique to me, but it is unique to men. Women don't fantasize about this. We're made for each other, but wired differently
1
11
82
@camelia_mfa
camelia
1 month
*and by "morale" I mean feminism and by "improves" I mean everyone k*lls themself
0
0
4
@camelia_mfa
camelia
1 month
the Robyn and Peaches comeback albums will continue until morale improves
@BasilianThought
BasilianThought
1 month
Gen X women are NOT OKAY
1
0
3
@camelia_mfa
camelia
2 months
gifting Weston A Price shopping guide pamphlets for Christmas and getting banned from everyone’s house 🥰
1
0
2
@singingbirth
Bri
2 months
The mainstream media’s recent crackdown on free birth and birth keepers is not organic. Some red flags to pay attention to: - A large majority of these free birth tragedy stories are coming from Australia. Australian government is known for their particularly draconian medical
5
12
53
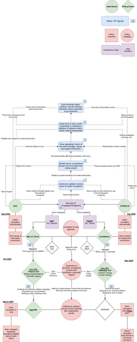
@cpudog
CPUDOG
2 months
While on lockdown with @camelia_mfa I made this diagram about the ways COVID and 9/11 overlapped. The "horrible event that they could get away with" for COVID was given the placeholder "?????". It's a terrifying thing to think about now, how many things could now take its place.
0
1
2
@jameszimmermann
slimzim
2 months
Friend of mine does a great jazz Christmas concert every year, I sit in for a few tunes on clarinet and tenor sax, did a runthrough tonight. Shows at Franklin Theater on the 17th and Rudy's Jazz Room on the 22nd, come check it out 🎄🎷
2
4
53
@camelia_mfa
camelia
2 months
???
@camelia_mfa
camelia
2 months
I can’t figure out what the lesson of Curious George is other than how to maintain a positive attitude and whimsical nature after being kidnapped
4
3
26
@camelia_mfa
camelia
2 months
0
0
8
@camelia_mfa
camelia
2 months
I can’t figure out what the lesson of Curious George is other than how to maintain a positive attitude and whimsical nature after being kidnapped
0
0
10