Benjamin Furtwängler Profile
Benjamin Furtwängler

@bfurtwa

Followers
94
Following
159
Media
7
Statuses
43

Joined October 2019
Don't wanna be here? Send us removal request.
@bfurtwa
Benjamin Furtwängler
1 year
There’s still time to register for our upcoming conference in Copenhagen! We’ll be hosting an exciting hackathon featuring topics such as scMS with the @scverse_team and ProteoBench, as well as single-cell metabolomics annotation and spatial lipidomics atlas integration.
@erwinschoof
Erwin Schoof
1 year
Only one more month until this year's iSCMS conference, hosted in Copenhagen, Denmark. Registration (and abstract submission in fact) is still open ( https://t.co/hjZ0LGQoqz), so reserve your seat(s) now! :) Preliminary program now live too, with a stellar speaker lineup. #scMS
0
8
12
@erwinschoof
Erwin Schoof
1 year
Less than 3 months until this year's iSCMS 2024 conference hosted @DTUtweet. If you're interested in studying single cells using Mass Spectrometry, this is the conference for you! Short talk / poster abstract submission deadline Sep 16th. https://t.co/fZHYrXDDk2 #TeamMassSpec
dtu.events
0
4
5
@NotValdemaras
Valdemaras Petrošius
1 year
Ever wonder how trustworthy are the numbers obtained from picogram range (single-cell) samples with your brand new shiny Orbitrap Astral? If so, check out or latest preprint where we carry out a comprehensive investigation into precisely this! https://t.co/1XGozRJxFv
1
6
14
@_sabrinarichter
Sabrina Richter
1 year
@bfurtwa @erwinschoof @Bo_Porse And lastly, big thanks to very well-developed tools like GLUE (multimodal integration) and CellRank (lineage analysis) for seamlessly handling protein-RNA-multimodal data. Special shoutout to veloVI, which laid the foundation for scProtVelo.
0
1
1
@_sabrinarichter
Sabrina Richter
1 year
So excited to finally share the results we got on this beauty of a dataset! 😍 With my favourite finding of course being our ability to detect time delay in protein expression and the implications this has in terms of trajectory inference and understanding of protein variation!
@bfurtwa
Benjamin Furtwängler
1 year
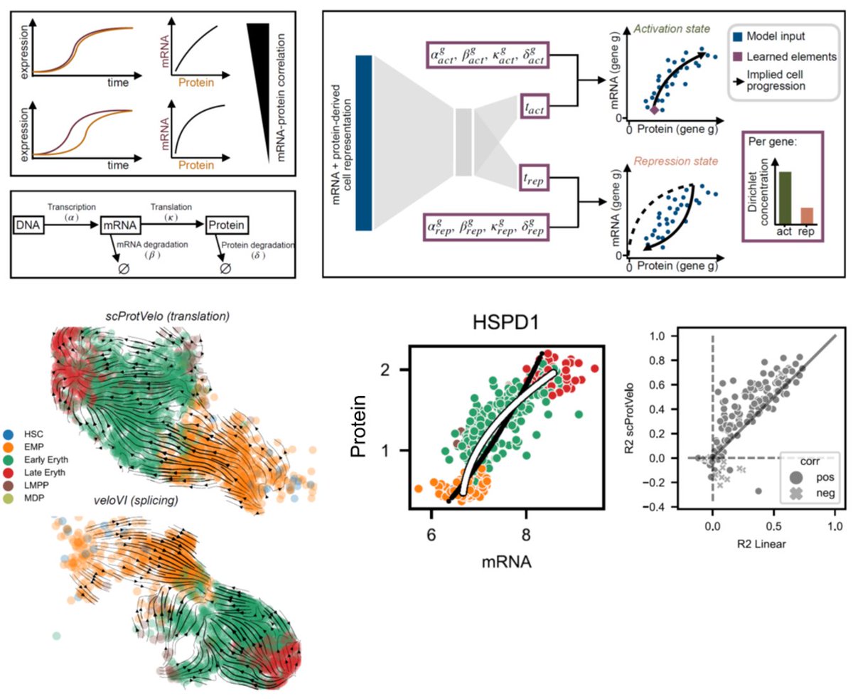
We’re excited to present this integrative analysis of single-cell proteomics and transcriptomics of the human HSPC hierarchy. Amazing teamwork with @NilUresin, @_sabrinarichter, @fabian_theis, @erwinschoof, @Bo_Porse https://t.co/H0e8IyTtX4 🧵
1
3
7
@bfurtwa
Benjamin Furtwängler
1 year
A big thanks to all the coauthors for this collaborative work!
0
0
0
@bfurtwa
Benjamin Furtwängler
1 year
Finally, @_sabrinarichter developed scProtVelo to connect mRNA with protein expression via a translation model. It provided better velocity estimation during erythroid differentiation than RNA velocity and explained protein expression through mRNA better than linear correlation.
1
0
3
@bfurtwa
Benjamin Furtwängler
1 year
To compare mRNA and protein expression during lineage specification, we used the correlation of expression to the fate probability. We found proteins with different profiles compared to mRNA, e.g. B2M covaried with its complex members on protein-, but not on mRNA-level.
1
0
2
@bfurtwa
Benjamin Furtwängler
1 year
We analyzed hematopoietic stem cell (HSC) quiescence by correlating mRNA or protein expression to pseudotime. Expression trends revealed proteins that were not that apparent on mRNA level. Testing these proteins with a CRISPR knockout confirmed their importance for HSC function.
1
0
1
@bfurtwa
Benjamin Furtwängler
1 year
The gradual transitions of cell states led us to a trajectory analysis using CellRank. We found that the joint latent space is the superior input compared to CITE-seq or scp-MS data alone, indicating that the two modalities provide complementary information.
1
2
3
@bfurtwa
Benjamin Furtwängler
1 year
Having this scp-MS dataset, we went a step further to create a single-cell multi-omics dataset containing transcriptomics and proteomics. We integrated scRNA-seq (CITE-seq) with scp-MS, which worked great in our hands and enabled cell annotation of scp-MS with scRNA-seq labels.
1
0
1
@bfurtwa
Benjamin Furtwängler
1 year
We found many biologically relevant proteins driving the separation of HSPCs, which enabled defining the cell states in that system. We also showed that many functional related proteins covary across the populations enabling us to capture a diverse range of biological processes.
1
0
1
@bfurtwa
Benjamin Furtwängler
1 year
We laid the foundation for this project by analyzing over 2,500 human HSPCs with scp-MS. Via FACS, we included a couple of well characterized surface markers. Our scp-MS data recapitulated the human HSPC hierarchy and agreed well with the surface markers.
1
0
2
@erwinschoof
Erwin Schoof
2 years
#ASMS2023 might be almost over, but the steady stream of @thermofisher Orbitrap Astral MS pre-prints is not. Please allow me to present our initial results on exploiting this brand-new mass analyzer for single-cell proteomics by Mass Spec (scp-MS). 🧵 https://t.co/fhHV6KsIrK
Tweet card summary image
biorxiv.org
The complexity of human physiology arises from well-orchestrated interactions between trillions of single cells in the body. While single-cell RNA sequencing (scRNA-seq) has enhanced our understand...
2
19
81
@erwinschoof
Erwin Schoof
3 years
Happy to share our latest pre-print, where we use OT-DIA, combined with the latest generation uPAC Neo "low load" and Spectronaut 17 to establish a new 384w label-free single-cell proteomics workflow. Very exciting collaboration with @thermofisher & @biognosys
@NotValdemaras
Valdemaras Petrošius
3 years
Have you ever wondered if you can tailor your DIA method to facilitate deeper proteome coverage from ultra-low-input samples? Well, look no further, as I am overjoyed to share our latest pre-print where we do precisely that. https://t.co/E9FenZs3r8
1
7
21
@NotValdemaras
Valdemaras Petrošius
3 years
Have you ever wondered if you can tailor your DIA method to facilitate deeper proteome coverage from ultra-low-input samples? Well, look no further, as I am overjoyed to share our latest pre-print where we do precisely that. https://t.co/E9FenZs3r8
Tweet card summary image
biorxiv.org
Single-cell resolution analysis of complex biological tissues is fundamental to capture cell-state heterogeneity and distinct cellular signaling patterns that remain obscured with population-based...
3
5
21
@slavov_n
Prof. Nikolai Slavov
3 years
Our @NatureBiotech article introduces a framework for multiplicatively increasing the throughput of sensitive proteomics: https://t.co/DZ0E7vkuXh The concept is demonstrated with a 3-plexDIA, and we expect it to scale to high-plexDIA, especially for single-cell proteomics.
@slavovLab
Slavov Laboratory
4 years
Proteomics should be sensitive, accurate, fast, robust & affordable. 👉 Welcome plexDIA! Proteins / sample: ~ 8,000 Sample size: 500 ng Samples / day: 48 (should be 72 with Evosep) MS system: 1st generation QE classic https://t.co/vqDoZ0dXqj
3
27
97
@Bo_Porse
Bo Porse
3 years
Come work with us. Two postdoc positions available in my group to work on a) uncovering the mechanisms of a novel hematologic syndrome (wet lab) or b) analysis of our cool single cell proteomics datasets (computational). 👇 https://t.co/aRKW7ka1fB
0
10
7