alexKhopkins Profile Banner
Alex Hopkins Profile
Alex Hopkins

@alexKhopkins

Followers
589
Following
2K
Media
31
Statuses
420

PhD Student in Computational Psychiatry at @MPC_CompPsych and @WCHN_UCL || Neuroscience and mental health 💪🏳️‍🌈 🏃‍♀️ || she/her || plant mom

London, England
Joined September 2014
Don't wanna be here? Send us removal request.
@alexKhopkins
Alex Hopkins
4 years
📢Take part in #mentalhealth research to improve our understanding of #depression 📢 We’re recruiting people aged 18-60 who are currently experiencing a depressive episode or are in remission. 👉 https://t.co/VID8xqFw1l 👈
1
13
10
@ClimateBen
Ben See
2 years
This is the headline that should be all over our screens along with scientists' desperate calls for economic system change. https://t.co/68igyGvYXu
Tweet card summary image
sciencealert.com
"Truly terrifying."
68
1K
3K
@NateB_Panic
Nate Bear
2 years
An extreme heat event currently ripping through Mexico has been described as "hands down the worst in the country's history." Children have been killed, athletes at the country's national games hospitalised and wild birds have died en masse as temperatures approach 50C (122F) 🧵
113
4K
10K
@LeonSimons8
Leon Simons 🌍
2 years
How low can this go? Note that we still have: 🌊📈 🌡Global record high Sea Surface Temperatures 🌍📈🌡Global record high Surface Air Temperatures 🧊➡️🌊 Global record low Sea Ice Extent All happening together daily for over two weeks now. Not normal❗️ See sources below.
@ZLabe
Zack Labe
2 years
7
94
188
@MrMatthewTodd
Matthew Todd 🌏🔥
2 years
Consider the panic of scientists over this weekend about various shocking stats. I don’t think I’ve seen one major U.K. news media outlet cover it. Even Taiwan TV has, but not @bbcnews @skynews @itvnews Politicians are still prioritising attacking protesters. Incredible.
@CPhilpOfficial
Chris Philp MP
2 years
The public are sick of Just Stop Oil’s planned programme of deliberate disruptions to daily lives. I’ve just signed an SI to change the law, giving Police power to stop protests causing more than a “minor hindrance” to a journey. This comes into effect at midnight tonight.
46
919
2K
@toby_wise
Toby Wise
3 years
🚨 I’m looking for a postdoc! 🚨 This post will be focused on building computational models of pathological worry, and you’ll be able to develop skills in computational psychiatry and neuroimaging 🧠 ✉️Feel free to get in touch with any questions! https://t.co/FESoWFlBVA
Tweet card summary image
kcl.ac.uk
Our vision is to make the world a better place through world-leading education, research and service.
8
85
141
@AgathaAnet
Agatha Anet
3 years
Does catastrophizing make you less likely to take risks? Read our new paper ‘Catastrophizing and Risk-Taking’ to find out! @CPSYJournal: https://t.co/B1OrZDamS5 @Alexandra_Pike @ninapeleg @olijrobinson 🧵
4
7
32
@toby_wise
Toby Wise
3 years
🌟New paper with @olijrobinson & @clairegillanTCD out in @BiologicalPsyc1 We review the literature on transdiagnostic approaches in computational psychiatry and provide suggestions for how we might translate these findings to the clinic https://t.co/MXAab3kPB5 👇 Thread 1/n
4
52
170
@alexKhopkins
Alex Hopkins
3 years
Thanks to @clairegillanTCD @jonroiser @toby_wise and @NuraSidarus for datasets and supervision 🥳🙏
0
0
8
@alexKhopkins
Alex Hopkins
3 years
6/n we also provide code for computing your own factor scores using this classifier and all data is publicly available
Tweet card summary image
github.com
Repository for data and analysis code for transdiagnostic measurement paper - alexKhopkins/optimising-transdiagnostic-measurement
1
0
4
@alexKhopkins
Alex Hopkins
3 years
5/n we also further validated our predicted factor scores on an external dataset, to check we could reproduce previously published results from Rouault et al. (2018) https://t.co/967lAkvlLL
1
0
2
@alexKhopkins
Alex Hopkins
3 years
4/n we then used regularised lasso regression, similar to Wise & Dolan (2020) https://t.co/iy6RHRXyw3 and found a set of 71 items that are able to predict the 3 factors with high accuracy R2 = (0.92, 0.84 and 0.94 respectively).
1
0
2
@alexKhopkins
Alex Hopkins
3 years
3/n **note** this doesn’t necessarily say anything about different transdiagnostic structures beyond this questionnaire set, but it seems like the constructs that are represented in these questionnaires group together in this way quite reliably.
1
0
2
@alexKhopkins
Alex Hopkins
3 years
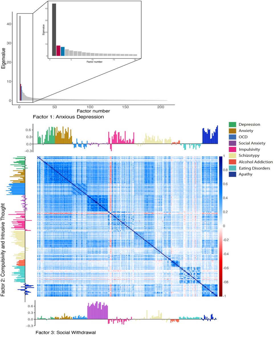
2/n firstly, using a large data set n = 4782, we replicate the 3-factor structure originally reported in Gillan et al. (2016) https://t.co/2CZWiRl4BG as well as in each of the 4 substudies.
1
0
2
@alexKhopkins
Alex Hopkins
3 years
New preprint ! 📢📢 Very happy to share some recent work looking at the holy trinity of transdiagnostic symptom dimensions (anxious-depression, compulsivity and social withdrawal) and how we can optimise their measurement. https://t.co/gdZHm3YuEx Some key points below… 1/n
4
25
73
@ucl_beads
UCL ICN Anxiety Research
3 years
📢 We’re looking for UK-based adults aged 18-64 to participate in online research investigating how anxiety and depression symptoms affect cognition: 👉 https://t.co/mPl6wezmc6👈 Recruiting until 1st September!
0
12
9
@camillalnord
Camilla Nord
3 years
A *very* timely reminder from @jonroiser that there is a false divide between “psychological” & “biological” models of depression- the brain mediates both. There is no reason to think that a biological trigger cannot be treated with psychological therapy.…or vice versa #BAP2022
2
37
182
@benphillips76
Ben Phillips
3 years
A clip from Don’t Look Up, and then a real TV interview that just happened
6K
187K
766K
@KarlMathiesen
Karl Mathiesen
3 years
The coming days in Europe are likely to see one of the continent's most extreme climate disasters. I'll try to track as many of the heat records, public statements, scientists, fire warnings and reporting here. Europe's hottest week — a THREAD
366
8K
29K
@alexKhopkins
Alex Hopkins
3 years
📢 We've increased the capacity of our in-person (+ virtual) mental health workshop, now taking place at the @UCLchildhealth - get your free tickets for in-person attendance 🙏🤩👇 https://t.co/Leihhx2kns
Tweet card summary image
eventbrite.co.uk
A mental health workshop with a focus on metacognition, agency and decision-making from a computational and clinical perspective
1
3
5
@alexKhopkins
Alex Hopkins
3 years
PSA for everyone who questions why refugees don't stay in the first European country they arrive in 👇
@SqueakinglyJen
Jennifer Blair
3 years
I myself have wondered why refugees didn't stay in European countries and have travelled on. So I asked them.
0
0
1