Yulin Yan Profile
Yulin Yan

@Yulin47136385

Followers
82
Following
73
Media
0
Statuses
30

Postdoc @ Fujian Normal University; PhD from Seoul National University;

Joined September 2018
Don't wanna be here? Send us removal request.
@SeoulNatlUni
Seoul National University
17 days
How do we tell when plants are stressedโ€”before our eyes can see it? Prof. Youngryel Ryuโ€™s team has shown that even mid-resolution hyperspectral cameras can detect solar-induced chlorophyll fluorescence (SIF), a faint light emitted by plants that reveals early signs of stress.
0
4
8
@SeoulNatlUni
Seoul National University
4 months
Street trees do more than just look niceโ€”they store carbon too! A team at SNU, led by Prof. Youngryel Ryu, has created a way to spot and measure the carbon held by each tree using a camera and LiDAR system mounted on a car. Itโ€™s a big step toward greener, smarter cities.
0
2
8
@Lemontree_UofR
LEMONTREE
6 months
๐ŸŒฒOut today in Science! We show that thermal acclimation of stem respiration could significantly reduce future forest carbon losses under climate change. A weaker carbon-climate feedback than expected? ๐Ÿ”—
Tweet card summary image
research.reading.ac.uk
New Science study shows how thermal acclimation of stem respiration could significantly reduce future carbon losses from forests under climate change.
1
9
27
@NaturePlants
Nature Plants
8 months
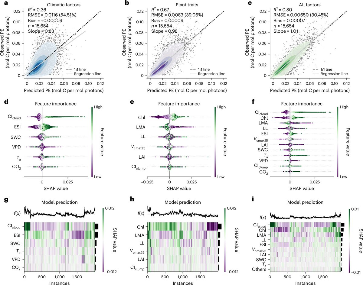
New Article: "Plant traits shape global spatiotemporal variations in photosynthetic efficiency" https://t.co/1zgBwxN7MT Integrating remote sensing and eco-evolutionary theory, this study explains 80โ€“84% of photosynthetic efficiency variation across ecosystems.
0
11
38
@Yulin47136385
Yulin Yan
8 months
๐ŸŒฑ Our team recently explored how plants across the globe make the most of sunlight. We found that traits like leaf lifespan and chlorophyll contentโ€”alongside climateโ€”play key roles in shaping photosynthetic efficiency. ๐ŸŒ๐Ÿ’ก
Tweet card summary image
nature.com
Nature Plants - Integrating remote sensing and eco-evolutionary theory, this study explains 80โ€“84% of photosynthetic efficiency variation across ecosystems by incorporating plant traits such...
1
4
17
@SeoulNatlUni
Seoul National University
1 year
๐ŸŒฑGood News: Plants Are Adapting ๐ŸŒ Prof. Youngryel Ryuโ€™s team from SNUโ€™s Dept. of Landscape Architecture and Rural Systems Engineering has made an exciting discovery: plants from the tundra to the tropics are adjusting their canopy photosynthesis to thrive in higher
1
7
18
@xiangzLuo
Xiangzhong(Remi) Luo
1 year
We are looking for two 3yr postdocs to join us @NUSgeog! One will work on tropical vegetation monitoring using phenocam, sap flow and eddy covariance ( https://t.co/jUnVwwqZhs). One will broadly work on modelling vegetation dynamics under climate change ( https://t.co/iDwGcKzig7).
2
47
93
@DechantBenjamin
Benjamin Dechant
1 year
Our work on comparing global foliar trait maps and the impact of upscaling approaches is now published in RSE: https://t.co/XfEDhAaAvw This is an outcome of the #sTRAITS working group #sDiv @idiv. @RyanPavlick @fabdanis @JensKattge @PhilTownsnd @JosepPenuelas @Reichstein_BGC
1
24
84
@DechantBenjamin
Benjamin Dechant
2 years
Are you working on a manuscript on vegetation monitoring with geostationary satellite data that is close to submission? Consider submitting it to our special issue in RSE with @paulstoy @kazuhito_ichii Weile Wang and myself. Deadline: May 15, 2024. https://t.co/xwFju0pzMD
1
13
42
@ryuyr77
RyuLab@SNU
2 years
Hot off the press! New lab #RSE paper by @wanlian67113198 ๐ŸŽ‰Developed #Sentinel2 #Landsat ๐Ÿ›ฐ๏ธleaf Chl maps by correcting canopy structure effects ๐ŸŒฟ๐Ÿฅฌ๐Ÿƒ @DechantBenjamin @IjeonghoN @zilong_zhong @FengHuaize @snucals1 https://t.co/9nB8RKMZ7t Huge thanks to @NEON_sci for
0
11
28
@GlobalChangeBio
Global Change Biology
2 years
GCB would like to welcome our newest Editor, Youngryel Ryu! Youngryel Ryu is a Professor at Seoul National University. His research focuses on vegetation feedback using remote sensing and carbon cycle modeling and measurement. Read more: https://t.co/Pp5jfb3b1N
3
5
65
@ryuyr77
RyuLab@SNU
2 years
Hot off the press! New lab paper by @ryoungseob ๐ŸŽ‰ Counted 1.2 M trees in a city with multimodal data & deep learning. Species detection done from vehicle and #CitizenScience @snucals1 @IRIS_UNIST @FedCitSci @EcoVisionETH @JanDirkWegner1 @matin_brandt https://t.co/9tWRliv96u
1
9
24
@Yulin47136385
Yulin Yan
2 years
How to produce environmentally sustainable rice? In this work, we integrated a holistic mechanistic model with a heuristic evolutionary algorithm to reduce GHGs emissions and irrigation consumption without compromising crop yield.
0
1
5
@ryuyr77
RyuLab@SNU
2 years
New lab paper by @yorum_hwang @kinznice ๐Ÿ’Reported canopy structure explains SIF reduction under a drought โ˜€๏ธ @snucals1 @snucalspress @SeoulNatlUni @DechantBenjamin @XingLi_rs @DechantBenjamin @sidney_rhee @LJiangong @Yulin47136385 @baecology https://t.co/K9fJwaAVhT
0
11
29
@ryuyr77
RyuLab@SNU
2 years
New lab paper by @Blli628! We open BESSv2: ~40 yr records of coupled radiation-CO2-water fluxes from multi ๐Ÿ›ฐ๏ธglobally @snucals1 @snucalspress @ChongyaJiang @DechantBenjamin @Yulin47136385 @LJiangong @AmeriFlux @BerkeleyBiomet @MPI_BGC @Lemontree_UofR
2
12
34
@ryuyr77
RyuLab@SNU
3 years
Hiring! Two postdocs for image fusion/harmonization/gap filling towards photosynthesis&ET monitoring at hyper scales ๐Ÿ›ฐ๏ธ๐ŸŒฟ๐ŸŒฒ @snucals1 @DechantBenjamin @BURemoteSensing @ZarcoTejada @kazuhito_ichii @GERSLab @VITO_RS_ @Rsc4Earth @iazuleta @EcoVisionETH https://t.co/c1DBsOKGOM
environment.snu.ac.kr
0
25
21
@DechantBenjamin
Benjamin Dechant
3 years
new SPECIAL ISSUE in ๐—ฅ๐—ฒ๐—บ๐—ผ๐˜๐—ฒ ๐—ฆ๐—ฒ๐—ป๐˜€๐—ถ๐—ป๐—ด ๐—ผ๐—ณ ๐—˜๐—ป๐˜ƒ๐—ถ๐—ฟ๐—ผ๐—ป๐—บ๐—ฒ๐—ป๐˜ on ๐˜ƒ๐—ฒ๐—ด๐—ฒ๐˜๐—ฎ๐˜๐—ถ๐—ผ๐—ป ๐—บ๐—ผ๐—ป๐—ถ๐˜๐—ผ๐—ฟ๐—ถ๐—ป๐—ด ๐˜„๐—ถ๐˜๐—ต #๐—ด๐—ฒ๐—ผ๐˜€๐˜๐—ฎ๐˜๐—ถ๐—ผ๐—ป๐—ฎ๐—ฟ๐˜† #๐˜€๐—ฎ๐˜๐—ฒ๐—น๐—น๐—ถ๐˜๐—ฒ๐˜€ together with @paulstoy @kazuhito_ichii @GlobalEcolUNH and Weile Wang
0
5
10
@ryuyr77
RyuLab@SNU
3 years
Hot off the press! Lab paper by @kinznice @DechantBenjamin for filter based inexpensive #SIF sensor. 6 years to make this! ๐Ÿ€ @snucals1 @snucalspress @ZarcoTejada @geoxiyang @troymagney @chr_fronge @Hyungsuk_Kimm @Wkolby @christiaan_tol @OptPhotoLab https://t.co/aMLCjktMGC
0
7
26