Volterra_Lab
@Volterra_Lab
Followers
205
Following
7
Media
5
Statuses
10
This is the home of the Volterra lab, where we study the bidirectional communication between astrocytes and their synaptic partners.
Geneva and Lausanne
Joined August 2023
Trending on PubMed: Specialized astrocytes mediate glutamatergic gliotransmission in the CNS.
pubmed.ncbi.nlm.nih.gov
Multimodal astrocyte-neuron communications govern brain circuitry assembly and function1. For example, through rapid glutamate release, astrocytes can control excitability, plasticity and synchronous...
1
1
1
In fig 4, we show that, in the nigrostriatal circuit, vesicular glutamate transporter KO in astrocytes augments synaptic excitation of dopaminergic neurons and their ability to release dopamine in vivo. Thanks to @adaledonne, Emanuele Latagliata & @mercurinb.
0
0
1
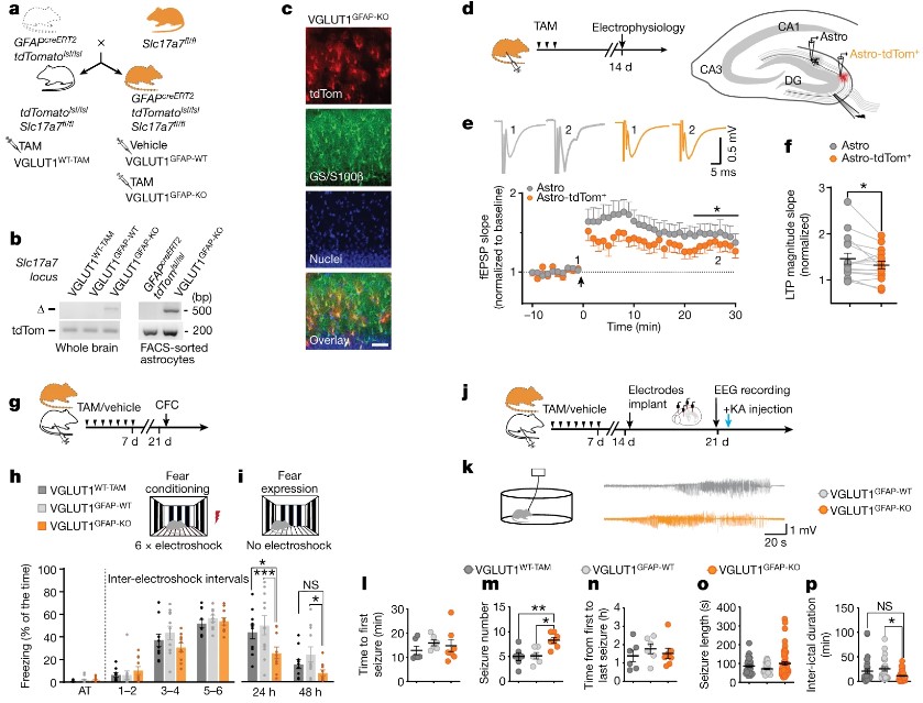
In fig 3, we show that vesicular glutamate transporter KO in astrocytes alters LTP, contextual memory & seizure parameters - indicating astrocyte glutamate release contributes to these processes. Thanks to @adaledonne, Roberta de Ceglia, @kennethd_harris, Giovanni Carriero.
1
0
1
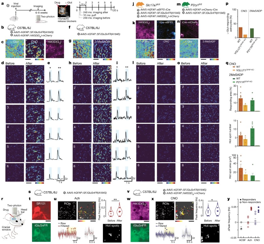
In fig 2, we detect by glutamate imaging, the release of the transmitter from a subgroup of astrocytes upon chemogenetic or endogenous stimuli. KO of vesicular glutamate transporters in astrocytes suppresses release. Thanks to @david_g_litvin, @LindLykke & Roberta de Ceglia.
1
1
1
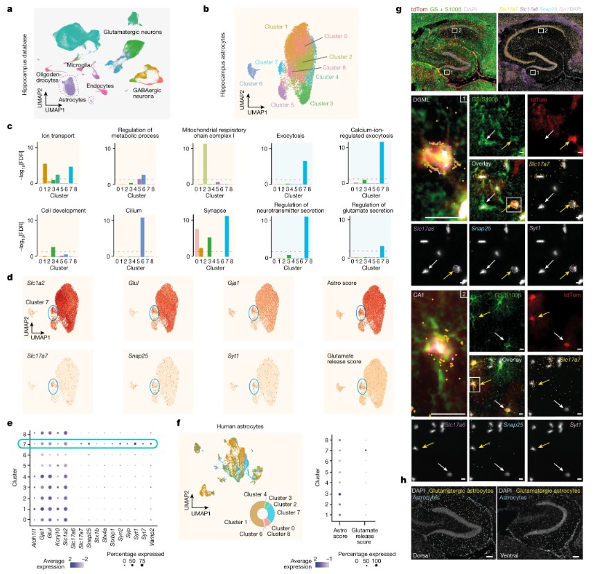
In fig 1, we identify a subgroup of astrocytes whose transcriptome contains the machinery for regulated glutamate secretion. They are present in both mouse & human databases. Thanks to @LudovicTelley, @ilariavitali85, Roberta de Ceglia & @AnuragRanjak
1
0
3
We wanted to follow up on our recent @Nature publication by describing the key findings and thanking author contributions. Also, we wanted to thank everyone who re-tweeted/shared our story and helped its spread...
1
3
16
📰News Recherche La découverte de cellules d’un nouveau genre bouscule les neurosciences 🔬🧠 @Nature ➡️ https://t.co/sUTWloI0S3
@LudovicTelley @Volterra_Lab @DNF_neuro @FBM_UNIL @unil @Wysscenter
#nouvelles #cellules #cerveau 📷©Telley/Volterra, UNIL
1
9
17
@Nature @adaledonne @david_g_litvin @LindLykke @kennethd_harris @_mameli_ @mercurinb @LudovicTelley @Wysscenter @DNF_neuro @snsf_ch @ERC_Research You can also access the paper here:
0
0
6
🎉 🎉 🎉 Excited to announce the publication of our latest lab paper with @Roberta_deceglia @Volterra_Lab @_mameli_ and others. We dive deep into astrocyte glutamate release, challenging previous beliefs and showcasing the heterogeneity in astrocytes.
nature.com
Nature - A subpopulation of astrocytes selectively expresses synaptic-like glutamate-release machinery, actively secretes the transmitter and is localized to discrete sites in the hippocampus.
13
23
98
Our work in @Nature is out! Special thanks to Roberta de Ceglia, @adaledonne, @david_g_litvin, @LindLykke, @kennethd_harris, @_mameli_, @mercurinb, @LudovicTelley. Also thanks to @Wysscenter, @DNF_neuro, @snsf_ch & @ERC_Research. https://t.co/N0RXjxqyVO
15
39
141