Viole_DL Profile Banner
Violeta Durán Profile
Violeta Durán

@Viole_DL

Followers
244
Following
572
Media
16
Statuses
363

She/her Postdoctoral Associate at Schafer Lab University of Massachusetts Chan Medical School Al final todo sale bien, y si no sale bien, es que no es el final.

Joined September 2012
Don't wanna be here? Send us removal request.
@PhilgrossPhD
Phil Gross, PhD
9 months
A big thank you to my mentor @jeffreyhuang and members of the lab @Zeebamehrin @thegliaguy and all of our collaborators who were amazing to work with @SchaferLabUMass @Viole_DL @Meng2Fu @jrplemel @zia_sameera 3/3
0
1
3
@PhilgrossPhD
Phil Gross, PhD
9 months
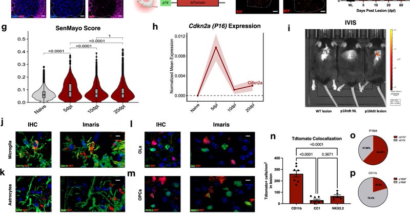
Excited to finally have this published! Out today in @NatureComms, we show that following demyelination in a mouse model of Multiple Sclerosis, treatment of senescent microglia with senolytics leads to improved remyelination. https://t.co/g4FkMKGckJ 1/3
Tweet card summary image
nature.com
Nature Communications - The impact of senescent cells on remyelination is unknown. Here, the authors show that treatment with senolytics following demyelination enhances remyelination in young, but...
6
33
122
@MartinaChiacch2
Martina Chiacchiaretta
11 months
🚨Glia trainees! We received over 100 applications for #GRS2025 Glial Biology. 🤩🤩 There are limited seats available for this conference. If you have been waitlisted, this is not a reflection of your science, we have reached capacity! @Viole_DL
0
1
5
@NeuroAlc
Instituto de Neurociencias UMH-CSIC
11 months
Our last speaker before the coffee break is Pablo Giménez @NeurobioUMass speaking about the neural circuits that suppress binge alcohol drinking #ChristmasMeeting_IN
1
2
13
@NeuroAlc
Instituto de Neurociencias UMH-CSIC
11 months
The last short talk in our #ChristmasMeeting_IN is by Violeta Duran @Viole_DL @NeurobioUMass about senescence across aging and neurodegeneration
0
1
13
@NeuroAlc
Instituto de Neurociencias UMH-CSIC
1 year
Our XXI Christmas Meeting is almost here! 🎄✨ Check out the full program and get ready👀🎁 #ChristmasMeeting_IN
0
9
15
@TravisFaust2
Travis Faust
1 year
Come join us this Thursday for a virtual Science Cafe! Open to everyone - no science background required. @patwsheehan and I will discuss how glial cells ⭐️💥 shape our brains 🧠 - research taking place in the Schafer Lab @SchaferLabUMass at UMass Chan @NeurobioUMass @UMassChan
@UMassMedPostDoc
UMass Chan Postdoc Association
1 year
Unlocking the Secrets of Brain Growth and Decline: How Glial Cells Shape Our Minds! Thursday, Nov 14th, 2024 6:30 PM - 7:30 PM EST Please RSVP: https://t.co/seHbdKTEgq
0
2
13
@MartinaChiacch2
Martina Chiacchiaretta
1 year
⏰Glia Trainees! Submit your abstract by Dec 1st for a chance to be selected for oral presentation at GRS 2025 Glial Biology!!💥Funds available for childcare support, upon request!Reach out @Viole_DL and me with any questions! #GLIA #astrocytes #microglia #oligodendrocytes
0
11
26
@UMassChan
UMass Chan Medical School
1 year
#JustIn: @UMassChan researcher Victor R. Ambros, PhD, the Silverman Chair in Natural Sciences and professor of molecular medicine, has received the 2024 @NobelPrize in Physiology or Medicine for the discovery of microRNA. #NobelPrize #medicine #BreakingNews #Worcester @ProgMolMed
9
95
528
@Mingqi7up
Mingqi Dong
1 year
https://t.co/g4NGgIGbXz I hope this is a helpful review! Appreciate the opportunity to co-write this review in @NatImmunol with my mentor @FitzgeraldKate. Thanks to all the reviewers' comments which significantly elevated our work and thanks to the unsung artists for their art!
6
27
103
@NeurobioUMass
UMass Chan Department of Neurobiology
1 year
We are so proud of, and excited for, our own @SchaferLabUMass ! Such a star and so well deserved!
@UMassChan_BMB
UMass Chan Biochemistry & Molecular Biotechnology
1 year
Please join us in heartily congratulating @ollie_rando & @Pthompsn1018 on their new endowed chairs!!!!! https://t.co/5KplCB0VGl @UMassChan
1
3
22
@MartinaChiacch2
Martina Chiacchiaretta
1 year
💥Glia trainees!! Registration is open for #GliaGRS! Don't miss the opportunity to present your research, connect with peers and get feedback from leaders in glial biology in a friendly and supportive environment! @Viole_DL and I are looking forward to meeting all of you!
@Viole_DL
Violeta Durán
1 year
📢Glia trainees! Applications for the #GliaGRS are open! Please spread the word and submit your abstract early since it usually oversubscribes. @MartinaChiacch2 and I are very excited to see you all there!
0
8
14
@Viole_DL
Violeta Durán
1 year
0
1
0
@Viole_DL
Violeta Durán
1 year
📢Glia trainees! Applications for the #GliaGRS are open! Please spread the word and submit your abstract early since it usually oversubscribes. @MartinaChiacch2 and I are very excited to see you all there!
1
6
14
@UMassChan
UMass Chan Medical School
1 year
PhD candidate Jacob Stillman has won a @NIH_NINDS-funded Ruth L. Kirschstein Award to further his research on remyelination. Discover how he’s working to target diseases such as multiple sclerosis: https://t.co/CObVFSx8Fz 🧬 🧠 @jacobmstillman @SchaferLabUMass @NeurobioUMass
Tweet card summary image
umassmed.edu
PhD candidate Jacob Stillman has been awarded a Ruth L. Kirschstein National Research Service Award Individual Predoctoral Fellowship to further his research on remyelination, targeting diseases such...
0
6
17
@SchaferLabUMass
SchaferLabUMassChan
1 year
Happy to share our lab’s recent review in Current Opinion Neurobiology on “Microglial phagocytic mechanisms: Development informing disease”. Special Thanks to @becca_beiter and @patwsheehan in the lab @NeurobioUMass for their hard work on this piece: https://t.co/Z5WQWUNuNS
2
31
80
@SchaferLabUMass
SchaferLabUMassChan
1 year
Congratulations @jacobmstillman in the Schafer lab @NeurobioUMass @UMassChan @UMassChanGSBS for receiving the official NOA for his F31 from @NINDSfunding. His work on endosomal TLRs in microglia is 🤯
5
5
63
@SENESCEL
Sociedad SENESCEL
2 years
Block your agendas for October 7th and 8th. We will have our 1st International Conference of the Spanish Society of Cell Senescence in Santiago de Compostela. Stay tuned for more info and become a member. Write to: sociedad.senescel@gmail.com to register as an official member
1
9
14
@SchaferLabUMass
SchaferLabUMassChan
2 years
Congratulations to Becca Beiter @becca_beiter and Pablo Gimenez Gomez @PabloGimGom from @NeurobioUMass for being awarded the @UMassChanGSBS postdoc mentoring award! So well deserved! We are so lucky to have you.
1
4
21
@SchaferLabUMass
SchaferLabUMassChan
2 years
Congratulations @PabloGimGom his Young Investigator Educational Enhancement award from @ASNeurochem. @NeurobioUMass @UMassChan is well represented!
0
3
28