StephanSroche Profile Banner
Stephan Roche Profile
Stephan Roche

@StephanSroche

Followers
10K
Following
54K
Media
616
Statuses
3K

Physicist - ICREA Research Prof. @icreacommunity @icn2nano @_BIST @ls_quant #quantumtechnologies #quantumcomputing #TopologicalMatter #spintronics #graphene

Barcelona
Joined March 2015
Don't wanna be here? Send us removal request.
@StephanSroche
Stephan Roche
5 months
With @foatorres, we present a non-Hermitian framework for modeling state-vector collapse under unified dynamics described by Schrödinger's eq. Chiral state conversion could stand as a mechanism for eliminating superpositions and solve the measurement pb https://t.co/oQn9QpJ8h5
0
1
21
@QuantaMagazine
Quanta Magazine
4 days
The theoretical physicists Juan Maldacena and Ying Zhao helped create the “island formula,” a theoretical approach for exploring the interiors of black holes. When this method is applied to a whole universe, a puzzle emerges. https://t.co/HerizwJRbD
28
138
729
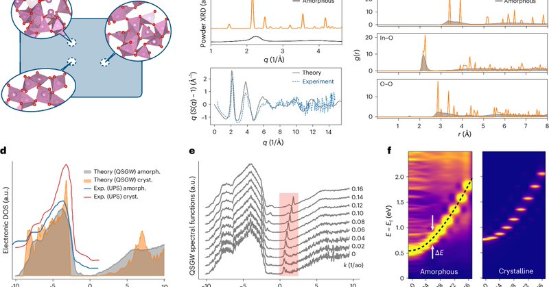
@NaturePhysics
Nature Physics
3 days
The standard band structure picture cannot be applied to amorphous materials as they lack crystal symmetry. Now a first-principles approach captures the possibility of band-like electron transport in amorphous solids, with In₂O₃ as an example. https://t.co/iFkBK57YcU
Tweet card summary image
nature.com
Nature Physics - The standard band structure picture cannot be applied to amorphous materials as they lack crystal symmetry. Now a first-principles approach that captures the possibility of...
4
26
93
@bravo_abad
Jorge Bravo Abad
5 days
A foundation model for atomistic materials chemistry Atomistic simulations are the “engines” behind much of modern materials science. They tell us how atoms move, how bonds break, how defects migrate. But there’s a catch: accurate ab initio methods like density functional theory
3
22
70
@jenseisert
Jens Eisert
3 days
Reinforcement learning of quantum circuit architectures for molecular potential energy curves: We aim at using #machinelearning methods for designing quantum variational principles in quantum chemistry. https://t.co/vLWexqJxAK Quantum chemistry and optimization are two of the
5
15
104
@NaturePhysics
Nature Physics
10 days
Lacking translational symmetry, the momentum-space description of quasicrystals is distinct from that of fully crystalline materials. Now, a quasicrystal with two 2D layers links different momenta from the individual layers, allowing new excitons to form. https://t.co/ynyH8kIs5r
8
34
142
@NaturePhysics
Nature Physics
1 month
Two regions of superconductivity are observed in the phase diagram of magic-angle twisted trilayer graphene. This may yield insight into the superconducting mechanism in moiré materials. https://t.co/WIji2rxocq
Tweet card summary image
nature.com
Nature Physics - Two regions of superconductivity are observed in the phase diagram of magic-angle twisted trilayer graphene. This may yield insight into the superconducting mechanism in moiré...
0
5
25
@ScienceMagazine
Science Magazine
11 days
Advancing the performance of integrated circuits for next-generation electronic devices cannot be achieved solely through downscaling of transistors but requires the development of new interconnect materials, argue the authors of a new #SciencePerspective. https://t.co/zEoSQJIpTb
2
43
226
@GoogleQuantumAI
Google Quantum AI
11 days
Recently published in @Nature, Decoded Quantum Interferometry (DQI), a new quantum algorithm achieving exponential speedup on select optimization problems. Learn more → https://t.co/U7VPMI1TKS
19
97
499
@IBMResearch
IBM Research
12 days
.@IBM reveals latest quantum processors—IBM Quantum Loon and IBM Quantum Nighthawk—and all future chips on our quantum development roadmap are being fabricated at the Albany NanoTech Complex (@CNSE) using 300mm semiconductor wafer technology: https://t.co/45p1ZwcMib #QDC25
22
162
653
@physorg_com
Phys.org
13 days
#A new method enables detection of the elusive Unruh effect by converting its faint quantum signal into a distinct, early flash of light using superradiant atoms between high-quality mirrors. @physrevlett https://t.co/QGuYrYBred
Tweet card summary image
phys.org
Researchers from Stockholm University and the Indian Institute of Science Education and Research (IISER) Mohali have reported a practical way to spot one of physics' strangest predictions: the Unruh...
6
51
152
@PhysRevLett
Physical Review Letters
17 days
Orbital effects of the magnetic field trigger metal-insulator transitions in correlated systems https://t.co/ExCNYDp8tb
2
20
76
@PhysRevLett
Physical Review Letters
17 days
Gyromorphs are a new class of functional correlated disordered materials with high rotational order that exhibit deeper isotropic bandgaps https://t.co/UNvRluP9mm
2
19
82
@Princeton
Princeton University
19 days
In @Nature, a Princeton team of researchers reported that their new qubit design lasts 3x longer than the best ever reported in a lab setting, bringing quantum computing “out of the realm of merely possible and into the realm of practical.” https://t.co/eD5N8iZb3l
2
9
27
@PsiQuantum
PsiQuantum
17 days
PsiQuantum’s founding thesis is that utility-scale quantum computers can be built like conventional supercomputers — leveraging the same mature fabs and semiconductor supply chains that are now scaling AI infrastructure at breakneck speed.
2
15
84
@QuantinuumQC
Quantinuum
18 days
Today, we launched Helios, a technological marvel redefining the possible. Helios is the most accurate quantum computer in the world, with 98 of the highest fidelity physical qubits ever released, and 48 error-corrected logical qubits. Learn more: https://t.co/pkvTsS9poF
43
143
714
@ShiningScience
Shining Science
23 days
A research team at TU Wien has uncovered something astonishing: quantum entanglement the mysterious bond connecting particles across space doesn’t form instantly. Instead, it takes about 232 attoseconds (a quintillionth of a second) to fully emerge. Using advanced computer
83
262
1K
@physorg_com
Phys.org
22 days
##Electrons in Kagome crystals exhibit geometry-driven #QuantumCoherence, forming collective states that depend on the crystal’s shape—suggesting new ways to control quantum behavior through material design. @nature https://t.co/aGLciG9xaO
Tweet card summary image
phys.org
Physicists at the Max Planck Institute for the Structure and Dynamics of Matter (MPSD) in Hamburg have discovered a striking new form of quantum behavior. In star-shaped Kagome crystals—named after...
12
63
221
@MITEngineering
MIT School of Engineering
23 days
A team led by @MIT_NSE Professor Mingda Li developed a technique that lets popular generative materials models create promising quantum materials by following specific design rules. https://t.co/HyrwiFC92N
Tweet card summary image
news.mit.edu
A new tool called SCIGEN allows researchers to implement design rules that AI models must follow when generating new materials. The advance could speed the development of materials that enable...
0
13
32
@ATURULLAO4
Jose
23 days
$IONQ  Steve Brierly, chief executive of Riverlane, believes that the first error-corrected quantum computer, with around 10 000 physical qubits supporting 100 logical qubits and capable of a million QuOps (a megaQuOp), could come as soon as 2027.
Tweet card summary image
physicsworld.com
Philip Ball dives into the challenges in developing quantum computing, and building up investments and users for the tech
3
8
25
@physorg_com
Phys.org
23 days
#Quantum computers face fundamental limits: identifying phases of #Matter in unknown quantum states can require computation times that grow exponentially, making some problems effectively unsolvable. @arxiv https://t.co/E6a19t5lkK
Tweet card summary image
phys.org
It's a well-known fact that quantum calculations are difficult, but one would think that quantum computers would facilitate the process. In most cases, this is true.
5
32
97