OSibila Profile Banner
Oriol Sibila Profile
Oriol Sibila

@OSibila

Followers
3K
Following
9K
Media
176
Statuses
1K

Cap de Servei de Pneumologia a l’Hospital Clínic. Enamorat de les muntanyes. Corredor de fons.

Barcelona
Joined September 2013
Don't wanna be here? Send us removal request.
@ABsteward
Antibiotic Steward Bassam Ghanem 🅱️C🆔🅿️🌟
9 days
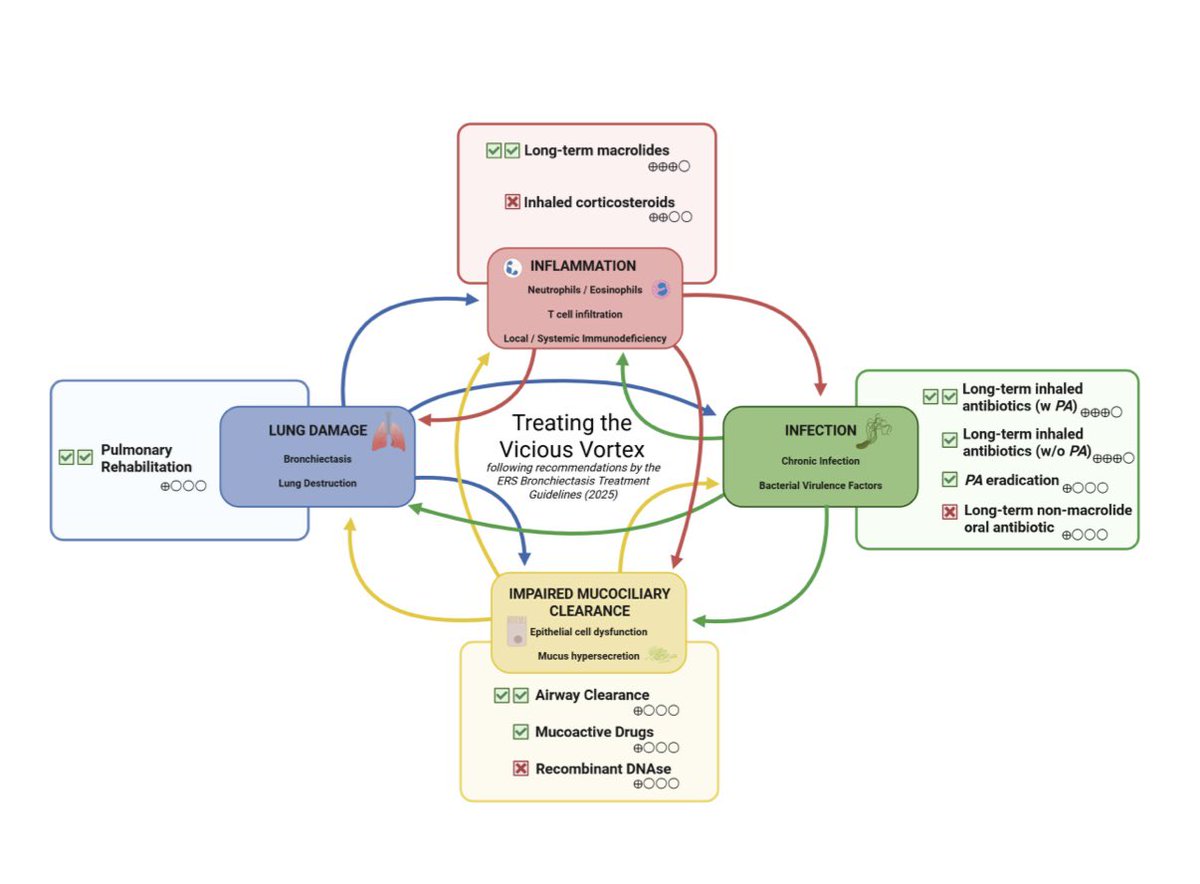
🆕🔥🫁New ERS 2025 Bronchiectasis Update: Which antibiotics actually matter? ✅ Long-term macrolides for high-risk exacerbators ✅ Long-term inhaled antibiotics for chronic Pseudomonas aeruginosa ⚠️ Eradication therapy for newly detected Pseudomonas only ❌ Routine oral
2
115
301
@ProfJDChalmers
James D Chalmers
7 days
Approved today: the first ever approved therapy for bronchiectasis in Europe Congratulations investigators, patients and Insmed Science changes lives European Commission Approves BRINSUPRI™ (brensocatib) as the First and Only Treatment Approved for Non-Cystic Fibrosis
Tweet card summary image
investor.insmed.com
— Non-Cystic Fibrosis Bronchiectasis (NCFB) Is a Serious, Progressive Lung Disease That Can Lead to Permanent Lung Damage — — BRINSUPRI Is a First-in-Disease, First-in-Class DPP1 Inhibitor...
7
33
117
@OSibila
Oriol Sibila
18 days
Exciting times in #Bronchiectasis, with many promising new drugs in development. Delighted to share our new work “Emerging therapies in bronchiectasis”, published today in the European Respiratory Journal @ERSpublications @LPereaS @AlibertiStefano https://t.co/ZzRP2GugZX
1
19
37
@ProfJDChalmers
James D Chalmers
2 months
The best team ever #teambronchiectasis together in Amsterdam releasing a new ERS guideline, new science and kicking off major new research projects Incredible what a small number of kind and collaborative friends can do! ❤️
1
8
59
@biosani
Neumocitocurioso🫁
2 months
🔹 Novedad desde #ERSCongress25 📘 Presentación oficial de la nueva Guía ERS 2025 sobre bronquiectasias en adultos. 👉 Primera parte: Manejo no farmacológico. 🔹 Novedad desde #ERSCongress25 #bronchiectasis
2
20
38
@OSibila
Oriol Sibila
2 months
New @EuroRespSoc #Bronchiectasis clinical guideline presented today at the #ERScongress. Thanks a lot to @ProfJDChalmers @AlibertiStefano and all the panel for this great achievement for all bronchiectasis community. Very honoured to be part of it. https://t.co/iWupHkTF98
0
21
49
@viligorska
Dr. Kateryna Viligorska
2 months
@OSibila presenting data from @EMBARCnetwork registry - mega interesting study results on the risks of future exacerbations in patients with bronchiectasis #ERSCongress #ERS2025 clinically significant and relevant for future study planning and also patients
0
6
13
@ProfJDChalmers
James D Chalmers
2 months
Latest bronchiectasis research from EMBARC! - ⬇️ Nasal diversity is linked to severity - Pseudomonas is in the nose + associated with severe exacerbations - Nasal biopsies show epithelial damage Nasal disease not just in patients reporting nasal symptoms https://t.co/aELKvUwF1F
@hayoungcc
Hayoung Choi
2 months
Excited to share our new paper, "Upper Airway #Microbiome, Mucociliary Function and Clinical Outcomes in #Bronchiectasis: Data from the #EMBARC-BRIDGE study," just published in @ATSBlueEditor! Many thanks to @ProfJDChalmers @Shoemelia & all @EMBARCnetwork https://t.co/TlhZVDw3f0
0
7
20
@hayoungcc
Hayoung Choi
2 months
Excited to share our new paper, "Upper Airway #Microbiome, Mucociliary Function and Clinical Outcomes in #Bronchiectasis: Data from the #EMBARC-BRIDGE study," just published in @ATSBlueEditor! Many thanks to @ProfJDChalmers @Shoemelia & all @EMBARCnetwork https://t.co/TlhZVDw3f0
4
12
23
@hospitalclinic
Hospital Clínic
3 months
🔬 Investigadors del #CLÍNIC - @idibaps lideren un estudi internacional que demostra la importància dels símptomes respiratoris en el pronòstic i resposta al tractament en pacients amb bronquièctasis 🫁 Les troballes podrien canviar les guies clíniques i millorar la qualitat de
1
7
25
@idibaps
IDIBAPS
3 months
@LancetRespirMed @OSibila @LPereaS @hospitalclinic 🆕Un estudi liderat pel #CLÍNIC-#IDIBAPS publicat al @LancetRespirMed demostra que els símptomes respiratoris en la fase estable de les bronquièctasis són un factor clau per al pronòstic i la resposta al tractament 👉 https://t.co/IxcszTN47s
1
5
13
@idibaps
IDIBAPS
3 months
🆕A study led by CLÍNIC-#IDIBAPS published at @LancetRespirMed demostrates that respiratory symptoms during the stable phase of bronchiectasis are a key factor in prognosis and response to treatment 👉 https://t.co/V4Tx0HHEko
1
5
18
@ProfJDChalmers
James D Chalmers
3 months
New EMBARC paper published in @LancetRespirMed Here is a thread on this paper led by @OSibila and why the results are important for patients Symptoms, risk of future exacerbations and response to long term macrolide treatment in bronchiectasis
1
21
43
@OSibila
Oriol Sibila
3 months
Symptoms are important in #Bronchiectasis, predicting risk of exacerbations and response to long-term macrolide treatment. Happy to share our last study published today at @LancetRespirMed. Thanks a lot @ProfJDChalmers @LPereaS and all @EMBARCnetwork https://t.co/g2vUhJGwT4
4
35
83
@ProfJDChalmers
James D Chalmers
3 months
We did it! The first approved medication for bronchiectasis Brensocatib approved by the FDA in the United States. A great day for patients and the scientific community that made this happen. Thank you Insmed, all investigators and participants https://t.co/T5XthQtIRI
17
91
246
@rtalsinger1
R Tal-Singer Lung Health Researcher & Advocate 🫁
4 months
Low #CC16 correlation with severe #bronchiectasis inflammation burden similar to what we saw in COPD highlights the importance of this sputum biomarker #WBCconf25
0
3
15
@ProfJDChalmers
James D Chalmers
5 months
Its World Bronchiectasis Day! The last few years have been major developments in the field of bronchiectasis with the development of - New Treatments - New Management Guidelines - New Diagnostic Tests and Approaches - Improved awareness But we need more- much more!
2
13
26
@OSibila
Oriol Sibila
5 months
Bona #patum2025 ❤️
0
2
13
@nsanchezruano
Núria Sánchez Ruano
5 months
Gracias por invitarme a participar como ponente en la I Jornada de Actualización en #Bronquiectasias del @hospitalclinic para compartir el enfoque de esta patología desde la Atención Primaria. Gracias también a todos los asistentes por vuestro interés! 👉 https://t.co/aR4ssDnR3U
0
1
5
@OSibila
Oriol Sibila
6 months
Muy agradecidos a @SeparRespira por financiar nuestra investigación en #Bronquiectasias en el @hospitalclinic @idibaps #separbilbao2025
2
0
27