MartinBJensen Profile Banner
Martin Borch Jensen Profile
Martin Borch Jensen

@MartinBJensen

Followers
7K
Following
9K
Media
417
Statuses
4K

A plan for Longevity. @GordianBio: pooled in vivo screening for abundance of therapeutics. @NornGroup, @impetusgrants: 501c3 addressing bottlenecks to progress.

Joined July 2014
Don't wanna be here? Send us removal request.
@MartinBJensen
Martin Borch Jensen
2 years
Some of you know I've spent the past ~20 years looking for ways to apply #AgingBiology to improve health (dramatically). Five years ago, what I've learned drove me to start @GordianBio with @leportfr, as a way to cut through biological complexity. Today we're starting to share
@GordianBio
Gordian Biotechnology
2 years
Shouldn’t aging be part of drug discovery for diseases of aging? https://t.co/fvnzoiahrJ Gordian exists to move therapeutic testing from plastic wells and young mice into a living environment with all the complexity present in patients with age-related disease. We’re now
10
22
124
@NornGroup
Norn Group
7 hours
Large single-cell atlases have received a lot of attention in the past few years. But we think the field is quietly reckoning with a gap between the scale of these datasets and what we've learned about disease mechanisms from them. The clearest wins have been in autoimmune
1
1
2
@teslaenergy
Tesla Energy
8 days
Power your home for less. Generate clean energy from the sun and save every month with Tesla Solar.
0
131
1K
@MartinBJensen
Martin Borch Jensen
1 day
Kaiser Permanente provides more efficient care than US average. Why aren't there more Kaiser's? @FredTurnerBio boldly pushing for more rational healthcare systems.
@Curative
Curative
2 days
We’ve raised $150M in Series B funding, officially reaching unicorn status at a $1.275B valuation 🦄🚀 This fuels our mission to reinvent health insurance with a $0 out-of-pocket model that removes financial barriers to care. Full story via @Bloomberg ⬇️ https://t.co/J7jCLwdFAH
0
1
6
@NornGroup
Norn Group
1 day
If we want aging drugs, we need to be multi-indication-maxxing. Rapamycin and metformin were each first approved for a single indication, then we spent decades before discovering they might have broader longevity drug potential. This pattern is now repeating with GLP-1s. A
1
1
4
@MartinBJensen
Martin Borch Jensen
2 days
Understanding how biology works is limited by not being able to see the sequence of events unfolding inside our bodies. At the American Association for Matrix Biology meeting (#ASMB2025) last week, and discussions about extracellular matrix biomarkers made it apparent how they
@NornGroup
Norn Group
6 days
Your body's degrading scaffold might be aging you. The elastin holding your tissues together was mostly made in development, so damage slowly accumulates as we age, and elastin breakdown products can be detected in the blood. Are these fragments just detritus, or do they
1
1
4
@MartinBJensen
Martin Borch Jensen
2 days
Apologies for the @BuckInstitute summit overlap, will check my calendar next time
@Oliver__Hahn
Oliver Hahn
2 days
Sure, #NeurIPS is cool, but the real exclusive stage is at @GordianBio’s happy hour! 😉🍻 We’re stoked to be invited over to our neighbors' place where @claire_gizowski will be sharing how we’re building systems to decode the drivers of 🧠 aging @calico Join us all on Dec 10👇
0
0
7
@MartinBJensen
Martin Borch Jensen
2 days
Detailed version:
@MariosGeorgakis
Marios Georgakis
2 days
You've probably seen this multilingualism & aging paper that was hyped by big science communication accounts & media and made cover in @NatureAging. My assessment after reading it, is that it's a perfect case study of dressing a weak analysis in fancy words & figures🧵
0
0
0
@NornGroup
Norn Group
2 days
Norn Group founder @MartinBJensen on aging clocks: “Think about a wristwatch. [...] If I turn the knob 6 hours, I didn't actually do time travel. I just affected the clock, right? [...] The same thing could be true for the biological aging clocks. [...] you could be changing
1
2
7
@MartinBJensen
Martin Borch Jensen
2 days
"The stakes for the discussion are high because the commercial success drivers for polygenic risk embryo cos are brand and sales, with science as a nice-to-have support. This is because most outcomes of what they are selling are not immediately verifiable."
0
0
0
@MartinBJensen
Martin Borch Jensen
3 days
She knows mine
0
0
5
@MartinBJensen
Martin Borch Jensen
3 days
Nice concrete framing on how AI can actually help treat more diseases, by @MoAlQuraishi, @ElementoLab, @james_y_zou & others. Feels right out of a startup too: "Don't tell me it's not possible, tell me exactly what's blocking it so we can problem solve".
0
1
4
@MartinBJensen
Martin Borch Jensen
3 days
Fingers crossed that abundance-pilling is my partner's love language 🤞
2
0
7
@NaefLuca
Luca Naef @ NeurIPS
4 days
I'll be in San Diego next week for NeurIPS. Ping me if you're there and want to chat AI x Bio/Chem!
2
3
28
@MartinBJensen
Martin Borch Jensen
5 days
More thoughts on biomarkers:
0
0
0
@MartinBJensen
Martin Borch Jensen
5 days
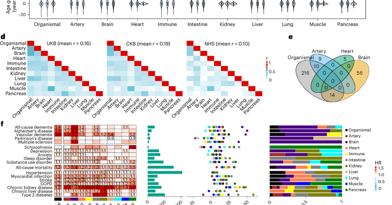
How do you know if an aging clock works? You need three things: replicability across populations, prediction of disease outcomes, and appropriate response to interventions. And to interact with the FDA, you also need interpretability. A new study in Nature Aging gives us a good
1
0
2
@BrackLab
Andrew Brack
6 days
This is a useful essay from the @NornGroup outlining a resource for those designing clinical trials for aging The essay highlights the rationale for a phase 3 trial for aging that focuses on time to first disease. From a medical and payer perspective this strategy makes sense.
@NornGroup
Norn Group
7 days
To get your aging drug approved, you need Phase III trials. To get reimbursed by Medicare and insurance companies, your primary endpoint needs to show clear benefits in how patients feel, function, or survive. But "aging" can’t be an endpoint until we define exactly how to
2
3
20
@NornGroup
Norn Group
6 days
Your body's degrading scaffold might be aging you. The elastin holding your tissues together was mostly made in development, so damage slowly accumulates as we age, and elastin breakdown products can be detected in the blood. Are these fragments just detritus, or do they
1
4
17
@NornGroup
Norn Group
7 days
To get your aging drug approved, you need Phase III trials. To get reimbursed by Medicare and insurance companies, your primary endpoint needs to show clear benefits in how patients feel, function, or survive. But "aging" can’t be an endpoint until we define exactly how to
2
7
23
@NornGroup
Norn Group
9 days
We're rapidly entering a Gerontocene period, where aging's ills start to dominate our economics and social structures. In this world, aging drugs have far higher expected value than single-disease approaches. But aging drugs still don’t have a clean path through Phase III
1
1
4