Hyemin Seo
@HyeminSeo_
Followers
20
Following
63
Media
0
Statuses
8
Joined February 2022
Congratulations to the MBS Retreat Best Poster and Best Talk Award winners! Dr. Sun-Young Kim (Davies Lab) Dr. Vy Dang (@edward_marcotte Lab) Dr. Yue Liu (@CenikLab) Dr. Hyunji Lee (@LabVokes) Dr. Hye Min Seo (@Stomata_Tweets, @HyeminSeo_) Dr. Donghwa Suh (Gross Lab)
0
1
10
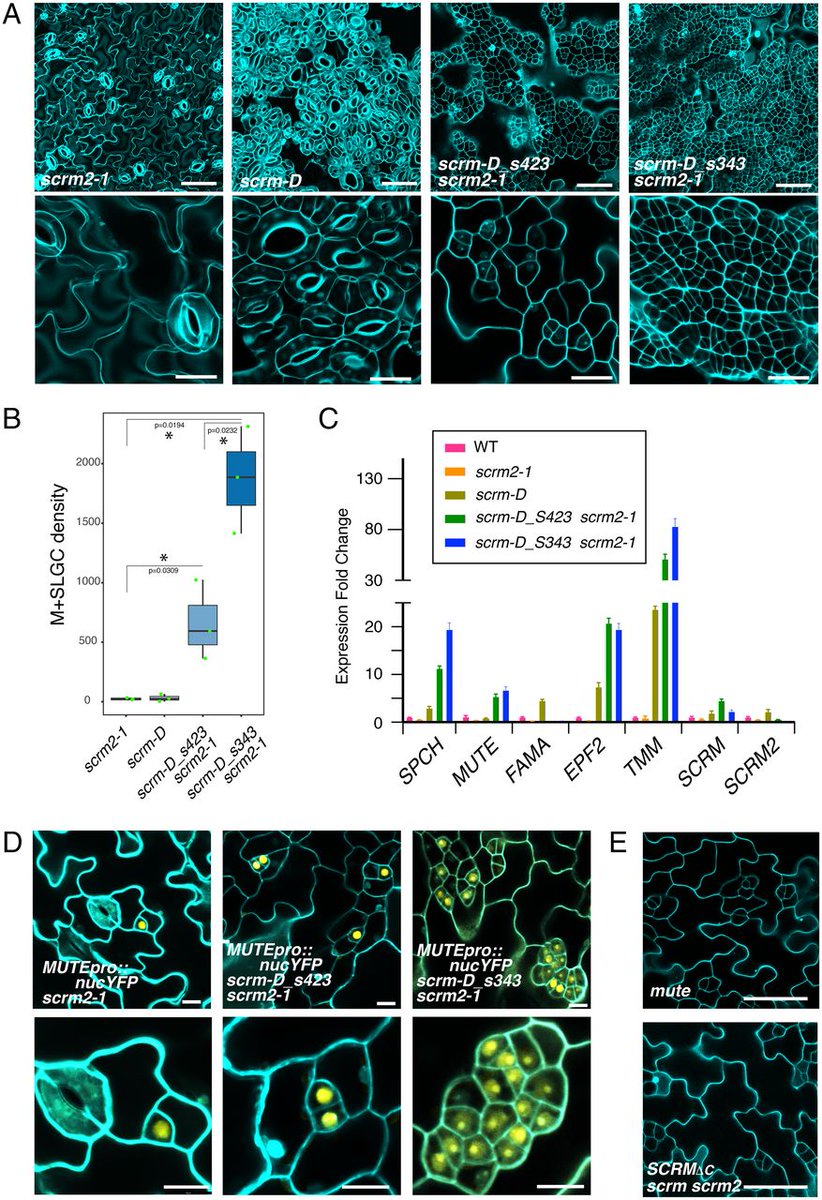
The bHLH protein SCREAM switches its partner from SPEECHLESS to MUTE to FAMA to drive stomatal differentiation. We now can selectively abrogate association w/ MUTE, but not SPCH or FAMA. The end results are massive stem cell arrests.
1
9
21
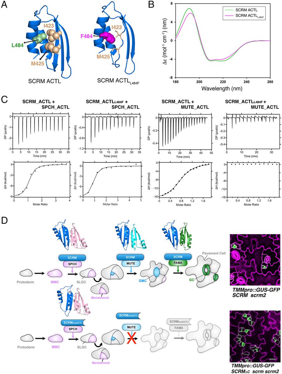
Now in @PNASNews~ Congrats, @HyeminSeo_ , @mohansepuri, @aarthi_putarjun, former @TexasScience undergrad Lyndsey Aguirre @futuredrscience & former @UWBiology undergrad, Ben Burrows! SCREAM ACT-like domain as a bHLH partner selectivity interface 🌱 https://t.co/K2RXQyuj5E
pnas.org
Multicellular organisms develop specialized cell types to achieve complex functions of tissues and organs. The basic helix–loop–helix (bHLH) protei...
1
19
60
Congrats to @Stomata_Tweets and CMB grad student, Hyemin Seo on their recent pub in @PNASNews! 🥳 https://t.co/NGvcivLUl6
0
4
13
Congrats @HyeminSeo_ for being awarded the @TexasScience Summer Graduate Fellowship. You rock!🌱🥰
0
2
15