krishnamohan
@mohansepuri
Followers
19
Following
51
Media
0
Statuses
31
Joined July 2009
New research finds the activation of immune signaling can cross-regulate the otherwise highly specific stomatal development signaling if the availability of the shared downstream components becomes suboptimal. Learn more in this week’s issue: https://t.co/EOuAa8Cvtj
6
31
142
Our latest made to the cover @ScienceAdvances! The power of chemistry unveiled the signal specificity boundary bet/w development & immunity. Congrats, Arvid, Krishna @mohansepuri , Pengfei, all the collaborators, esp. @Itamilab 🥳⚗️🌱. https://t.co/eoDj677AYh
1
33
152
Chemical genetics reveals cross-regulation of plant developmental signaling by the immune peptide-receptor pathway | Science Advances
science.org
A small compound uncovers the MAP kinase homeostasis–based signal specificity between plant development and immunity.
0
0
1
‘Never seen anything like this’: Trump’s team halts NIH meetings and travel
nature.com
Nature - In an unprecedented move, research-grant reviews have been suspended indefinitely at the world’s largest public funder of biomedical research.
0
1
2
Just published🌱⚗️! Discovery of Stomidazolone, a new compound reducing the numbers of stomata by binding to the MUTE ACTL domain and perturbing the MUTE-SCRM heterodimerization. Fantastic collaboration w/ Organic Chemists @LabMurakami. Congrats, all! https://t.co/uPdW4lTEgq
nature.com
Nature Communications - This study reports Stomidazolone, a doubly-sulfonylated imidazolone that inhibits stomatal differentiation by binding to the ACT-Like domain of MUTE, disrupting its...
3
17
77
研究ハイライト 植物の気孔を減らす化合物の合成に成功 ~気孔発生司令因子の機能を妨害する化合物の発見~ https://t.co/ptleLLJm0c
itbm.nagoya-u.ac.jp
【本研究のポイント】 ・気孔数を減らす低分子化合物を発見 ・気孔関連変異体の解析や、生化学的解析により、化合物の標的タンパク質を同定 ・計算化学、生化学により化合物が結合する標的タンパク質のアミノ酸部位を特定 【概要】 名古屋大学トランス
1
11
63
気孔を減らす化合物創出の論文が@NatureComms に掲載されました。気孔の司令転写因子MUTEに結合し、SCREAMとのヘテロ二量体形成を阻害。構造モデルから化合物耐性植物も作出🪴。合成化学の村上先生@LabMurakami との共同研究です。共著者の皆様おめでとう🥰
nature.com
Nature Communications - This study reports Stomidazolone, a doubly-sulfonylated imidazolone that inhibits stomatal differentiation by binding to the ACT-Like domain of MUTE, disrupting its...
3
19
165
気孔の司令因子は、神経や筋肉分化の司令因子同様bHLH型ですが、C末端にACT様領域がついた植物特有のもの。今回報告した化合物Stomidazoloneは、ACT様領域に結合する、初の二量体阻害剤です。化学の視点では、三次元骨格をもつイミダゾロン化合物を1工程で合成する新規手法の確立に成功⚗️🧬 2/
1
4
15
これはオキサゾールのC-Hアミド化を狙っていた時に発見した”不思議反応”から始まりました。Yip博士が予想もしない副生成物を単離しました。そして、その化合物の新たな活性を鳥居先生@KeikoUTorii、中川先生とHan先生に見つけもらいました。二つの偶然に導かれ、多くの人の協力で形になりました。
0
8
34
Congrats all! We found a new bioactive molecule, Stomidazolone, from our methodology-based chemical library. @NatureComms I sincerely appreciate Prof. Torii @KeikoUTorii and her group members. This beautiful figure was prepared by Prof. Takahashi. https://t.co/zGZPPFS4L1
2
18
73
Chemical genetics reveals cross-activation of plant developmental signaling by the immune peptide-receptor pathway
biorxiv.org
Cells sense and integrate multiple signals to coordinate development and defence. A receptor-kinase signaling pathway for plant stomatal development shares components with the immunity pathway. The...
0
0
1
新作です! 植物のbHLH指令転写因子の二量体形成を阻害することにより気孔の幹細胞を停止させる化合物を創出。植物bHLH特有の機能未知なACTLドメインに結合。構造予測から薬剤耐性植物の作出にも成功。名古屋大ITbMの合成化学の専門家との共同研究 https://t.co/J15Cz7Cjea
https://t.co/LYM6cstjeD
biorxiv.org
Selective perturbation of protein interactions with chemical compounds enables dissection and control of developmental processes. Differentiation of stomata, cellular valves vital for plant growth...
Fantastic collaboration w/ Synthetic Chemists⚗️💊@LabMurakami @Itamilab @NagoyaITbM! Congrats, Ayami, @aliciaysj @mohansepuri @HyeminSeo_, Calvin & all amazing members of the cross-disciplinary team🌱🧬🥰
1
13
107
Chemical inhibition of stomatal differentiation by perturbation of the master-regulatory bHLH heterodimer via an ACT-Like domain
biorxiv.org
Selective perturbation of protein interactions with chemical compounds enables dissection and control of developmental processes. Differentiation of stomata, cellular valves vital for plant growth...
0
0
1
88
1K
4K
Chandrayaan-3 Mission: 'India🇮🇳, I reached my destination and you too!' : Chandrayaan-3 Chandrayaan-3 has successfully soft-landed on the moon 🌖!. Congratulations, India🇮🇳! #Chandrayaan_3
#Ch3
69K
272K
823K
Foreign born CEOs of American companies: 🇮🇳 Alphabet Google 🇮🇳 Adobe 🇲🇾 Broadcom 🇬🇧 Coca-Cola 🇮🇳 IBM 🇫🇷 Instacart 🇮🇳 Honeywell 🇪🇸 Johnson & Johnson 🇵🇰 KFC 🇩🇪 Mastercard 🇮🇳 Micron Technology 🇮🇳 Microsoft 🇹🇼 Nvidia 🇮🇱 Oracle 🇪🇸 PepsiCo 🇬🇷 Pfizer 🇮🇳 Starbucks 🇮🇪 Stripe 🇿🇦 Tesla,
2K
4K
34K
Long-Range Coupled Motions Underlie Ligand Recognition by a Chemokine Receptor
cell.com
Computational Molecular Modelling; Molecular Dynamics; Biochemistry; Structural Biology
0
0
3
Our genetic/molecular/biochemical/biophysical anslyses showed that BPC1/2 repress SPCH and stomatal precursor proliferative stage, but how? We found that BPC1/2 physically associate with MUTE but not SPCH. 3/
1
2
7
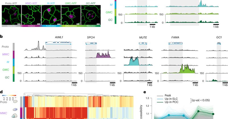
Our latest! OA from @NaturePlants 🌱🔬🧬 We report a lexicon of dynamic chromatin accessibility through stomatal development. This revealed the key regulatory point at the proliferation-differentiation switch 1/ https://t.co/4iialMVXyE
nature.com
Nature Plants - Chromatin accessibility dynamics profiling throughout the development of the stomatal lineage uncovers a crucial role for heterotypic cis- and trans-acting factors. These drive...
5
47
148
Now in @PNASNews~ Congrats, @HyeminSeo_ , @mohansepuri, @aarthi_putarjun, former @TexasScience undergrad Lyndsey Aguirre @futuredrscience & former @UWBiology undergrad, Ben Burrows! SCREAM ACT-like domain as a bHLH partner selectivity interface 🌱 https://t.co/K2RXQyuj5E
pnas.org
Multicellular organisms develop specialized cell types to achieve complex functions of tissues and organs. The basic helix–loop–helix (bHLH) protei...
1
19
60