HeyJosch Profile Banner
Joschka Hey Profile
Joschka Hey

@HeyJosch

Followers
240
Following
3K
Media
10
Statuses
135

Data-driven scientist | from confusion to understanding @[email protected]

Deutschland
Joined May 2018
Don't wanna be here? Send us removal request.
@HeyJosch
Joschka Hey
2 years
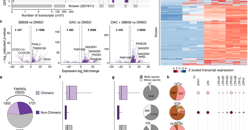
I am happy to share that @NatureComms has published our latest research from the @DKFZ. DNMT and HDAC inhibition induces immunogenic neoantigens from human endogenous retroviral element-derived transcripts Here’s the link to the article: https://t.co/A3VIeppqc7 👇 1/7
Tweet card summary image
nature.com
Nature Communications - Epigenetic therapies are known to synergize with immunotherapies through the de-repression of endogenous retroviral element (ERV)-encoded promoters. Here the authors...
3
7
27
@DKFZ
DKFZ
2 years
Ashish Goyal, Jens Bauer und Joschka Hey erhalten den diesjährigen #WaltraudLewenzPreis für ihre Arbeit über die Identifizierung von Neoantigenen, die von neu aktivierten Transkripten bei epigenetischen Therapien kodiert werden. Herzlichen Glückwunsch! 👏 @DKTK_
2
4
27
@anand_mt
Anand Mayakonda 🕉️
2 years
Trackplot: a fast and minimal dependency R script for epigenomic enrichment plots https://t.co/rMtdqum7pl https://t.co/GusXJOfXt8
2
16
59
@HeyJosch
Joschka Hey
2 years
Congratulations to all authors involved in this beautiful study about Juvenile Myelomonocytic Leukemia! I am pleased to have contributed to this work that not only demonstrates the oncofetal reprogramming of this childhood cancer, but also identifies therapeutic vulnerabilities.
@TransCanEpi
Translational Cancer Epigenomics
2 years
Exciting findings in #childhoodcancer #oncofetal reprogramming of postnatal #stemcells and CD52 as a novel therapeutic target in #pediatric #leukemia New preprint from our lab by @mp_hartmann @MaxSchoenung @dblipka1 https://t.co/eVL4vuZbzm
1
0
10
@DKFZ
DKFZ
2 years
Epigenetisch wirkende Medikamente ermöglichen, dass Bereiche des Erbguts abgelesen werden, die vorher blockiert waren. Das führt zur Bildung neuer mRNA und neuer Proteine, die das Immunsystem beim Erkennen von Krebszellen unterstützen könnten. @uktuebingen https://t.co/4YP14aRgOL
Tweet card summary image
dkfz.de
Epigenetisch wirkende Medikamente ermöglichen, dass in der Zelle Bereiche des Erbguts abgelesen werden, die vorher blockiert und unzugänglich waren. Das führt zur Bildung neuer mRNA-Abschriften und...
0
7
12
@HeyJosch
Joschka Hey
2 years
Our main focus @Cytoreason is to utilize computational disease models to gain a better understanding of disease mechanisms, prioritize indications, and identify novel targets for various diseases. 7/7
1
0
0
@HeyJosch
Joschka Hey
2 years
Although my time as a Postdoctoral Researcher at DKFZ has come to an end, I feel fortunate to have the opportunity to continue working in the same field as a Senior Bioinformatics Scientist at @Cytoreason. 6/7
1
0
0
@HeyJosch
Joschka Hey
2 years
This work is the product of a great collaboration with Jens Bauer and @JulianeWalz from the @uni_tue and would not have been possible without the continuous efforts of Ashish Goyal, Christoph Plass, and many others from the Cancer Epigenomics division @DKFZ. 5/7
1
0
0
@HeyJosch
Joschka Hey
2 years
We confirmed the presence of TINPATs in a broad range of cancer types, particularly in AML patients after in vivo treatment with the DNMT inhibitor Decitabine, and highlighted their potential when combined with immunotherapy. 4/7
1
0
0
@HeyJosch
Joschka Hey
2 years
These transcripts play a crucial role in generating treatment-induced neopeptides (t-neopeptides) that are presented on the human leukocyte antigen (HLA), subsequently inducing a T-cell response that effectively targets and destroys cancer cells. 3/7
1
0
0
@HeyJosch
Joschka Hey
2 years
Our study found that epigenetic drug treatment, such as the inhibition of DNMT and HDAC, can lead to the derepression of ERV-derived, treatment-induced novel polyadenylated transcripts (TINPATs). 2/7
1
0
0
@WeizmannScience
Weizmann Institute
3 years
One in 400 people among the general population – and 1 in 40 Ashkenazi Jews – is born with mutations in the BRCA genes that increase the risk of several cancer types. It's not surprising then that these mutations keep cancer researchers busy. (1/3)
3
12
31
@mllprada
MariaLlamazaresPrada
3 years
Very happy that this is out! Thanks to the work of many passionate scientists from Academia, Industry and Clinics, to the generosity of #COPDpatients. High-resolution #transcriptomic and #epigenetic profiling ids novel #COPD regulators #Multiomics #humanLungFibroblasts
@NAC_Regensburg
NGS Analysis Center, University Regensburg
3 years
We completed the first whole genome #DNAmethylation profiles in #copd, revealing potential disease regulators 👇. High‐resolution transcriptomic and epigenetic profiling identifies novel regulators of COPD https://t.co/mbGSvlanTf #epigenetics, #wgbs 🧵
6
7
23
@NAC_Regensburg
NGS Analysis Center, University Regensburg
3 years
We completed the first whole genome #DNAmethylation profiles in #copd, revealing potential disease regulators 👇. High‐resolution transcriptomic and epigenetic profiling identifies novel regulators of COPD https://t.co/mbGSvlanTf #epigenetics, #wgbs 🧵
Tweet card summary image
link.springer.com
The EMBO Journal - Patients with chronic obstructive pulmonary disease (COPD) are still waiting for curative treatments. Considering its environmental cause, we hypothesized that COPD will be...
1
3
5
@Simgekelekci
Simge Kelekçi
3 years
Delighted to share our story about enhancer hijacking event! First contributing article of my PhD @DKFZ . Many more to come hopefully 😉 @Nature https://t.co/cvZw8HQQ0v
Tweet card summary image
nature.com
Leukemia - Translocation t(6;7) in AML-M4 cell line GDM-1 results in MNX1 activation through enhancer-hijacking
0
3
11
@IntJCanc
International Journal of Cancer
3 years
🔥📢Read the new study led by our very own Editor-in-Chief C. Plass @DKFZ and R. Scherz-Shourval @WeizmannScience on the epigenetic reprogramming of #TumorAssociatedMacrophages and their #DNAmethylation landscape 🔓➡️ https://t.co/1LWZo2FBGG #breastcancer, #TumorMicroenvironment
0
4
10
@HeyJosch
Joschka Hey
3 years
Have you ever asked yourself how myeloid cells are reprogrammed to become tumor-associated macrophages (TAMs)? Our recent publication @IntJCanc indicates a prominent role of DNA methylation in the epigenetic reprogramming of TAMs! https://t.co/iYUCjuxxbN 1/n
Tweet card summary image
onlinelibrary.wiley.com
What's new? In many solid cancers, tumor-associated macrophages (TAMs) congregate in the microenvironment around the tumor. These TAMs have distinct gene expression profiles and help the tumor...
3
4
24
@HeyJosch
Joschka Hey
3 years
If you haven’t seen our previous work on epigenetic reprogramming of the TME, check out our Cancer Research article on CAFs. https://t.co/X6CxK3vxgl 6/n
0
0
4
@HeyJosch
Joschka Hey
3 years
Thanks to all friends and collaborators who made this project possible! Congratulations @CoralHalperin, @mp_hartmann, @MayerShimrit, @MaxSchoenung, @dblipka1, @shouval, and Christoph Plass 5/n
1
0
6
@HeyJosch
Joschka Hey
3 years
Similarly, immunosuppressive TAM functions were identified, such as induction of the immune inhibitory receptor-ligand PD-L1 by Promoter hypomethylation of Cd274. 5/n
1
0
1