DrFDamico Profile Banner
Filippo D'Amico Profile
Filippo D'Amico

@DrFDamico

Followers
2K
Following
1K
Media
268
Statuses
2K

Anesthesia and Intensive care San Raffaele Hospital

Milano, Lombardia
Joined October 2019
Don't wanna be here? Send us removal request.
@DrFDamico
Filippo D'Amico
1 year
Excited to share our review โ€œProtective Hemodynamics: A Novel Strategy to Manage Blood Pressureโ€๐Ÿšจ๐Ÿซ€ @giovannilandoni This approach aims to maintain cardiovascular stability while minimizing risks associated with interventions. Check it out! ๐Ÿ“„๐Ÿ’ก https://t.co/MFkxyv3UAq
4
26
60
@MRE_signavitae
Signa Vitae
15 hours
๐Ÿ’ŠAntifibrotic drugs like Pirfenidone & Nintedanib decrease mortality by 40% in Acute Lung Injury patients (such as COVID-19)! ๐ŸฅThis Meta-analysis suggests that this therapy could greatly benefit ALI patients: NNT=13! โ‰๏ธCould this change post-ICU care? What do you think?
1
6
10
@paternoster_g
Gianluca Paternoster
3 days
Happy to share our paper on: Management of anaesthesia transfemoral transcatheter aortic valve implantation: an Italian interdisciplinary consensus @ITACTAtwits @AjelloValentina @DrFDamico @fabiodoc64 @docsanga @giovannilandoni @MarinaPieri5 https://t.co/7G4ocnKtYt
0
6
12
@DrFDamico
Filippo D'Amico
2 days
Proud to share this work โ€” a collaboration among The Italian Association of Cardiothoracic Anaesthesiology and Intensive Care (ITACTAIC) @ITACTAtwits The Italian Society of Anaesthesia, Analgesia, Resuscitation and Intensive Care (SIAARTI) @Siaarti_online The Italian Society
@DrFDamico
Filippo D'Amico
2 days
1/ ๐Ÿ’ฅOur new article is out in the British Journal of Anaesthesia @BJAJournals ๐ŸŽ‰ Italian interdisciplinary consensus on anaesthesia for transfemoral TAVI โ€” helping standardise practice where variability is still high. Read the article here โฌ‡๏ธ https://t.co/6JXbXnN052
1
5
10
@SFresilli
Stefano Fresilli
3 days
Out now: consensus on anesthetic management for TAVI in @BJAJournalsโ€”the result of one year of work by @ITACTAtwits. Kudos to the whole team. I am grateful to have contributed and excited to have been part of such an important and engaging project.
Tweet card summary image
bjanaesthesia.org
Transfemoral transcatheter aortic valve implantation (TAVI) is a minimally invasive treatment for patients with severe aortic stenosis who are at elevated surgical risk. Despite widespread use,...
1
3
5
@AjelloValentina
Valentina
2 days
2/ โ€œMinimalist TAVIโ€ โ‰  minimalist anesthesia. It means patient-centred decisions, tailored monitoring, and anesthesiologist-led care.
1
1
2
@AjelloValentina
Valentina
2 days
1/ Key messages from the consensus: โ€ข Minimalist approach โ€ข Local anesthesia ยฑ conscious sedation as first choice โ€ข Selective invasive monitoring, driven by patient risk
1
1
3
@AjelloValentina
Valentina
2 days
๐Ÿš€ Our new article now in British Journal of Anaesthesia @BJAJournals What is the optimal anesthesiologic management for transfemoral TAVI procedures? An Italian interdisciplinary consensus proposes a risk-based framework. ๐Ÿ”ฝ Read here https://t.co/lO3hiwQA4w
1
5
5
@DrFDamico
Filippo D'Amico
2 days
8/ Take-home message โœ… ๐Ÿ”น Minimal when possible ๐Ÿ”น Invasive when necessary ๐Ÿ”น Always tailored โ€” cardiology & anaesthesia working together. Read the article here โฌ‡๏ธ https://t.co/6JXbXnNxUA
0
4
11
@DrFDamico
Filippo D'Amico
2 days
7/ Drugs & strategies ๐Ÿ’Š โœ”๏ธ remimazolam appropriate โœ”๏ธ dexmedetomidine often appropriate โš ๏ธ propofol: caution with LVEF <30%/instability โœ”๏ธ ACT-guided heparin โœ”๏ธ bivalirudin only with heparin allergy/HIT
1
2
6
@DrFDamico
Filippo D'Amico
2 days
6/ What to avoid ๐Ÿšซ โŒ nurse-administered anaesthesia โŒ pulmonary artery catheter / pulse contour โŒ routine urinary catheter โŒ prophylactic ECMO โŒ routine TEE โŒ deep/general anaesthesia (except select cases)
1
3
6
@DrFDamico
Filippo D'Amico
2 days
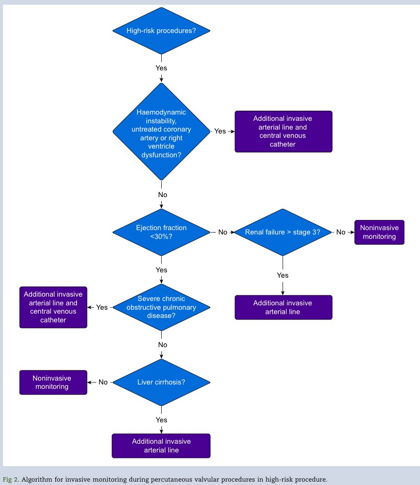
5/ Monitoring ๐Ÿฉบ Use invasive monitoring only for selected high-risk patients: โ€ข haemodynamic instability โ€ข RV dysfunction โ€ข LVEF <30% Otherwise โ†’ non-invasive.
1
3
6
@DrFDamico
Filippo D'Amico
2 days
4/ Core message ๐Ÿ’ก When safe, choose a minimalist approach: โžก๏ธ local anaesthesia or conscious sedation in most cases.
1
4
9
@DrFDamico
Filippo D'Amico
2 days
3/ How we did it ๐Ÿง ๐Ÿ“š Multidisciplinary panel + systematic review + RAND/UCLA method โ†’ 1032 clinical scenarios rated as: โœ”๏ธ appropriate โŒ inappropriate โš–๏ธ uncertain
1
3
3
@DrFDamico
Filippo D'Amico
2 days
2/ Why does it matter? ๐Ÿค” TAVI is expanding rapidly โ€” but anaesthetic strategies differ widely across centres. We wanted practical, patient-centred guidance.
1
3
5
@DrFDamico
Filippo D'Amico
2 days
1/ ๐Ÿ’ฅOur new article is out in the British Journal of Anaesthesia @BJAJournals ๐ŸŽ‰ Italian interdisciplinary consensus on anaesthesia for transfemoral TAVI โ€” helping standardise practice where variability is still high. Read the article here โฌ‡๏ธ https://t.co/6JXbXnN052
4
15
20
@DrTuhinM
Tuhin
10 days
๐Ÿš€ Itโ€™s Out!๐ŸŽ‰ ๐Ÿ“Our correspondence on postoperative neurocognitive outcomes is now published in @Anaes_Journal This piece reflects on the ambitious umbrella review by @DrFDamico @Stefano__Turi @GiacomoMonti @azangrillo @giovannilandoni @manazzamarcoMD @Giulianalo_ and
1
5
14
@MRE_signavitae
Signa Vitae
11 days
As 2025 draws to a close, let's look back at ๐™Ž๐™ž๐™œ๐™ฃ๐™– ๐™‘๐™ž๐™ฉ๐™–๐™š by the numbers! The most-read article published in 2025 so far is โ€œReevaluating the lower limit of renal autoregulation: does one size fit all?โ€ ๐Ÿ”—Read the article here: https://t.co/h9O6CU10tU
1
6
9
@ISICEM
ISICEM
19 days
Following the strong response to our 1st sepsis cartoon, hereโ€™s a second... Can precision #immunotherapy change #sepsis outcomes? An importantย #JAMAย article, published last week โ€” presented in our new format. credits: @DrFDamico & @FabioTaccone #ISICEMelearning @JAMANetwork
1
16
58
@BorelloMatteo
Matteo Borello
24 days
๐Ÿ’‰Ketamine vs Etomidate for intubation ๐Ÿซ‚3200 critically ill partients in the US โ˜ ๏ธSame mortality at 28 days BUT ๐Ÿซ€Etomidate had less cardiocollapse than Ketamine Great video by @DrFDamico for @ISICEM introducing the research Full article on @NEJM ๐Ÿ”— https://t.co/p5BJBgvNWJ
@ISICEM
ISICEM
24 days
๐’๐ž๐ซ๐ข๐จ๐ฎ๐ฌ ๐ฌ๐œ๐ข๐ž๐ง๐œ๐ž. ๐”๐ง๐ž๐ฑ๐ฉ๐ž๐œ๐ญ๐ž๐ ๐Ÿ๐จ๐ซ๐ฆ๐š๐ญ. The @ISICEM Critical Care Input โ€” presented this time in a new way. Watch it now and enjoy. Credits @DrFDamico #ISICEMelearning @NEJM Full article https://t.co/rOeUBP3bQE
0
5
9