DipaLab_IISc Profile Banner
Prof. Dipshikha Chakravortty's Lab Profile
Prof. Dipshikha Chakravortty's Lab

@DipaLab_IISc

Followers
2K
Following
529
Media
39
Statuses
156

PI: Dipshikha Chakravortty (MCBL, IISc Bangalore). We study molecular pathogenesis of Salmonella in murine, nematode and plant systems.

Bangalore, India
Joined February 2021
Don't wanna be here? Send us removal request.
@DipaLab_IISc
Prof. Dipshikha Chakravortty's Lab
19 days
Thanks you @biopatrika for covering our recent study by @KirtiPa21603835 and team ๐Ÿ’๐Ÿ’๐Ÿ’๐Ÿ’
@biopatrika
Biopatrika
20 days
#authorinterview Kirti Parmar @KirtiPa21603835 PhD with Prof. Dipshikha Chakravortty lab @DipaLab_IISc at @iiscbangalore talks about her work on "Antioxidant gene yqhD influences susceptibility of Salmonella to bile salts" #salmonella https://t.co/fmIfg8zeE6 via @biopatrika
0
1
13
@DipaLab_IISc
Prof. Dipshikha Chakravortty's Lab
1 month
Heartiest Congratulations to @Debapri57550341 and @anmolsingh82 for winning the Best Poster Award at the ASM Global Research Symposium on One Health and AMRโ™ฅ๏ธโ™ฅ๏ธ๐ŸŽ‰๐ŸŽ‰๐Ÿ’๐Ÿ’ Proud moment for DC Lab
4
4
81
@DipaLab_IISc
Prof. Dipshikha Chakravortty's Lab
1 month
DC Lab @ ASM Global Research Symposium on One Health Approach to AMR ( IISc)๐ŸŽ‰๐ŸŽ‰๐ŸŽ‰๐ŸŽ‰
0
2
40
@DipaLab_IISc
Prof. Dipshikha Chakravortty's Lab
1 month
Glad to share our latest publication in mSphere! Our study reveals how _Salmonellaโ€™s_ aldehyde reductase YqhD influences its resilience to bile stress. Heartiest wishes to @KirtiPa21603835 and the team ๐Ÿ’๐ŸŽ‰ Link ๐Ÿ‘‡
Tweet card summary image
journals.asm.org
Foodborne pathogen Salmonella can tolerate high concentrations of bile and even survive the harsh environment of the gall bladder. This study is significant as it explores the role of a novel...
0
2
23
@DipaLab_IISc
Prof. Dipshikha Chakravortty's Lab
1 month
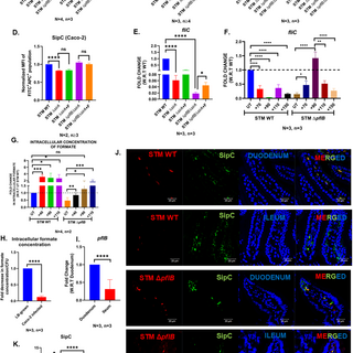
Elated to share our new publication: We dissect intracellular formate regulation in Salmonella "A- motilityโ€toโ€invasion" switch, uncovering a metabolic cue controlling virulence. Link: https://t.co/KXgYEFM4f5 Congratulations to @Debapri57550341 and all other co-authors๐ŸŽ‰๐Ÿ’
Tweet card summary image
journals.plos.org
Author summary The ability of Salmonella Typhimurium to modulate the expression of its virulence factors in response to diverse environmental cues has positioned it as a highly successful pathogen....
7
2
45
@DipaLab_IISc
Prof. Dipshikha Chakravortty's Lab
4 months
0
0
0
@DipaLab_IISc
Prof. Dipshikha Chakravortty's Lab
4 months
We extend our heartiest congratulations and regards to Debapriya, Kirti, Anmol and Rhea for successfully giving their colloquium. All the best to the four of them๐ŸŽ‰๐ŸŽŠโœจโ™ฅ๏ธ
1
4
85
@iiscbangalore
IISc Bangalore
5 months
The endoplasmic reticulum (ER) of the host cell may play a role in helping Salmonella bacteria escape detection, IISc study shows. Read more: https://t.co/Taytu1gP9L #IIScresearch @DipaLab_IISc
0
14
72
@DipaLab_IISc
Prof. Dipshikha Chakravortty's Lab
5 months
DC lab's first PhD colleague, Prof. Sandeep Eshwarappa who discovered the SCV division, is contributing to the major AX4 project with Water Bear (IISc Bengaluru strain) From Salmonella to tardigrades ๐Ÿ‡ฎ๐Ÿ‡ณ
1
6
89
@DipaLab_IISc
Prof. Dipshikha Chakravortty's Lab
6 months
We all spent a great afternoon yesterday with some nice authentic North Indian Cuisine ๐ŸŽŠ๐ŸŽ‰๐Ÿฅณ
0
2
65
@DipaLab_IISc
Prof. Dipshikha Chakravortty's Lab
6 months
@umeshchopra17 Heartiest Congratulations ๐ŸŽ‰๐ŸŽ‰
0
0
3
@DipaLab_IISc
Prof. Dipshikha Chakravortty's Lab
6 months
2009: Eswarappa et. al established the single bacterium in a vacuole concept. On cover art- Infection and Immunity(ASM). 2025: Chopra https://t.co/AJuUXYyDVT delineated the mechanism. On cover art mBio(ASM). Salmonella is never homeless as the home gets divided with Salmonella
5
6
66
@DipaLab_IISc
Prof. Dipshikha Chakravortty's Lab
6 months
Syntaxin 7 in sync with Salmonella - working together for successful life--- Amazing Bacteria ๐ŸŽŠ๐ŸŽŠ Our latest research article is online now.... Link:-
Tweet card summary image
onlinelibrary.wiley.com
Salmonella Typhimurium hijacks the host Qa-SNARE syntaxin 7 (STX7) to manipulate endo-lysosomal trafficking and sustain intracellular survival. STX7 displays cellโ€“typeโ€“specific expression and...
3
3
48
@DipaLab_IISc
Prof. Dipshikha Chakravortty's Lab
6 months
It was an immense pleasure to have young minds from Classes 4, 5 and 6 in our lab. They were amazed to visualise life under the microscope and explained how they aspire to cure diseases one day๐Ÿ‘ฉ๐Ÿปโ€๐Ÿ”ฌ๐Ÿ‘จ๐Ÿปโ€๐Ÿ”ฌ DC lab always looks forward to igniting, and inspiring young scientific minds๐Ÿ‘จ๐Ÿปโ€๐Ÿซ
2
1
49
@DipaLab_IISc
Prof. Dipshikha Chakravortty's Lab
6 months
DC Lab team members - Rhea, Yogyata and Abhishek mentored students from Jawahar Navodaya Vidyalaya Bangalore - as a part of the "IISc Agastya SEP Program 2025" The young minds under the mentorship of my PhD students performed exciting experiments in our laboratory ๐Ÿ‘จ๐Ÿปโ€๐Ÿ”ฌ๐Ÿ‘ฉ๐Ÿปโ€๐Ÿ”ฌ๐ŸŽ‰๐ŸŽŠ
0
0
40
@DipaLab_IISc
Prof. Dipshikha Chakravortty's Lab
6 months
Igniting young minds๐Ÿ‘ฉ๐Ÿปโ€๐Ÿ”ฌ๐Ÿ‘จ๐Ÿปโ€๐Ÿ”ฌ..... School children from various parts of the country being inspired by DC Lab at IISc Bangalore. #DCLab #Salmonella
0
0
42
@DipaLab_IISc
Prof. Dipshikha Chakravortty's Lab
7 months
Glad to share that our latest review is online now. Check out the link below. Heartiest congratulations to the team๐ŸŽ‰๐ŸŽ‰๐Ÿฅณ๐Ÿฅณ https://t.co/rQV0q7dPJ9
0
0
23
@mbiojournal
mBio
7 months
Endoplasmic reticulum facilitates the coordinated division of #Salmonella-containing vacuoles. New #mBio study by @umeshchopra17 @DipaLab_IISc. https://t.co/L6cQZHbHdU
3
6
34
@DipaLab_IISc
Prof. Dipshikha Chakravortty's Lab
7 months
Heartiest congratulations to all the team members. We show the effect of SIRT1 and SIRT3 on mitochondrial function and host Salmonella pH balance during infection. Extending our regards to @ACSPublications for publishing our work๐ŸŽ‰๐ŸŽ‰๐ŸŽŠ๐ŸŽŠ #Salmonella #DCLab https://t.co/hKM6YKRpYM
Tweet card summary image
pubs.acs.org
Mitochondria are important organelles that regulate energy homeostasis. Mitochondrial health and dynamics are crucial determinants of the outcome of several bacterial infections. SIRT3, a major...
5
4
97
@DipaLab_IISc
Prof. Dipshikha Chakravortty's Lab
7 months
Extending our gratitude to @mbiojournal @ASMicrobiology for publishing our research. We would also like to thank the esteemed agencies- Department of Atomic Energy, Govt. of India, DST and TATA innovation Fellowship for funding our work.
0
0
8