DiamondHandsLN Profile Banner
Diamond Hands💎🙌 Profile
Diamond Hands💎🙌

@DiamondHandsLN

Followers
2K
Following
1K
Media
99
Statuses
935

The leading Bitcoin-focused consulting agency in Japan. Also known for its active Bitcoin/Lightning user community💎🙌

Japan
Joined November 2022
Don't wanna be here? Send us removal request.
@DiamondHandsLN
Diamond Hands💎🙌
7 months
We recently conducted a survey on mobile Bitcoin wallet usage in Japan. • Which mobile Bitcoin wallets are popular in Japan? • What do users look for in a Bitcoin wallet? • Are there any major differences between Bitcoiners and general crypto users? Here's what we found👇
1
4
21
@TheBTCJapan
BITCOIN JAPAN 2025
27 days
#BitcoinJapan 2025 注目セッション⚡️ 🌏 「ビットコイン世界地図から読み解く、日本再興への道」 アメリカ、中国、グローバルサウス── 世界のビットコイン政策・規制・普及の最前線を一望。 日本が再びビットコイン先進国に返り咲く糸口を探ります。 👥 登壇者: 🇺🇸 @grant_mccarty 氏(
0
17
41
@Breez_Tech
Breez ⚡
2 months
It’s time to build ⚡️ Today, together with the biggest names in the space, we’re launching a global developer challenge to bring bitcoin to the open-source apps used by millions every day. 💰 $25k prize pool 🌍 50+ communities 🚀 ∞ possibilities 🧵 https://t.co/ubQe8B99wa
Tweet card summary image
time2build.dev
A worldwide developer challenge to bring bitcoin to the world's leading open-source applications using the Breez SDK.
34
205
563
@TBB_EN
Tokyo Bitcoin Base
2 months
BUIDL the first Dev Day by @FulgurVentures in Japan will be held at Tokyo Bitcoin Base!⚡️ We are truly delighted to host @NicolasDorier, founder of @BtcpayServer to TBB🇯🇵✨ Do not miss the opportunity to meet and listen in person such a great figure!🔥 For more information,
Tweet card summary image
btc-jpn.com
Make Japan a Great Bitcoin Nation Again.
@TheBTCJapan
BITCOIN JAPAN 2025
3 months
🚀 Dev Day Speaker Announcement - Nicolas Dorier (@NicolasDorier), Founder of BTCPay Server @BtcpayServer and Bitcoin Core contributor, joins BUIDL, the Dev Day of BITCOIN JAPAN! Creator of NBitcoin—a key .NET library for Bitcoin development—and maintainer of the open-source
2
5
19
@TBB_JP
Tokyo Bitcoin Base JP
2 months
<⚡️反省会万博振り返り⚡️> 反省会万博を @DiamondHandsLN と共催し、 ゲームやワークショップから、日本におけるビットコインの歴史やホワイトペーパーまで、幅広く共有する機会となりました。 ご登壇いただいた皆さま: @zbdapp の共同創業者、 @MandelDuck @citrea_xyz の事業開発マネージャー、
0
6
20
@TBB_EN
Tokyo Bitcoin Base
2 months
<⚡Hanseikai Banpaku recap⚡️> We had the honor of co-hosting the Hanseikai Banpaku with @DiamondHandsLN , featuring Bitcoin games, workshops, and sessions ranging from the history of Bitcoin in Japan to discussions on the White Paper. We extend our sincere gratitude to the
1
10
40
@TBB_EN
Tokyo Bitcoin Base
3 months
【Hanseikai Expo 2025】 A heartfelt thank you to everyone who joined us! On the same day, we interviewed the organizer, @Coin_and_Peace, and gathered a variety of insights. To close things out, Mr. Higashi shared an important message for Japan’s Bitcoin community.
1
2
7
@SuperTestnet
Super Testnet
3 months
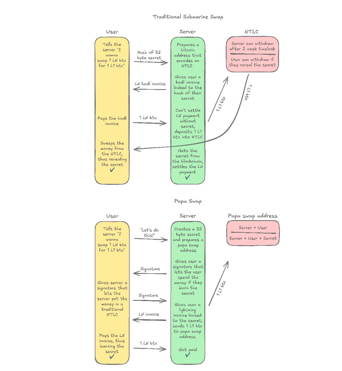
I made a chart that compares my new Papa Swap protocol with traditional Submarine Swaps. I also implemented the code in the form of a wallet that works like Muun Wallet, but using Papa Swaps. I plan to present my research and demo my code at @btcplusplus Istanbul. See you there!
7
23
116
@JimmyKostro
Jimmy Kostro ⚡️
3 months
Thailand will host the Worlds First Bitcoin Half Marathon in just over 60 days.
6
26
140
@Excellion
Samson Mow
3 months
It was a pleasure to meet @satsukikatayama at @WebX_Asia where she delivered a speech at the #Bitcoin networking event. Katayama-san is a member of Japan's House of Councillors, representing the Liberal Democratic Party (LDP) and also chair of the LDP Committee on Finance. 🍊💊🇯🇵
2
14
199
@TBB_JP
Tokyo Bitcoin Base JP
3 months
【反省会万博2025】 ご来場していただいた皆様 誠にありがとうございました! 同日に主催の @Coin_and_Peace さんにインタビューをして様々な意見をいただきました。 最後には東さんから日本のビットコインコミュニティーへの重要なメッセージがあります。 ぜひTBBへお越しください
2
16
60
@web4ava
eva 🟦
3 months
Bitcoin’s role as a store of value and corporate investment strategy: great discussion between @Coin_and_Peace, @Excellion and @DavidZell_ during Fintech Expo Osaka 🇯🇵 #WebX2025 #webxfintechexpo #fintech
9
10
55
@ian__major
Ian Major ⚡️ 🌋
3 months
Excited to speak this week at @WebX_Asia on the merits of building stablecoin tech on Bitcoin! Particularly relevant with the first yen-denominated stable set to launch later this year. S/o to the @DiamondHandsLN community for their work organizing a dedicated Bitcoin-focused
0
2
8
@lightning
Lightning Labs⚡️🌐
4 months
The latest Lightning Lab 🧪 is out! We cover: ☀️ Summer of LN: 4M @square merchants coming, @blocks 9.7% BTC yield, 420 @SteaknShake locations, vibe coding 📈 1000xing from billions to trillions 🚀 @paoloardoino: USDT on LN scales, @speedwallet bridged USDC, @BotanixLabs mainnet
11
46
160
@ArkLabsHQ
Ark Labs
4 months
Last weekend in Riga, we ran a quiet experiment. To honor the event's cypherpunk traditions, we pulled off the conference's biggest hack. We "hijacked" the PoS system! Attendees paid merchants via Lightning as usual, but something different was happening behind the scenes 👇
27
86
406
@walletofsatoshi
Wallet of Satoshi
4 months
"If you don’t believe me or don’t get it, I don’t have time to convince you." - Satoshi Nakamoto, 2010 Satoshi didn’t waste time convincing people. He built the future. Now it’s our turn. 🧵👇
17
111
835
@frankcorva
Frank Corva
4 months
Today, I’ll be reporting on: 1. The summations and potential verdict in the Tornado Cash trial. (Summations begin at 9:00 AM EST.) 2. The Samourai Wallet devs changing their plea to “guilty.” (I’ll be at the hearings at 10 & 10:30 AM EST.) 3. The White House’s Digital Assets
35
44
167
@voltage_cloud
Voltage ⚡
4 months
The FUD is falling on deaf ears. Lightning is scaling. @geyserfund and @BraiinsMining are two of many instances where adoption is increasing daily.
2
4
14
@LightningNewsX
Lightning News
4 months
🇨🇭 In Lugano, Switzerland, bitcoin is accepted by many merchants:
11
13
110
@TBB_EN
Tokyo Bitcoin Base
4 months
We just got a hand-signed copy of Programming Bitcoin by @jimmysong✨ This definitive guide lets you code your way through everything—math, networking, even block validation. Swing by TBB and give it a look the next time you visit⚡️
3
5
23