ChunHao_NTU Profile Banner
Chun-Hao Chen Profile
Chun-Hao Chen

@ChunHao_NTU

Followers
17
Following
6
Media
0
Statuses
17

A fanatic worm researcher at National Taiwan University studying social behaviors and sexual dimorphisms.

Taipei City, Taiwan
Joined December 2022
Don't wanna be here? Send us removal request.
@ChunHao_NTU
Chun-Hao Chen
28 days
I’m happy to share that our new paper has been published. Our findings show that there are autonomous and nonautonomous mechanisms to independently pattern sexual dimorphism of the nervous system in C. elegans. Check it out! https://t.co/xQqTmO3uhZ
Tweet card summary image
embopress.org
imageimageSexual state-regulated insulin signaling and vulval epithelial cues engage distinct pathways to remodel the F-actin cytoskeleton, thereby sculpting sexually dimorphic PVP branches that are...
0
2
1
@ChunHao_NTU
Chun-Hao Chen
1 year
Wonder how to precisely control microtubule assembly? Our collaborative work demonstrates a method called "RIVET" that allows you rapidly and reversibly control microtubule dynamics in worms. Check it out! https://t.co/ySFgeuI7ka
Tweet card summary image
advanced.onlinelibrary.wiley.com
The RIVET (Rapid Immobilization of Target Vesicles on Engaged Tracks) system enables spatiotemporal perturbation of specific intracellular trafficking pathways and receptor-mediated endocytosis in...
0
0
0
@GeneticsGSA
Genetics Society of America
2 years
Read all about 2024 Thomas Hunt Morgan Medal recipient Paul Sternberg's scientific legacy & decades-long discoveries in worm physiology, development & behavior: https://t.co/fqaajnNBql 🪱 Plus, don't miss his episode of the 2024 GSA Awards seminar series! 1/2 🧵
1
6
12
@doug_p
Doug Portman 🐛🏳️‍🌈🧬 @dougp.bsky.social
2 years
Have you ever wondered how C. elegans males find and evaluate potential mates? Wonder no longer!
Tweet card summary image
cell.com
The selection of optimal mates is central to animal fitness and evolution. Here, Luo et al. find that diverse sensory signals inform C. elegans males about the sex, stage, feeding status, and mating...
11
29
87
@Micropub7n
microPublication
2 years
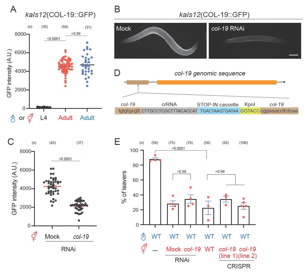
Adult-specific collagen COL-19 is dispensable for contact-mediated mate recognition in Caenorhabditis elegans #micropublication #biology #data #caltechlibrary #Celegans #GenotypeData #NewFinding #NegativeResult https://t.co/A94DeH0XnT
0
1
0
@ChunHao_NTU
Chun-Hao Chen
2 years
Our first micropublication is out today! Congratulations to Jen-Wei. Science is all about sharing regardless it is positive or negative results. https://t.co/3MrSuwAYan
0
0
1
@GeneticsGSA
Genetics Society of America
2 years
Help us celebrate the recipients of the 2024 GSA Awards 👏 Six outstanding scientists are being recognized for their exemplary research contributions & support of other scientists in the field. They'll be presented with their award at #TAGC24. Read more: https://t.co/z07Q3w5GdC
1
9
43
@PLOSBiology
PLOS Biology
2 years
Starvation turns some #fungi into #nematode-eating #predators. Study by @fungi_worms &co reveals increased DNA replication, translation & secretion as worm traps develop; DUF3129 proteins on trap surfaces are involved in worm #adhesion #PLOSBiology https://t.co/XYFO0ckKKo
2
37
123
@ChunHao_NTU
Chun-Hao Chen
2 years
Glad to get involved in this project! It will be a very useful toolkit to study sensory functions in C. elegans! https://t.co/uYzbJKeqn6
0
0
3
@AndrewLeifer
Andrew Leifer (@[email protected])
2 years
Our signal propagation atlas of C. elegans is now out in @Nature! We measure the network’s response to optogenetic stimulation of each neuron in the head, one at a time-- over 23,000 neuron pairs. Congrats to @francescorandi @aksharma_118 & @DvaliSophie. https://t.co/DshzdEXz4P
14
161
548
@NobelPrize
The Nobel Prize
2 years
BREAKING NEWS The 2023 #NobelPrize in Physiology or Medicine has been awarded to Katalin Karikó and Drew Weissman for their discoveries concerning nucleoside base modifications that enabled the development of effective mRNA vaccines against COVID-19.
4K
26K
73K
@wormraiser
wormraiser
2 years
The worms are in TOUCH with their feelings; it’s not just posture-ing!
@ChunHao_NTU
Chun-Hao Chen
2 years
I'm happy to share our latest work published in Current Biology. We demonstrate that C. elegans males sense cuticular cues and body stiffness to recognize mates. A wonderful journey in collaborations with @wormraiser @Pujol_lab https://t.co/G7SOyVW29Y
0
2
17
@CNRSbiologie
CNRS Biologie
2 years
#ResultatScientifique 🔎| Découvrez la dernière publication de Nathalie Pujol, directrice de recherche @CNRS. 🤝 @CNRS_dr12 @Pujol_lab @FM4B_lab @ChunHao_NTU @wormraiser @centuri_ls 📕 @CurrentBiology | https://t.co/veBUM1FVtX
1
3
5
@ChunHao_NTU
Chun-Hao Chen
2 years
I'm happy to share our latest work published in Current Biology. We demonstrate that C. elegans males sense cuticular cues and body stiffness to recognize mates. A wonderful journey in collaborations with @wormraiser @Pujol_lab https://t.co/G7SOyVW29Y
2
4
21