ChowdhuryLab Profile Banner
Chowdhury Lab Profile
Chowdhury Lab

@ChowdhuryLab

Followers
2K
Following
251
Media
43
Statuses
173

The Chowdhury lab studies #DSBrepair, #RadiationOncology & #microRNAs as biomarkers @Harvardmed @DanaFarber @BrighamWomens. Account managed by lab members.

Joined August 2017
Don't wanna be here? Send us removal request.
@SusanKilgas
Susan Kilgas
3 months
Excited to share our new paper from Sara J. Buhrlage lab & @ChowdhuryLab! We designed CAS-010, a selective, low nanomolar USP28 inhibitor that reduces p53 transcriptional activity, mimics p53 pathway loss & disrupts 53BP1-USP28 binding, offering new insights into USP28 function.
2
13
39
@SusanKilgas
Susan Kilgas
4 months
🧬 Grad students and postdocs in DNA repair/DDR: don’t forget to register for the 2026 GRS “Safeguarding the Genome” seminar — Feb 28–Mar 1, Ventura, CA. Keynote: @ChowdhuryLab. Abstracts due by Nov 23, 2025. Register here: 🔗 https://t.co/ysUWlLVZcr
1
18
34
@HanaSedlackova1
Hana Sedlackova
5 months
📢 For all HaloTag lovers💙💚💛❤️💜🩶 we are excited to share that our work, in which we developed a new biotin-HaloTag ligand, is now published in @JCellBiol! Full link here: https://t.co/kstsOQuPhy
3
29
127
@ChowdhuryLab
Chowdhury Lab
7 months
Excited to share our publication out in Science today! We define a role for the CST complex in DSB repair pathway choice. This study was conducted in close collaboration with Patrick Sung’s lab. Congratulations to Michelle Swift and all other authors!
Tweet card summary image
science.org
Antagonistic activities of the 53BP1 axis and the tumor suppressor BRCA1-BARD1 determine whether DNA double-strand breaks (DSBs) are repaired by end joining or homologous recombination. We show that...
3
25
131
@ScienceStowers
Stowers Institute
7 months
Thank you to @ChowdhuryLab (@Harvardmed, @DanaFarber) for joining us for a fantastic #WednedsayLectureSeries on "#DNA repair mechanisms in the context of cell cycle with implication in #cancer." 🧬 Hosted by the Si Lab.
0
3
23
@ChowdhuryLab
Chowdhury Lab
1 year
📣 Excited to share our latest review on 53BP1’s function in replication stress, its role in fork protection, and the significance of 53BP1 nuclear bodies in this context! https://t.co/TnaMZWUEP4
2
21
105
@ChowdhuryLab
Chowdhury Lab
1 year
Special shout out to @KicksforCancer1 , Thank you for your support.
0
1
3
@ChowdhuryLab
Chowdhury Lab
1 year
Enjoying New England fall weather with our annual lab hike! Celebrated recent achievements from the lab. Cheers to all of you 🍾
1
4
21
@ChowdhuryLab
Chowdhury Lab
1 year
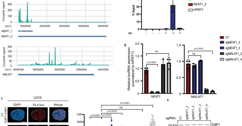
Together, we show that the TDP-43-NEAT1 axis regulates the TIRR/53BP1 complex for the maintenance of genome integrity.
0
1
2
@ChowdhuryLab
Chowdhury Lab
1 year
Finally, we showed that the RNA splicing factor TDP-43, implicated in neurodegenerative diseases and known to promote NEAT1 short isoform production, is hypostatic with NEAT1 with regards to 53BP1 function. TDP-43 loss phenocopies the impact of NEAT1 loss.
0
1
2
@ChowdhuryLab
Chowdhury Lab
1 year
NEAT1 binding destabilizes the TIRR/53BP1 complex. NEAT1 short isoform is mostly present in G1 phase, which ensures the cell cycle-dependency of TIRR/53BP1 complex dissociation, and consequently 53BP1’s availability in G1 for DSB repair.
0
1
1
@ChowdhuryLab
Chowdhury Lab
1 year
We identified direct RNA-binding sites of TIRR using iCliP-seq and showed that the lncRNA NEAT1 short isoform G-rich region binds TIRR with high affinity.
0
1
1
@ChowdhuryLab
Chowdhury Lab
1 year
📣Really excited to share our publication out in @NatureComms , where we show that the lncRNA NEAT1, regulated by the RBP TDP-43, destabilizes the TIRR/53BP1 complex in G1 phase of the cell cycle, affecting both the DSB repair-dependent and -independent functions of 53BP1.
11
18
112
@CantorLab
Sharon B. Cantor
1 year
🚨 TENURE-TRACK Faculty Opportunity The Genome Integrity Program @UMassChan https://t.co/t7w2bWPxe8 Join us exploring DNA replication/repair with Core services supporting your cutting-edge research. 🔗 Learn more: https://t.co/5QHmtDSXkb #Genomics #FacultyJobs #Research #Science
Tweet card summary image
umassmed.edu
Genome Integrity, UMass Chan Medical School. Genome integrity, DNA, RNA, DNA damage, DNA replication, replication stress, replication gaps (Gaps), single stranded DNA (ssDNA), Double stranded DNA...
1
27
57
@ChowdhuryLab
Chowdhury Lab
1 year
Out in @Nature today! We report that a CDK5-cyclin B1 complex maintains proper cell division. We discovered that CDK5, a long regarded non-cell cycle CDK functioning only in neurons, yet overexpressed in many cancers, does regulate mitosis!  Link: https://t.co/ovFZyOXVAM
12
67
349
@Speck_Lab
Christian Speck
1 year
Happy to announce our new publication in @NatureComms, spearheaded by super-talented project leader @ReuterLM . We identified that helicase loading is a self-limiting reaction supporting equal distribution of the replicative helicase across the genome. https://t.co/xFFIPWF6T3
2
15
46
@ChowdhuryLab
Chowdhury Lab
1 year
Very grateful that Dana-Farber’s Center for BRCA and Related Genes in collaboration with the @UTHealthSA has been awarded a $3M program project grant from the @theNCI. Honored to lead the research under the new grant with Dr. Panagiotis (Panos) Konstantinopoulos.
4
2
54
@Fusion_Conf
Fusion Conferences
1 year
📢SAVE THE DATE: 7-10 July 2025 @AgnelSfeir , @KarleneCimprich & @ChowdhuryLab are chairing the #BGFP25 which is taking place in wonderful Lisbon, Portugal next July.☀️ Registration is now OPEN, for more info and details on how to register, follow the 🔗: https://t.co/SPvZHEXsG3
0
8
17
@ChowdhuryLab
Chowdhury Lab
1 year
Happy to share a publication from the lab demonstrating that 53BP1 loss is a positive predictive biomarker for immune checkpoint blockade efficacy, with important implications for the treatment of PARPi-resistant ovarian and pancreatic cancers! https://t.co/a09GX4ipAi
3
33
144