Palak Trivedi Profile
Palak Trivedi

@CholestasisDoc

Followers
1K
Following
45K
Media
121
Statuses
4K

MD. PhD. Specialist interest in autoimmune cholestatic liver disease. Professor of Liver Medicine and Transplantation. Stand up comedy. Combat sports enthusiast

Joined May 2020
Don't wanna be here? Send us removal request.
@CholestasisDoc
Palak Trivedi
3 years
Is autoimmune sclerosing cholangitis the same as PSC? Does overlap even exist? Thank you @JHepatology for accepting, and to @amandaricciuto for writing a stellar piece! @BinitaKamath @AutoImmuneLiver https://t.co/HRGBh0KLvj @jfergus75 @TheBileDoc @PSCSupportUK @PSCPartnersCa
3
12
42
@DrSteveTaylor
Dr Steve Taylor
8 days
One in five GPs are at risk of burnout, two in five expressing concerns for patient care October there was a record 39 million consultations delivered by General Practices, 16m by GPs Yet is it clear that Govt doesn’t understand the pressures experienced by GPs & their staff
3
42
72
@CholestasisDoc
Palak Trivedi
8 days
New from us: Pruritus is common in primary sclerosing cholangitis, persists over time, and its intensity is associated with disease severity A prospective observational study (ISRCTN:15518794) Thank you @HEP_Journal for your continued interest in PSC! https://t.co/eu4bWqkO3G
1
7
23
@CholestasisDoc
Palak Trivedi
10 days
Hugely important study. Epidemiological data regarding PSC is exceptionally scarce outside of western reports. This paper is very much welcomed to the field. Well done!
@ShintaroAkiyam2
Shintaro Akiyama / 秋山 慎太郎
12 days
Our multinational Asian PSC-IBD study has been published! Across 25 hospitals in 6 Asian countries, we evaluated >50,000 IBD patients: PSC prevalence: 0.92% overall UC: 1.4% CD: 0.13% 👉 Lower than Western cohorts. Thanks all 🙌 @sang_hyoung @AGA_CGH https://t.co/p7nFg3ps5R
1
0
9
@Drfattyliver
Matthew Armstrong 💙
12 days
It’s that time again. It’s cold, wet and my ankles still haven’t recovered from last year. Im running #londonmarathon2026 for @UHBCharity @uhbtrust for our patients undergoing #livertransplant and living with #liverdisease @EASLnews @BASLedu @AASLDtweets
Tweet card summary image
2026tcslondonmarathon.enthuse.com
Prof. Matthew Armstrong has launched a fundraising campaign, show your support with a donation!
3
7
20
@afneil
Andrew Neil
16 days
This is the chart that matters. It shows the appalling Truss legacy — permanently higher borrowing costs. And the incompetence of Starmer-Reeves, who’ve baked in the gap then made it worse.
351
305
1K
@macarlotal
Maria Carlota Londoño
17 days
Do we need to revisit definition of treatment response in AIH?? Read our manuscript and share your thoughts @EASLnews @AEEHLiver @AASLDtweets
@JHEP_Reports
JHEP Reports
17 days
🟣Isolated IgG elevation in patients with persistently normal transaminases does not affect the outcome of autoimmune hepatitis 🔓#OpenAccess at👉 https://t.co/dUPDRL5gI0 #LiverTwitter #LiverX #AutoimmuneHepatitis @macarlotal
0
1
5
@WeiYu_Lu
Wei-Yu Lu
18 days
A paper from our lab! https://t.co/vGgoXclP3S In this paper, we show that Treg determines efficiency of bile duct regeneration, unpicking PSC pathogenesis. Thanks to the support from @The_MRC and the PSC Partners Seeking A Cure , and @PSCPartnersCa
Tweet card summary image
cell.com
Kimura and Wong et al. have demonstrated how Tregs influence bile duct response to liver injury. Combinational immunotherapy that increases Treg number and stability is required for a more efficient...
1
3
5
@CholestasisDoc
Palak Trivedi
23 days
There are very few people more knowledgeable and who speak better on gut microbial therapeutics than @imperialcollege ‘s @bhmullish . Very privileged to have him speak at @unibirmingham IAS gut microbial workshop today.
1
0
8
@BirminghamBRC
NIHR Birmingham Biomedical Research Centre
25 days
The first patient has been treated in an early-phase clinical trial investigating if a new medical device, Carbalive, can slow disease progression of a rare liver disease called primary sclerosing cholangitis. Led by researchers @unibirmingham @uhbtrust & funded by @lifearc1 👇
1
1
6
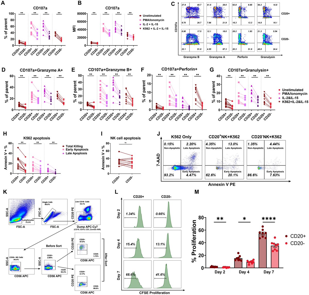
@J_Immunol
The Journal of Immunology
25 days
Researchers identified a previously unrecognized CD20-expressing NK cell population, describing these cells as a functionally distinct lymphocyte subset with enhanced effector capabilities and tissue-homing properties. Read more online: https://t.co/RA85c4AB2D.
0
11
56
@DoctorsVoteUK
DoctorsVote
27 days
Even if we were to use your preferred calculation of inflation (CPI), doctors pay has not returned to 2008 levels, whilst the whole economy average has.
9
26
83
@LBC
LBC
29 days
‘A physician associate told me I’d expect to have stomach aches at my age… it was a tumour.’ Caller Kim, a cancer patient, explains why she supports the doctors’ strike.
47
272
770
@medicalmodelbri
@medicalmodelwithabriochebun
1 month
Friends , Every time that you see @wesstreeting today on the new outlets talking trash post ? Post this video underneath. He’s paying PAs £47k straight out of uni after a 2 yr course knowing that his OWN review said that they’re not safe diagnosing Pts . But he won’t pay DRs.
@medicalmodelbri
@medicalmodelwithabriochebun
1 month
‘ The findings that sat most uncomfortably with me was the concerns of families who lost loved ones and without any doubt would have made different choices had they known that they were seeing a PA and not a Dr. If nothing else motivates us to act surely it has to be that ‘
8
163
254
@CholestasisDoc
Palak Trivedi
1 month
0
0
0
@CholestasisDoc
Palak Trivedi
1 month
0
0
0
@CholestasisDoc
Palak Trivedi
1 month
0
0
0
@CholestasisDoc
Palak Trivedi
1 month
Thrilled to be at @KingsPlace for the 1-yr @lifearc1 Translational Centre Showcase for Rare Diseases. @unibirmingham @unibirm_CMH
3
0
3