Cédric Castrogiovanni
@CedCastrog
Followers
49
Following
66
Media
2
Statuses
45
Postdoctoral Fellow in @LabMeraldi at @UNIGE_en
Geneva
Joined September 2021
Excited to share my 1st corresponding author paper @NatureComms on #Smc5/6! https://t.co/YYYnjPIkxv Congrats to co-authors.This wraps up Strubin_lab’s work. I'm now on the #AcademicJobMarket for a Jr. group leader/Asst.Prof. role. Get in touch! @MIMOL_UNIGE @UNIGEnews @GCIR_Unige
1
2
11
🚨Want to know more about the 🧬 #DNA association of #Smc5/6 in human cell? Check out our new #preprint @Strubin_lab on @biorxivpreprint
https://t.co/Tuxx6FX4zY🚨
biorxiv.org
Beyond its essential roles in ensuring faithful chromosome segregation and genomic stability, the human Smc5/6 complex acts as an antiviral factor. It binds to and impedes the transcription of...
0
4
7
So pleased to see this paper officially published! We visualised chromosomes in live human embryos for the first time using two methods, and found that the first embryonic mitosis is extended, and frequently shows lagging chromosomes and multipolar chromosome segregation...
17
84
418
Excited to share our findings on molecular mechanism of centriole disengagement under replication stress conditions. @LabMeraldi
Mild replication stress causes premature centriole disengagement via a sub-critical Plk1 activity under the control of ATR-Chk1 https://t.co/GBGcu8HHnn
#bioRxiv
0
1
9
🚨The budd(y)ing FACMED Postdoc Association 🚨organizes its 1st happy hour🍻🥨 Come to meet us and other postdocs, learn more about the association’s goals and take part in this new adventure by becoming a member! Looking forward to seeing you there 😉 https://t.co/lS4sor3CMD
0
1
3
Very happy to see our work on DNA origami force-sensor for microtubule-generated forces published https://t.co/BCo39Su7Wg Being so happy, I somehow managed to delete the original tweet instead of quoting it 🤦♂️🤦♂️🤦♂️
We validated the spring performance by comparing the stalling forces generated by yeast dynein motor domains walking along stable microtubules and either extending the DNA spring, or displacing a bead from an optical trap 3/6
4
3
28
.@AlessioVinch @CedCastrog and colleagues show that microtubules that attach to the #kinetochore contain a dynamic micron-sized mixed-nucleotide zone @LabMeraldi
https://t.co/4wVA1vxCMH
nature.com
Nature Communications - Microtubules are built from GDP-tubulin lattices with small GTP caps at their plus-ends. Here, the authors reveal that microtubules that attach to kinetochores in mitosis...
0
3
5
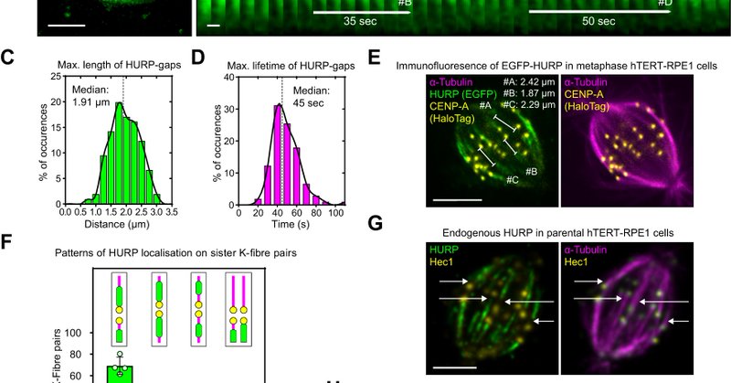
Excited to share my new paper @NatureComms @LabMeraldi @UNIGEnews in collaboration with @AlessioVinch @kinetochore showing that #HURP recognizes GDP-Microtubule allowing visualization of GTP hydrolysis at #kinetochore - #microtubules.
nature.com
Nature Communications - Microtubules are built from GDP-tubulin lattices with small GTP caps at their plus-ends. Here, the authors reveal that microtubules that attach to kinetochores in mitosis...
3
5
32
Check-out our new Dispatch @LabMeraldi for @CurrentBiology featuring amazing work from @RosasSalvans @DumontLab about friction at the kinetochore–microtubule interface ( https://t.co/OW8PyNS65Y) Cell division: The science friction of chromosome attachment https://t.co/9PFXVvpXDd
1
5
26
Delighted to see our method of centrosome removal by photo-ablation in neural stem cells of Drosophila brain explants published in @STARProtocols! Many thanks to @RegisGiet! https://t.co/deSmnUEgcv
2
6
17
Wonderful people and excellent science made the Dynamic Kinetochore Workshop a success! #EMBOkinetochore2022 Thank you to our major sponsor @EMBOevents @EMBOPress @EMBO!!
1
12
48
A snapshot by boat in the Norvegian fjords. Time with @CedCastrog
@ale_stirpe @astraight @EltingLab @rebeccaheald @patrick_heun @enniosilvestri #EMBOkinetochore2022
0
1
28
Thrilled to finally have presented my post-doc research in person this morning at the Dynamic Kinetochore workshop after the covid period #EMBOkinetochore2022 @LabMeraldi
0
1
16
🔬❗️ New preprint: CSPP stabilizes growing microtubule ends and damaged lattices from the luminal side. A few key results in a 🧵 1/6 https://t.co/vI8uY6Kzrj
1
19
119
This giant bacterium is the largest one found yet
sciencenews.org
On average, Thiomargarita magnifica measures 1 centimeter long and maxes out at 2 centimeters. It is 50 times larger than other giant bacteria.
0
1
0