Al Garfall Profile
Al Garfall

@AlGarfall

Followers
717
Following
262
Media
1
Statuses
290

Oncologist @PennMedicine @PennCancer specializing in multiple myeloma and cellular immunotherapy.

Philadelphia, PA
Joined July 2014
Don't wanna be here? Send us removal request.
@RahulBanerjeeMD
Rahul Banerjee, MD, FACP
3 days
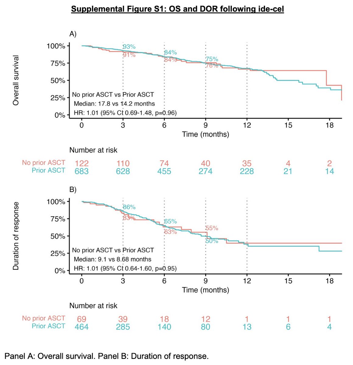
Always glad to admit my suspicions were wrong - based on @CIBMTR data, no reason to doubt ide-cel CAR-T’s efficacy in #MMsm based on presence vs absence of prior transplant. Now in @BloodPortfolio - by @drjgauthier @emilyliangmd @MadhavDhodapkar @AJPortuguese @fredhutch et al!
@Myeloma_Doc
Robert Z. Orlowski
3 days
#Myeloma Paper of the Day: Secondary analysis of CIBMTR data does not identify any significant association between prior transplantation and clinical outcomes following idecabtagene vicleucel: https://t.co/VHZeYLGmjB. #mmsm
1
14
53
@rajshekharucms
Raj Chakraborty
4 days
Here are the top clinically relevant #ASH25 abstracts in plasma cell disorders that caught my attention. This thread is for abstracts in the newly diagnosed myeloma space:
2
25
61
@rajshekharucms
Raj Chakraborty
4 days
3. LimiTec Trial: Prospective study of Tec discontinuation after 6-9 months of therapy in patients achieving >=VGPR (BMBx/MRD assessment not required): n=43 with 4 prior LoT, 95% TCR, 44% penta-refractory, 23% with prior BCMA-DT. Median f/u ~11 months. Failure-Free Probability
2
5
14
@aksinghmd
Anurag Singh
6 days
Agree. I will also add that autologous transplants are wayyyy safer than currently available CAR-T constructs with a predictable side effect profile . That might change with future CAR-T constructs but until then autologous transplants can safely improve PFS and help delay CAR-T
@SagarLonialMD
Sagar Lonial MD
6 days
I am glad this myth has been dispelled. Our data set shows similar lack of impact based on transplant. It boils down to choosing treatments at each phase the prolong pfs the most. Among newly diagnosed patients pfs is significantly longer with early transplant.
0
1
4
@SagarLonialMD
Sagar Lonial MD
6 days
I am glad this myth has been dispelled. Our data set shows similar lack of impact based on transplant. It boils down to choosing treatments at each phase the prolong pfs the most. Among newly diagnosed patients pfs is significantly longer with early transplant.
@AlGarfall
Al Garfall
6 days
@AJPortuguese Very nice work. Interesting detail: ASCT pts had myeloma for 20m longer than non-ASCT pts before getting late-line CAR yet had similar OS after CAR. It’s like maybe ASCT prolongs OS…
1
11
38
@AJPortuguese
Andrew Portuguese, MD
8 days
🧵1/ A single-center report suggested prior ASCT may worsen ide-cel outcomes in RRMM. We tested this in a much larger cohort: 805 U.S. pts s/p ide-cel in the @CIBMTR registry. @RahulBanerjeeMD @drjgauthier @emilyliangmd @fredhutch 🚨 @BloodPortfolio:
Tweet card summary image
ashpublications.org
N/A
2
11
30
@AjHematology
AmericanJournalofHematology
16 days
For patients with myeloma #MMsm and no response after 1 month of bispecific antibodies, should therapy be continued or changed? More by @RahulBanerjeeMD et al out now in @AjHematology. https://t.co/aV2rpKDtgI @AlGarfall
0
18
29
@mtmdphd
Mike Thompson, MD, PhD, FASCO
19 days
1
11
25
@JoshuaRichterMD
Joshua Richter, MD, FACP
22 days
@TischCancer
The Tisch Cancer Institute
22 days
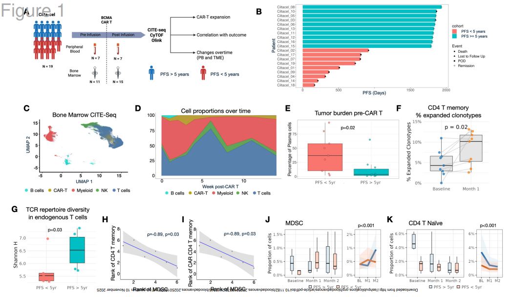
Long-term Remission After Cilta-Cel in Multiple Myeloma Is Linked to Diverse T Cells and Low Myeloid Suppression https://t.co/uWcef4cDLY @alagana1 and colleagues @IcahnMountSinai #MultipleMyeloma
0
1
13
@AlGarfall
Al Garfall
22 days
Data on more pts and longer f/u at the meeting (poster 4099, Mon evening). Study led by @BeaRazzo in collaboration with Drs. @rajshekharucms @hiragss and Carolina Schinke and with support from @BloodCancerUtd
0
0
6
@AlGarfall
Al Garfall
22 days
Key findings: - N=43, 23% with prior BCMA tx, median f/u 10.6m - 12m after stopping tec, 73% remain progression-free, similar to outcomes with continuous tec - Early PD pts were BCMA-neg and responded to talquetamab, suggesting PD was not due to stopping tec
1
0
6
@AlGarfall
Al Garfall
22 days
Thanks to several #mmsm folks who have highlighted our #ASH25 abstract reporting preliminary results from our LimiTec trial, which prospectively evaluates discontinuation of teclistamab in patients with ≥VGPR after 6-9 months. https://t.co/wNGiWEBask
1
8
27
@HadidiSamer
Samer Al Hadidi, MD,MS,FACP
22 days
My top 8 myeloma/amyloidosis #ASH25 abstracts @ASH_hematology #mmsm 8⃣LimiTec: Limited Duration Teclistamab (Abstract #292744 - Razzo et al. @AlGarfall ) ➡️Can we stop bispecifics after deep response? Early data says YES! ➡️6-mo FFP: 77%, 12-mo FFP: 73% ➡️Similar outcomes in
1
3
12
@HadidiSamer
Samer Al Hadidi, MD,MS,FACP
25 days
Check our recent multi-institutional real world data on the use of Talquetamab in myeloma #mmsm @BloodCancerJnl ✅114 RRMM pts (median 6 prior lines, 100% triple-class refractory, 79% penta-refractory, 65% prior BCMA therapy) ✅ORR 73% (26% CR, 26% VGPR), median PFS 10 months
2
16
40
@AuclairDan
Daniel Auclair
25 days
2- Creative approaches - Ultra HR MM: UKMRA RADAR https://t.co/QRZtOgOQPa - Limited duration bispecifics LimiTec https://t.co/CzF8UuB626 Fitfix https://t.co/UmURtji5Xm - Point-of-care CAR https://t.co/OI7bginhKE - At-home tx delivery https://t.co/WVScOJ3Wea #ASH25 #mmsm
1
2
7
@Myeloma_Doc
Robert Z. Orlowski
27 days
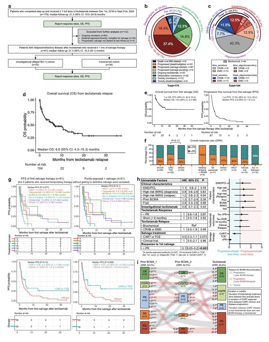
#Myeloma Paper of the Day: Study of outcomes of relapse after teclistamab finds 1-year OS & PFS from start of 1st salvage of 57% (95% CI: 44.9–72.4) & 17.5% (95% CI: 10.2–30.2), & median OS & PFS of 14.6 (95% CI: 8.3–NE) & 2.8 (95% CI: 1.9–4.3) mos: https://t.co/c7zkaaU0DL. #mmsm
2
8
29
@rajshekharucms
Raj Chakraborty
1 month
🚨 @columbiacancer Now enrolling (and soon @BU_Amyloidosis and @MedicalCollege): First prospective trial testing fixed-duration BCMA-directed therapy (teclistamab) + daratumumab in newly diagnosed AL amyloidosis! Given impressive depth/speed of responses with BCMA BsAbs in R/R
3
11
48
@AlGarfall
Al Garfall
2 months
TECVAYLI® plus DARZALEX FASPRO® combination regimen significantly improves progression-free survival and overall survival versus standard of care
jnj.com
First Phase 3 study (MajesTEC-3) of an investigational combination to show benefit in PFS and OS in relapsed/refractory multiple myeloma as early as second line Independent Data Monitoring Committee...
0
8
18
@AlGarfall
Al Garfall
2 months
It was really fun talking with these guys! Great discussion after the IMS meeting about bispecifics and more.
@BloodCancerTalk
Blood Cancer Talks
2 months
Tune in to our new episode on International #Myeloma Society 2025 Updates with key abstracts ranging from smoldering myeloma to relapsed/refractory myeloma with @AlGarfall! https://t.co/NtpYtVDUpB
0
6
15
@ldandersonjr
Larry Anderson,MD,PhD,FACP
2 months
Great job leading this one @RahulBanerjeeMD D30 ALC is a significant predictor of delayed responses to Tec in RRMM for initial non-responders. American Journal of Hematology | https://t.co/RT7oxhYR07 @GKaurMD @AlGarfall @SurbhiSidanaMD @utswcancer
Tweet card summary image
onlinelibrary.wiley.com
Click on the article title to read more.
2
9
44