yandeyka Profile Banner
yandeyka Profile
yandeyka

@yandeyka

Followers
2K
Following
2K
Media
191
Statuses
35K

/ Web3 / Crypto Alpha / Content Creator // @re - ❪re❫al OG, @liquidtrading - Current, @edgeX_exchange - contributor //

Joined November 2024
Don't wanna be here? Send us removal request.
@yandeyka
yandeyka
1 month
GM friends 🧡 Who's active, fam? Let's connect!
211
5
260
@yandeyka
yandeyka
14 hours
Every Re creator is gold to me 💜 @re, @REprotocol My new 3D animation there's gold in what this community builds. so i built a mountain to prove it. hundreds of creations, buried like treasure in the stone. this is what we've built together 🐙 @ChazEevee / @st3phdoteth /
25
2
33
@solana
Solana
2 days
MON, the native token of @monad, will list and be available to trade on Solana simultaneously or even before major exchanges 🔥
869
678
4K
@CryptoUsopp
Usopp
2 days
Best Airdrop of All Time? Arbitrum ? Qualified: 625,143 users Total value distributed: $2,787,840,580 Average reward per user: $4,460
318
45
1K
@yandeyka
yandeyka
1 month
Gm friends 🖤
71
1
106
@Unendingfates
Peter (not a federal agent)
3 days
Are you an Re artist? We're having a thanks giving art event with the @re x @injective x @burnt_xion community soon! this ones gonna be so much fun! more deets on the rules and prizes below👇
@Maeezyyy
Maezyaaa 🍓
3 days
Thanksgiving Art Showdown with @injective x @re x @burnt_xion ! Gathering all artists and community members. Get ready for a fun and creative, Thanksgiving celebration. WHEN: November 28, 2 PM UTC - December 5 WHERE: Live in Magma that will be shared screen in each server.
44
6
115
@yandeyka
yandeyka
3 days
Today I was promoted to Current at @liquidtrading and I’m super happy about the promotion also, congratulations to these people on roles @m4lkxx, @_kate_lv, @songoku230_, @prettyreznik, @0xUnemployment, @lumincrypto, @SahilVishnaliya love y’all gLiquid fam❤️ 💧
14
0
22
@yandeyka
yandeyka
3 days
Liquid is about what it does to your trading stack 💧 @liquidtrading From one non‑custodial mobile app you route orders to Hyperliquid, Lighter and Ostium with up to 40x leverage, see risk across venues in real time, park idle balance in simple vaults with a historical track
4
0
7
@ledbyalex
alex
4 days
[career update] big week for me, frens, one i'll remember for a long time 👋 i'm officially joining @liquidtrading as the new community lead and ngl, i'm insanely hyped. liquid is already one of the cleanest, fastest trading apps out there, but what actually sold me was the
100
13
165
@yandeyka
yandeyka
1 month
GM to the legends ☕️
109
1
138
@WatcherGuru
Watcher.Guru
5 days
JUST IN: $1 trillion wiped out from the US stock market cap. $120,000,000,000 wiped out from the crypto market cap today.
1K
3K
22K
@yandeyka
yandeyka
3 days
Pacifica (@pacifica_fi) is a self‑funded, invite‑only perp DEX on Solana with CEX‑like UX, cross and isolated margin, advanced order types and AI‑driven trading tools. The team is stacked: ex FTX COO, ex NFTperp and builders from Binance, Coinbase, Jane Street, OpenAI, DeepMind
6
0
11
@SentientAGI
Sentient
6 days
Bonus Airdrop week starts now! Pool size equals the total likes and retweets on this post by 11/26 11:59 PM PT. That exact number of $SENT will be allocated to the bonus airdrop. One week, more details to come.
@SentientAGI
Sentient
8 days
It’s go time, the Airdrop Registration Portal is LIVE 🎉 You all helped advance our mission: making open-source AI win. Now, it’s time to confirm your spot. Open the registration portal, follow the steps, and link your accounts. Wake up, it's time to GET $SENT 👇
3K
5K
10K
@yandeyka
yandeyka
5 days
My 3D animation created at Art Jam2 🧋 🐙 Thanks for the event @miketwinks @ChazEevee It was such a cool event 💜
18
0
39
@re
Re
@re
7 days
92% combined ratio. $168.8M written premiums. Onchain reinsurance isn’t theory, it’s performance. Learn more from @karnsaroya on Re’s Q3:
430
87
600
@yandeyka
yandeyka
5 days
Liquid closed a $7.6M seed round led by Paradigm, with General Catalyst, Alpen (ex-Comfy Capital), and top angels 💧 @liquidtrading They are building the unified liquidity layer and a mobile super-app for the Hyperliquid perps ecosystem and beyond, aggregating Hyperliquid,
7
0
18
@yandeyka
yandeyka
6 days
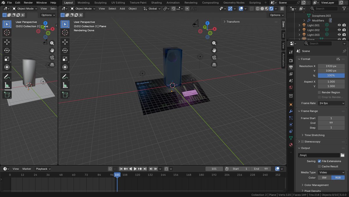
proof of work :
0
0
1
@yandeyka
yandeyka
6 days
3D animation for @liquidtrading 💧 banger? smarts: @frank_liquid / @ashtoshii / @suitman / @redactedrain / @SmokeyHosoda / @0homeros
6
0
11
@REprotocol
Redacted the Intern
6 days
[redacted radio] ft. ChazEevee 11/19/25
52
39
228
@yandeyka
yandeyka
6 days
proof of work :
0
0
2
@yandeyka
yandeyka
6 days
My first 3D animation for @liquidtrading 💧 Congrats on launching the Discord. I’ll be contributing 💙 gLiquid Smarts: @frank_liquid / @ashtoshii / @suitman / @redactedrain / @SmokeyHosoda
@liquidtrading
Liquid
6 days
Last week saw record breaking trading volume
10
0
24